Ничего не найдено :(
    В гостях у Самоделкина! » Форум » Идеи самоделок » Курилка-кофейня. Общая ветка для общения #1

    Курилка-кофейня. Общая ветка для общения #1

    Dmitrij

    Ветка для обсуждения самоделок, общения, размышлений и прочего. Курить я не курю, но кофе пью, поэтому буду сюда заглядывать yahoo ok

    Здесь можно болтать о разном, что не противоречит правилам сайта, а также задавать вопросы по работе с сайтом и не только.


    Ветка перенесена:

    Ссылка на вторую ветку

    Древовидные комментарии
    Древовидным комментариям быть? (система ответов на комментарии)
    Всего проголосовало: 18
    9 264 ответа
    Информация
    Возможность комментирования данной публикации было отключено.
    Dmitrij #79765 Автор
    Валерий,


    ну я решительно собрался его собрать, но нихрена не знаю  scratch  Какие болты например заказывать для охоты? Наверно с этого надо исходить? Какая дичь? Ну свинья допустим, завалю, не? Как минимум заторможу и догоню, ну или пест догонит завалит

    Надо еще капканов наделать, не думаю заниматься браконьерством, на всяк случай

    «Марти! Думать нужно в четырех измерениях...»
    Валерий #79763
    Цитата: Dmitrij
    а 90 кг руками натянуть реально? Пальцы не перережет? Можешь ширину, толщину и длину рессоры сказать?

    Хотя если упереться им в пузо и тянуть двумя руками, 90 кг не вопрос натянуть?



    С пятницы в лесу с палатками сидели....

    Я как-то не так написал. У него 90 было с одними блоками. Помнишь, я когда-то кидал его фотку и писал, что позже на него ещё блоки дополнительные поставил. Вот сейчас эти фотки нашёл, более поздние. Тут уже по два блока на каждое плечо. А ставил я их именно потому, что спуск очень тугой был! У меня спусковой механизм простейший ("орех", я всегда их делаю, потому что самый надёжный.) В нём даже шептала нет. Спусковой крючок (он-же курок здесь) сразу имеет боевой упор и удерживает орех. Зная, что будет не игрушка, я в боевом упоре установил колёсико. Отрезал колёсико от стержня клапана, просверлил отверстие и посадил на ось из хвостовика сверла. Т.е., там не выступ металлический срывается с упора при спуске, а колёсико "скатывается". И, не смотря на это, с такими плечами приходилось дёргать. Нажать пальцем не хватало силы!!! Вот и добавил два блока. Спуск стал приемлемым. И, с теми-же болтами, "убойная" дальность повысилась. Сколько кг на выходе получилось, уже не измерял, нечем на тот момент было. Больше сорока это точно (весы на сорок шкалят), но это и так понятно...)))А зачем-то пробовал )))))))

    Заряжать тоже стало легче. Хотя, и раньше заряжалось. Ногу в стремя, взялся и тянешь, рывком, одновременно разгибая поясницу. Для рывка 90 кг - не много. А чтоб руки не резал трос, обрати внимание на фотке, там где берусь руками, на тросе в несколько слоёв термоусадочная трубка одета.

    Рессорный лист шириной 60 мм. Толщину не помню. Кажись, 8. (но не точно) Я его обрабатывал - оба края односторонне "затачивал" с выпуклой стороны, чтобы немного ослабить.

    Сейчас этого лука на нём нет. (Я ж писал). Точнее, не совсем уж его нет)))). Просто закопан в сарае так, что достать смогу только после конца стройки, когда вынесу оттуда всё, что туда заложил из дома перед работами))))

    А алюминиевый профиль какой?


    Ты про направляющие? Посмотри в профиле статью про "игрушечный" арбалет. Такая-же технология!

    Але нови ностра алис!
    Korolev #79762
    pitiunt,
    Я в прошлом году пару усилителей своих реанимировал. УМЗЧ ВВ Сухова 1989

    Да уж, УМЗЧ ВВ Сухова 1989 и сегодня весьма актуален. 

    pitiunt #79760
    Цитата: Korolev
    Грешен, каюсь!


    Это не грех а подвиг и доблесть! ))

    Я в прошлом году пару усилителей своих реанимировал. УМЗЧ ВВ Сухова 1989. Собирал с нуля в год публикации. Потом защита стала срабатывать, потом у второго, отложил, год слушал ерунду какую-то. Потом восстановил, сейчас через них слушаю.

    Наверное надо пост накатать об них. Часть фоток сохранилась. Они до сих пор звучат прозрачно.

    Korolev #79758
    pitiunt,
    Даже особого труда не надо чтобы найти такие наборы для сборки.

    Грешен, каюсь! Последнее время тоже "подсел" на это дело. Покупаю наборчики и довожу их до ума. Режу дорожки, кидаю перемычки, отлаживаю, и в итоге получаю именно то, что мне нужно. Особенно хорошо "заходят" ламповые схемки.  yes 

    pitiunt #79757
    Цитата: Феодор_2
    благодарю за поправки на плате.


    Я ничего не исправлял, я просто отметил точки в которых установлены перемычки, кстати пару точек я не отметил.

    Феодор_2 #79756
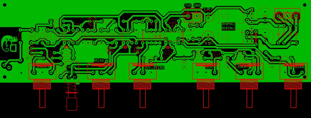
    pitiunt, благодарю за поправки на плате. Исправил. И да, логотип будет на месте хамелеона, но другой.
    Dmitrij #79755 Автор

    купил нового болгарина, старый помер через 12 лет активных истязаний щетками, зачистными кругами, мельницами и так далее. Стерся коллектор, разлетелся подшипник якоря передний и ротор заполировался о статор.


    Эта зверюга мощная, новый круг поставил, давил, обороты вроде не падают. Хорошо будет цепи бензопильные точить благодаря регулировке. Но вот тяжелая она как кирпичина, но вроде работе это не мешает, даже одной рукой пилю спокойно. 

    Смотрел более легкие этой же серии, так они почему-то уже идут не такие живучие, более тонкие детали наверно и больше пластика. 

    «Марти! Думать нужно в четырех измерениях...»
    pitiunt #79754
    Цитата: Феодор_2
    Разобраться с принципом работы не смог

    Ну вот с этим-то наверняка разберётесь.   1590B высококачественная педаль комплекты

    pitiunt #79753
    Цитата: Korolev
    Поэтому я бы порекомендовал поискать наборы для сборки.


    Даже особого труда не надо чтобы найти такие наборы для сборки. Но видимо Фёдор нас дожимает ))
    Конструкторы педалей

    pitiunt #79752
    Цитата: Феодор_2
    Я тоже в своё время подумал так же, как и вы.


    Не думаю что вы знаете как я думаю )) Тем более в "моё время". В ваше время, а работал в НИИ регулировщиком радиоаппаратуры ))
     Что вас смущает по изначальной печатной плате? "Лишние" отверстия? Так там просто перемычки, вы на кальке для себя перерисуйте с монитора печатную плату и на просвет радиодетали, вам всё станет понятно. Иначе так и будете буксовать на ровном месте.

    Korolev #79751
    Феодор_2,
    Проверьте пожалуйста на правильность разводку, сделал как копию под эту. Разобраться с принципом работы не смог, поэтому в правильности не уверен.

    Я двумя руками за то, чтобы ты приобрёл практический опыт в деле проектирования и изготовления РЭА, от начала и до конца. Но я также хорошо понимаю, что неизбежные ошибки или отсутствие каких-нибудь деталюшек в твоих условиях, может поставить крест не только на твоём увлечении радиоэлектроникой, но и гитарой. Поэтому я бы порекомендовал поискать наборы для сборки. По цене обойдётся не сильно дороже, чем заказывать детали россыпью, но шансы довести дело до ума резко повышаются. 

    scratch 

    Феодор_2 #79750
    pitiunt, дело несколько в другом. Я тоже в своё время подумал так же, как и вы. Но когда начал разводить - обнаружились несколько пустых отверстий, без деталей (а в статье представлено только изображение платы в низком качестве). Вот о них я и спрашиваю. Чисто теоретически там подразумеваются перемычки, но я не уверен, что именно так.
    pitiunt #79749
    Цитата: ino53
    заразу пойма


    Пока вроде лучший браузер вот этот. Google Chrome

    Просканируйте и удалите шпионов и троянов вот этим AdwCleaner 8.3.2

    И блокировщик поставьте типа Adblock Plus 

    pitiunt #79748
    Цитата: Феодор_2
    разводку, сделал как копию под эту


    По вашей ссылке уже есть печатная плата, разводка. Что вы ещё хотите? Делайте!
    Или вам обязательно чтобы хамелеон на печатке присутствовал? В чём причина нежелания повторить как есть?

    Феодор_2 #79746

    вот сама разводка

    Феодор_2 #79744

    Проверьте пожалуйста на правильность разводку, сделал как копию под эту. Разобраться с принципом работы не смог, поэтому в правильности не уверен.


    Феодор #79743

    Ладно, понял, на замену не пойдёт, надо будет самому ляпать. 

    ino53 #79736

    Во какую заразу поймал, за полсекунды закрывает окно браузера...

    pitiunt #79734
    Цитата: Феодор
    но на гитару вроде как это почти равносильно перегрузу работает. 


    Вы с терминами определитесь. Что значит равносильно перегрузу? Режим клиппирования? Так реверберация это эхо, многократное повторение. Для шансона и балаганных лабухов это норма.

    Феодор #79733
    pitiunt, насчёт голоса не знаю, может и не нужна, но на гитару вроде как это почти равносильно перегрузу работает. 
    pitiunt #79727
    Цитата: Феодор
    а где ревербация


    Уверенны что она нужна? Сейчас даже в самых пошлых кабаках реверберацию брезгуют использовать.

    Dmitrij #79726 Автор
    ino53,

    угу, вот таких кабанов я трое вытаскивал на маленькую ореховую удочку, адреналин зашкал, особенно первый раз)

    Хотя я первый раз так испугался, что готов был бежать, но рука таки рефлекторно сцепилась в удочку... а там как вроде поросенок дергается  xaxa 

    «Марти! Думать нужно в четырех измерениях...»
    ino53 #79725
    Цитата: Dmitrij

    Пришли с рыбалки... 

    Даже внешне на Димыча похож...


    ino53 #79724
    Цитата: Феодор
    В качестве замены самопального предусилителя, который я кидал, прокатит? 

    Ну как можно что-то советовать, если нет ни одной х-ки... Можно так, верхняя половина:

    А можно так - у "Корвета" номинал входного напряжения 1,55 В, если не путаю...


    Феодор #79723
    pitiunt, а где ревербация? Правильно, её здесь нет, а мне она нужна. Да и функционал пониже. 
    pitiunt #79722
    Цитата: Феодор
    В качестве замены самопального предусилителя, который я кидал, прокатит? 

    https://a.aliexpress.com/_AokSXB


    Уже в корпусе

    Феодор #79720

    В качестве замены самопального предусилителя, который я кидал, прокатит? 

    https://a.aliexpress.com/_AokSXB

    Korolev #79717
    R555,
    знаешь ли ты, что есть такой бизнес (это я на тему холостых патронов и спиленных бойков)) Это когда заказывают стрельбу, мордобитие на свадьбу, например. У; богатых свои причуды. Платят хорошо. Мне несколько раз приходилось участвововать в этом шоу, спектакле

    Что такое шоу, спектакль. я прекрасно знаю! Тогда нехрен выёживаться:

    R555  Сегодня, 07:36 Я им патроны подменил на холостые. Имелиссь такие Иначе постреляли бы совсмем на вечеринке по пяни савоих друзей и врагов 
    R555  Сегодня, 13:51 ... Но на моей совести крови нет. А представь себе, что бухой майор пристрелил своего начальника и окружающих из ПМ

    Герой, блин! Орден на пузо!

    Dmitrij #79715 Автор
    Валерий,


    а 90 кг руками натянуть реально? Пальцы не перережет? Можешь ширину, толщину и длину рессоры сказать? 

    Хотя если упереться им в пузо и тянуть двумя руками, 90 кг не вопрос натянуть? 

    А алюминиевый профиль какой?

    «Марти! Думать нужно в четырех измерениях...»

    Привет, Гость!


    Зарегистрируйтесь

    Или войдите на сайт, если уже зарегистрированы...

    Войти

    Добавьте самоделку

    Добавьте тему

    Онлайн чат

    Последние ответы

    Все ответы