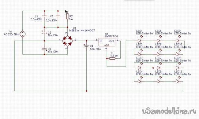
Очень часто сталкивался в сети с несправедливым оговариванием, очень популярного у радиолюбителей интегрального стабилизатора Lm317T. Мол использовать его в качестве источника тока для светодиодов нельзя ,так как у него КПД низкий. Проделав маленькое исследование , я открыл для себя что КПД данного стабилизатора резко падает когда разброс входного напряжения сильно отличается от входного, в качестве источника тока разброс по даташиту необходим в 3 вольта,что уже обеспечивает хороший КПД, к этому необходимо добавить еще тот факт что не нужно выходить за пределы 300 мла, так как тоже происходит резкое падение КПД . Исходя из этого родилась вот такая простая схема.
Схема работает так. Из сети напряжение поступает на баластные конденсаторы С1-С5, ограничивая до тока 400 мла, далее оно поступает на конденсаторный делитель С2-С3, снижаясь до 40 вольт, обратите внимание что конденсаторы полярные, а включены они в переменное напряжение, на самом деле постоянное напряжение для них формируются плечами диодного моста,и потому переменка им не страшна, одновременно диодный мост выпрямляет эти полученные 40 вольт и они попадают на фильтрующий конденсатор С4,далее выпрямленное напряжение подается на источник тока построенный на выше упомянутом Lm317T, выход источника тока подается на диодную сборку из эмитерных светодиодов на 1 ватт включенных последовательно. Так как светодиодов 12, то необходимое суммарное падение напряжение на них равно 36 вольт, а ток полученный после Lm317T 0,288А то, мощность нашей лампы будет равна 10,3 вата, лампа получается недогруженой по току, и по этой причине будет работать в более щадящем режиме, что положительно скажется на её сроке службы.Так как фильтрующий конденсатор у нас достаточно большой емкости пульсации на лампе составляют всего 4,5%, что очень даже неплохо.Вот так у нас получилась относительно недорогая и экономная лед лампа на 10 вт. Единственный недостаток это ее габариты, так как видно из печатной платы леды для лучшего охлаждения поместил на плату размером 130 х 90 мм, для уменьшения габаритов лампы можно попробовать использовать многослойный алюминиевый профиль.
Использую ее дома в качестве основного освещения .
Схема работает так. Из сети напряжение поступает на баластные конденсаторы С1-С5, ограничивая до тока 400 мла, далее оно поступает на конденсаторный делитель С2-С3, снижаясь до 40 вольт, обратите внимание что конденсаторы полярные, а включены они в переменное напряжение, на самом деле постоянное напряжение для них формируются плечами диодного моста,и потому переменка им не страшна, одновременно диодный мост выпрямляет эти полученные 40 вольт и они попадают на фильтрующий конденсатор С4,далее выпрямленное напряжение подается на источник тока построенный на выше упомянутом Lm317T, выход источника тока подается на диодную сборку из эмитерных светодиодов на 1 ватт включенных последовательно. Так как светодиодов 12, то необходимое суммарное падение напряжение на них равно 36 вольт, а ток полученный после Lm317T 0,288А то, мощность нашей лампы будет равна 10,3 вата, лампа получается недогруженой по току, и по этой причине будет работать в более щадящем режиме, что положительно скажется на её сроке службы.Так как фильтрующий конденсатор у нас достаточно большой емкости пульсации на лампе составляют всего 4,5%, что очень даже неплохо.Вот так у нас получилась относительно недорогая и экономная лед лампа на 10 вт. Единственный недостаток это ее габариты, так как видно из печатной платы леды для лучшего охлаждения поместил на плату размером 130 х 90 мм, для уменьшения габаритов лампы можно попробовать использовать многослойный алюминиевый профиль.
Использую ее дома в качестве основного освещения .



