Поступил заказ на обустройство курятника.
Техническое задание:
1.Освещение. Включение и выключение по времени, плавность.
2. Отопление.
3. Вентиляция.
4. Автоматическая кормушка, поилка.
Самый простой вариант, (бюджетный), это на базе Ардуино. Заказал у Китае расходники, а пока они пешком идут до матушки России решил произвести подготовку к основному действу. Сегодня займусь освещением. Набросал примерную схемку:
Ардуино в заданное время включает реле, далее на диммер. Такой же принцип выключения.
Резервное питание сети (если заказчик согласиться):
Есть напряжение: Зарядное устройство заряжает АКБ, тот в свою очередь подает напряжение на преобразователь 12 вольт -220 вольт. При отключении электричества АКБ обеспечивает напряжением весь курятник.
Резервное питание Ардуины (здесь без вариантов согласится):
Пока есть напряжение, питание происходит от БП, при отключении в работу вступает 18650. На 3-4 часа хватает.
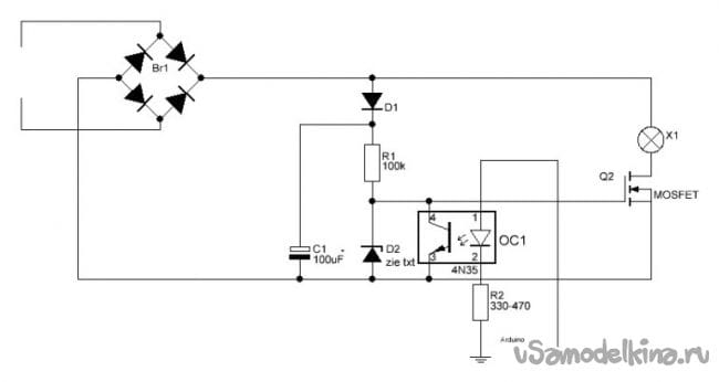
Просто включить и выключить электричество по времени не прокатит. У курочек будет стресс от резкого включения и неудобство после выключения, не успеют заскочить на насест. По этому включение и выключение должно происходить в течении 30 минут. Порыскав в поисках ответа в нете, нашел схему триммера под управлением Ардуино.
Это модифицированный вариант популярной схемы:

Диодный выпрямитель: GBU-406
Полевой транзистор IRF730
Оптическая пара: 4n35, но и 817 работают без проблем
Конденсатор 68Мкфх400 вольт
Стабилитрон 15 вольт ( в наличии не было, собрал из трех 5 вольтовых)
Получилось нечто:
[center]


Заметили какой резистор стоит? Да на 2 ватта, если меньше, то сильно греется. При тестировании на 30 минутах грелся резистор на 100 К, заменил его на 2 ваттный, теплый, но не страшно, а остальные детали в норме. Транзистор чуть теплый, но поставлю его на радиатор. Да тестирование на 100 ваттной лампочке Ильича.
Видео 2,5 секундного тестирования: https://yadi.sk/i/bUl-Uc3u3aZBMS
На известном китайском магазине имеется готовый диммер под управлением PMW стоимость 400 рублей. Мне мой обошелся покупкой транзистора – 60 рублей, остальное из хлама.
На сегодня все! Завтра займусь отоплением. Желаю Удачи!










