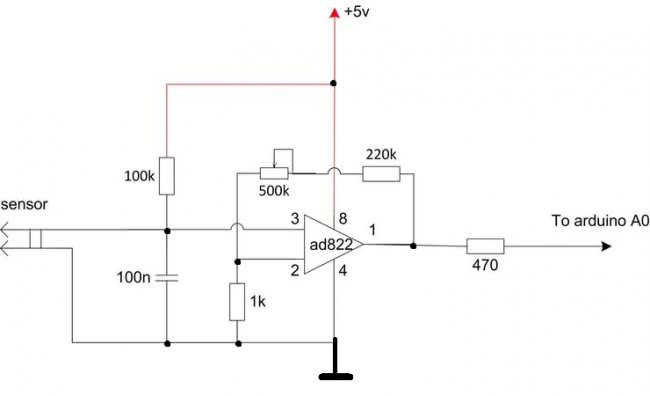
Всем привет. Нужна помощь опытных радиолюбителей/инженеров, знаю, на сайте их немало. Собираю паяльную станцию на ардуино. Столкнулся с проблемой — снятие показаний со встроенного в нагревательный элемент терморезистора. Согласно схеме терморезистор (дальше датчик) подключается по этой схеме:
Единственное, вместо AD822 я взял OP07, этот ОУ стоит в оригинальных станциях HAKKO в этой цепи, так что проблема должна быть не в этом. Сопротивление в обратной связи уменьшил до 220 кОм, иначе на регулировку схема никак не отвечала, поставил многооборотник, и то, в пределах 2-х оборотов как-то реагирует. При чем если вместо всей схемы поставить просто делитель в виде потенциометра и подключить к А0, то значение на дисплее при его повороте меняются. В общем проблема в том, что при подключении самого датчика и его нагреве извне (спичкой) ничего не происходит. Но на само подключение контроллер реагирует. Все провода прозвонил, датчик тоже - 64 Ом сопротивление. В чем беда, выручайте...
Единственное, вместо AD822 я взял OP07, этот ОУ стоит в оригинальных станциях HAKKO в этой цепи, так что проблема должна быть не в этом. Сопротивление в обратной связи уменьшил до 220 кОм, иначе на регулировку схема никак не отвечала, поставил многооборотник, и то, в пределах 2-х оборотов как-то реагирует. При чем если вместо всей схемы поставить просто делитель в виде потенциометра и подключить к А0, то значение на дисплее при его повороте меняются. В общем проблема в том, что при подключении самого датчика и его нагреве извне (спичкой) ничего не происходит. Но на само подключение контроллер реагирует. Все провода прозвонил, датчик тоже - 64 Ом сопротивление. В чем беда, выручайте...


