Регулятор разрабатывался как замена китайского регулятора для 500 ваттного шпинделя.
Также были опробованы следующие применения при соответствующем источнике питания:
- Управлением регулирования скорости вращения других полярных двигателей.
- Диммирования ламп накаливания или светодиодных лент .
- Также возможно управлять мощностью нагревательных элементов (терморегулятор паяльника и др.).
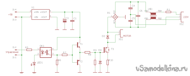
Собственно схема:
Управление регулятором осуществляется через контроллер ЧПУ.
Также возможно использовать ручное управление при помощи переменного резистора.
Здесь надо обратить внимание на максимальное напряжение управляемого мотора. Т.к. максимальное напряжение на выходе регулятора может превышать необходимый уровень для управляемого двигателя.
В качестве силового транзистора работает IGBT-транзистор FGA25N120ANTD. Для нормальной работы этому транзистору нужен драйвер "раскачки", т.к. за ними надо было ехать на другой край города драйвер был сделан из транзисторов разной проводимости Т1 - BC547, Т2 - BF423 (какие были). Запитан драйвер 12 вольтами через DC/DC преобразователь от контроллера ЧПУ.
От самоиндукции двигателя был установлен быстродействующий диод RHRP3060.
Т.к. этот мотор "шумит" в сеть, попробовал заземление корпуса самого двигателя - картину не изменило. По этому был установил сетевой фильтр со сгоревшего блока питания, картина улучшилась. Рядом стоящий монитор перестал рябить.
После проб и экспериментов была разведена печатная плата:
То что получилось:
Gerber -
Также были опробованы следующие применения при соответствующем источнике питания:
- Управлением регулирования скорости вращения других полярных двигателей.
- Диммирования ламп накаливания или светодиодных лент .
- Также возможно управлять мощностью нагревательных элементов (терморегулятор паяльника и др.).
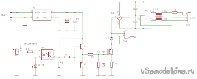
Собственно схема:
Управление регулятором осуществляется через контроллер ЧПУ.
Также возможно использовать ручное управление при помощи переменного резистора.
Здесь надо обратить внимание на максимальное напряжение управляемого мотора. Т.к. максимальное напряжение на выходе регулятора может превышать необходимый уровень для управляемого двигателя.
В качестве силового транзистора работает IGBT-транзистор FGA25N120ANTD. Для нормальной работы этому транзистору нужен драйвер "раскачки", т.к. за ними надо было ехать на другой край города драйвер был сделан из транзисторов разной проводимости Т1 - BC547, Т2 - BF423 (какие были). Запитан драйвер 12 вольтами через DC/DC преобразователь от контроллера ЧПУ.
От самоиндукции двигателя был установлен быстродействующий диод RHRP3060.
Т.к. этот мотор "шумит" в сеть, попробовал заземление корпуса самого двигателя - картину не изменило. По этому был установил сетевой фильтр со сгоревшего блока питания, картина улучшилась. Рядом стоящий монитор перестал рябить.
После проб и экспериментов была разведена печатная плата:
То что получилось:
Gerber -







