Ничего не найдено :(

    UART-USB на CH340

    Для управления и настройкой некоторых конструкций на микроконтроллерах PIC и ATMEGA необходимо удобное их подключение к компьютеру или ноутбуку. В серии микроконтроллеров PIC16 (на которых я обычно и делаю свои самоделки) нет аппаратной реализации USB, но есть обычный последовательный порт UART, который является урезанной версией COM-порта старых компьютеров. Работа с ним не вызывает особых трудностей, а также необходимо не много ресурсов самого микроконтроллера, т.к. в отличии от USB в нем более простой протокол, который тем не менее позволяет так же передавать данные. В некоторых компьютерах все еще есть COM-порт, правда иногда он не выведен наружу - в таком случае для подключения необходимо только подключение преобразователя уровней (например, MAX232) , но на более новых материнских платах, а также ноутбуках его нет вовсе.


    В таких случаях можно использовать UART-USB переходник на распространенной микросхеме CH340. На сайте Aliexpress ее обычно продают уже в виде готового модуля на плате, но иногда для постоянного использования удобнее заказывать ее отдельно.

    В таком случае микросхему можно припаять прямо на свою плату, а там уже установить гнездо micro-USB для удобного подключения кабеля и более законченного вида конструкции.

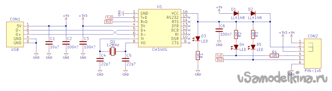
    Подключение микросхемы достаточно простое даже для начинающего радиолюбителя.
    UART-USB на CH340

    Для питания необходимо 3.3V (VCC), кварц на 12 МГц (Выводы XI и XO), остальные выводы используются для работы с COM-портом (для работы достаточно RX и TX, остальные для передачи сигналов готовности устройства и на практике используются редко).

    Стоимость: ~51

    Зонд влажности почвы на Arduino

    Программатор PICKIT2

    Добавить комментарий

    Привет, Гость!


    Зарегистрируйтесь

    Или войдите на сайт, если уже зарегистрированы...

    Войти

    Добавьте самоделку

    Добавьте тему

    Онлайн чат

    Последние комментарии

    Все комментарии