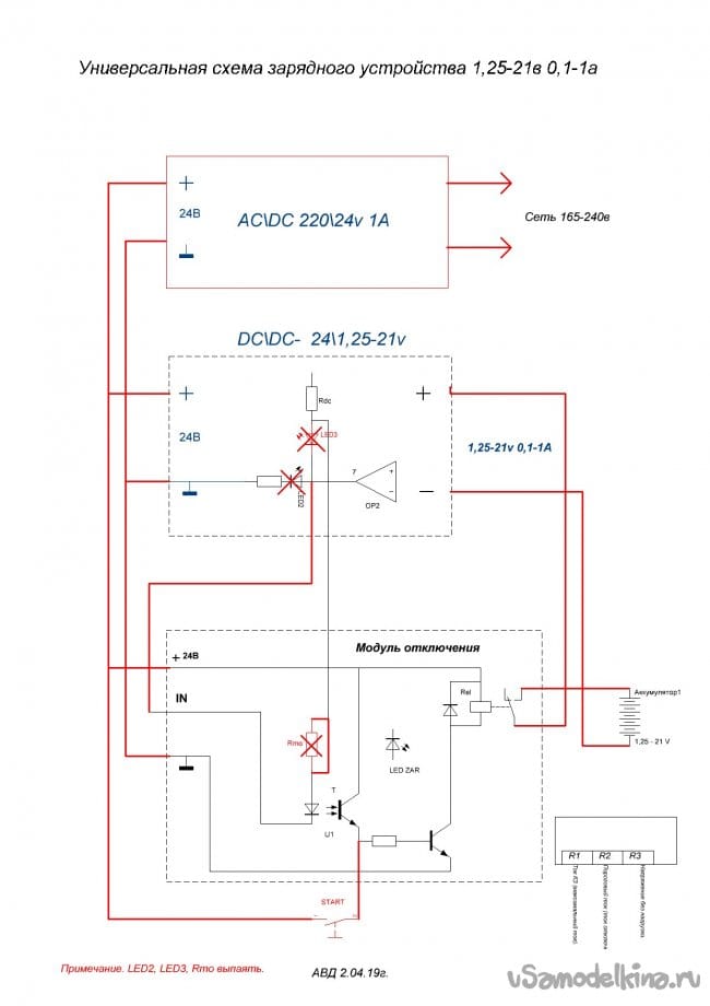
Назначение: зарядка любых типов аккумуляторов в указанном диапазоне.
Например им можно заряжать все типы аккумуляторов шуруповертов.
Зарядка начинается при нажатии кнопки «Пуск» Загорается индикатор. По окончании зарядки блок реле отключает автоматически аккумулятор от зарядного устройства. При этом гаснет индикатор.
Напряжение зарядки выставляется резистором R3 на DC-DC понижающем преобразователе (см. схему зарядного устройства). Максимальные ток зарядки выставляется резистором R1. Резистором R2 устанавливается порог отключения устройства (окончание зарядки).
Модуль питания 24в 1а - https://www.ebay.com/itm/AC-DC-5-12-15-24V-Switching-Power-Supply-Module-
Regulator-Voltage-Switch-Board/142915009965
DC-DC понижающий преобразователь LM2596 - https://www.ebay.com/itm/LM2596-DC-DC-Step-down-Adjustable-CC-CV-
Power-Supply-Module-Converter-LED-driver/191673918658
Модуль реле с гальванической развязкой - https://www.ebay.com/itm/1CH-2CH-4CH-Relay-Module-Board-With-Optocoupler-
H-L-Level-Triger-5-9-12-24V/123484927241
Если нужно зарядное устройство 1,5 - 21В 0,1-5А, то нужно применить эти блоки взамен выше указанных.
Модуль питания 24в 5а - https://www.ebay.com/itm/AC-100-240V-to-DC-24V-4A-6A-switching-power-supply-
module-AC-DC-S8T4/302752973085
DC-DC понижающий преобразователь - https://www.ebay.com/itm/XL4015-5A-DC-DC-Step-Down-Buck-Converter-Module-Power-Supply-LED-Lithium-Charger/311820844395




