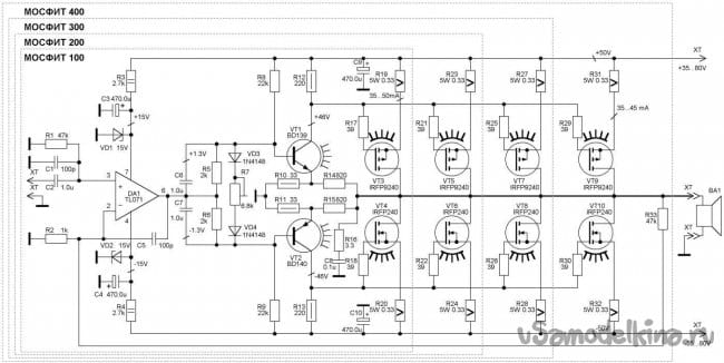
Очень мощный усилитель МОСФИТ 400.
Технические характеристики:
Максимальная выходная мощность при использовании в качестве широкополосного усилителя:
УМ МОСФИТ 100 - 100Вт
УМ МОСФИТ 200 - 200Вт
УМ МОСФИТ 300 - 300Вт
УМ МОСФИТ 400 - 400Вт
Максимальная выходная мощность при использовании в качестве сабвуферного усилителя:
УМ МОСФИТ 100 - 120Вт
УМ МОСФИТ 200 - 240Вт
УМ МОСФИТ 300 - 360Вт
УМ МОСФИТ 400 - 480Вт
Напряжение питания ±35…±80 В
THD для нагрузки 4 Ома и 90 % от максимальной выходной мощности не более 0,02%
THD для нагрузки 8 Ом и 90 % от максимальной выходной мощности не более 0,01%
Рекомендуемый ток покоя 35…45 мА
Коф усиления 33 дБ
Мощные полевые транзисторы в оконечном каскаде следует устанавливать на радиатор охлаждения. Не забыть при этом предварительно на подложку транзистора нанести теплопроводную пасту.
Ссылка на схему с печатной платой


