Принесли в ремонт импульсный блок питания.
Как я указывал в предыдущей статье про проверку импульсного трансформатора, с ремонтом импульсных блоков питания я не очень дружу. Но интерес к ремонтам электроники до сих пор присутствует, ведь нет ничего приятнее, чем оживить неисправную вещь, даже, если это трудно и непонятно. Например лежит еще осциллограф неисправный, тоже ждет свое время.
Ремонт длился долго, поэтому первоначальную неисправность я не помню. Скажем так, блок питания не работал. Первый подход к ремонту блока привел к печальным последствиям. При подключении к микросхеме ШИМ для проверки внешнего импульсного блока питания сгорели: предохранитель, три из четырех выпрямительных диода на входе, полевой транзистор, шунт, микросхема ШИМ.
Как потом мне пояснили, для проверки нужна гальваническая развязка. Похоже ее отсутствие и послужило выходу из строя стола компонентов.
Больше всего вопросов вызвал номинал шунта, так как цветовая маркировка на голубом фоне корпуса была непонятна. Еще шунт должен быть безиндуктивный. Ничего близкого по параметрам найти не удалось. Поход в магазин радиодеталей тоже ничего не дал. Номинал они определить толком не смогли. Вот этот сгоревший шунт, с непонятной маркировкой:
Купил новые детали вместо сгоревших.
Нашел шунт на 0,43 Ом. Может подойдет для проверки. По документации микросхемы ШИМ шунт в схеме указан 0,27 Ом. Но не указаны другие важные данные, такие как выходная мощность схемы.
Но родной шунт даже близко по цветам не подходит к номиналу 0,27 Ом. Попробуем включить с тем, что есть. Проверка с шунтом 0,43 Ом показала, блок питания пробует запускаться, но сразу срабатывает какая-то защита и все гаснет, примерно через секунду цикл повторяется.
Что может быть не так? Возможно шунт. Ведь именно он у меня не того номинала. А на 0,1 Ом и 0,27 Ом нет где купить. Ремонт бока питания был отложен до лучших времен.
И вот олнажды на маркетплейсе мне попался набор безиндукционных резисторов от 0,1 до 0,9 Ом, по две штуки каждого номинала. Цена была приемлемая, заказал набор.
Опять попробовал определить по полоскам номинал родного шунта. Даже привлек ChatGPT, который определил, что это 0,1 Ом. Но это не точно. Цвета то выбирал я, а они не явные. Попробую разные шунты. В наборе ближайший 0,33 Ом. Попробовал и 0,1 и 0,33, толку нет. Блок питания так же пробует запускаться и опять гаснет.
В поисках неисправности перепроверил всю обвязку ШИМ. Вроде все исправно. На выходе вроде тоже нет никаких замыканий. Выпаял выходные выпрямительные диоды, впаял вместо них один диод. Толку ноль. Заменил электролит питания ШИМ, толку ноль. По совету коллеги проверил питание ШИМ. По документации должно быть минимум 15В. Проверил, а у меня там 5В! Вот оно.
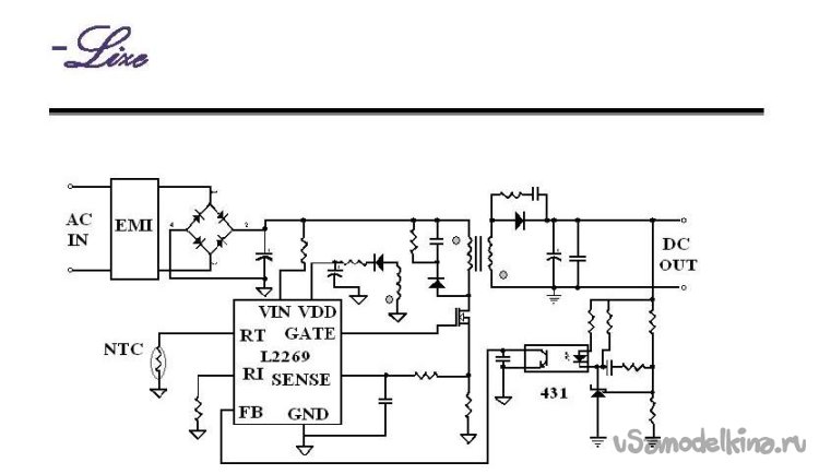
Посмотрел осциллографом сигнал с обмотки питания ШИМ, там острый импульс в пике около 30В. Последовательно с обмоткой питания ШИМ включены резистор R2 22 Ом и диод D2, выпрямленное напряжение сглаживается конденсатором C4 22мкФ 50В.
Импульс очень короткий, практически сразу идет на спад. Колега посоветовал подать на ШИМ внешнее питание. Дескать микросхема обычно должна выдавать импульсы от подачи питания. Подал на ИМС 15В, ограничение по току выставил 100 мА. Ток что-то большой, все 100 мА и напряжение проседает где-то до 3 В. Похоже неисправна новая микросхема ШИМ. Спуста время решил перепроверить. А ток уже маленький и напряжение не проседает, но импульсов нет. Закрались сомнения, неужели я первый раз случайно переполюсовал питание? И теперь микросхема сгорела. Попробовал включить блок в сеть. Но нет, все работает как прежде, вспыхивают светодиоды подключенные к выходу и сразу гаснут.
Под подозрением импульсный трансформатор. Возможно, где-то замкнуты витки и дело в нем? Как проверить? В статье про проверку импульсного трансформатора я приводил измеренные данные похожего по размеру подопытного трансформатора. попробуем применить полученные знания. Измерительный прибор другой, но, возможно, это не сильно повлияет на результаты. Выпаиваю импульсный трансформатор.
Итак, начнем. Индуктивность входной обмотки 0,44 mH, сопротивление 0,6 Ом.
Обмотка питания микросхемы ШИМа 0,02 mH, сопротивление 0,6 Ом.
Выходная обмотка 0,02 mH, сопротивление 0,5 Ом.
Пока не совсем понятно. Вроде индуктивность входной обмотки в норме. Входная обмотка разделена на две последовательно включенные обмотки. Я так понял, одна обмотка мотается первой, затем выходные обмотки и наверх вторая входная соединяется потом с первой последовательно. Меряем обе обмотки.
На первой 0,14 mH 0,5 Ом, на второй 0,08 mH 0,3 Ом. Что-то непонятное… А в сумме получается 0,44 mH.
Проверил трансформатор из предыдущей статьи. А там все то же самое. Похоже это нормально. Но тогда получается, что импульсный трансформатор рабочий. И это было отправной точкой в последующих проверках.
Проверил все, что мог до трансформатора, затем перешел на выход. Выпаял впаянный ренее диод, подал с блока питания напряжение около 12В. Светодиоды загорелись, ток потребления небольшой. Проверил, как меняется напряжение на оптопаре. Никогда не проверял TL431, мне казалось, что напряжение на оптопаре должно меняться импульсом, но по факту оно менялось как-то плавно. Решил заменить оптопару и TL431.
Нашел какой-то маленький блок питания со сгоревшей ИМС ШИМ, выпаял оттуда оптопару и TL431. Заменил оптопару. Не работает. Заменил TL431. Не работает. Закрались сомнения в исправности деталей. Подумал и пошел искать еще блоки питания. Нашел какую-то плату от компьютерного блока питания. По виду целая. Там тоже есть эта пара деталей. Заменил обе детали и блок питания заработал! Вернул родную TL431 - тоже работает! Оказалось, дело было в оптопаре. Когда сгорела микросхема ШИМ, то утянула с собой и оптопару. И в маленьком сгоревшем адаптере произошло то же самое!
Вот это и называется опыт! Если посмотреть на плату или на схему, то можно увидеть, что оптопара подключена к микросхеме ШИМ напрямую. Никакой защиты у оптопары нет.
Выпаиваю все ненужные проверочные детали, Впаиваю то, что ранне выпаял при проверке. Собираю блок питания.
И еще одна проверка. Все работает.
Долгий ремонт успешно завершен.





























