Как часто бывает при ремонте (а иногда и в уже жилом помещении) - не продумали сколько розеток и какие выключатели понадобятся для комфорта. Иногда можно добавить недостающие коммуникации, а иногда это уже приводит к дополнительным растратам и переделке части ремонта. Как выход можно использовать радио реле с удаленным управлением.
Общая схема Радио Реле:
Для связи между Радиокнопкой и Радиореле используются радио модули:
- nRF24L01

- RMF73

Контроллер использовал Attiny2313, также опробовал Attiny45.
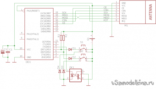
Схема передатчика:
При нажатии на кнопку, минус батарейки замыкается на землю, тем самым запитывая контроллер и одновременно на входе соответствующему одной из кнопок появляется логический «0». Дальше контролер распознав нажатие кнопки подает на вход оптопары «1», тем самым замыкая минус батарейки на землю, что позволит ему при отпускания кнопки остаться подключенным к питанию. Выполнив передачу данных он снимет напряжение со входа оптопары, тем самым отключится.
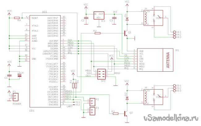
Схема приемника:
Вид на стадии разработки:
Схемы в формате Eagle 7.6







