Светосинхронизатор – прибор позволяющий задействовать внешнюю вспышку, с фотоаппаратом не имеющим синхроконтактов. Устройство улавливает световой импульс вспышки встроенной и зажигает ведомую.
Многие современные цифровые фотокамеры при работе с (встроенной) фотовспышкой запускают ее дважды с некоторым интервалом – первый импульс оценочный, для определения экспозиции и баланса белого. Следом с интервалом в несколько десятков или сотен микросекунд следует основной, рабочий импульс. Обычный простой светосинхронизатор запустит ведомые вспышки по первому оценочному импульсу, а ко времени зажигания импульса рабочего, внешние вспышки давно погаснут. Фото при этом получится еще темнее, чем если бы пользоваться только встроенной вспышкой камеры. Итак, нужно устройство, пропускающее первый световой импульс и срабатывающее по второму. Здесь, описан несложный прибор, реализующий такой принцип работы и позволяющий подключать старые сетевые фотовспышки с высоким напряжением на синхроконтактах.
Итак. Светосинхронизатор предназначен для работы со старой отечественной сетевой фотовпышкой «Фотон».
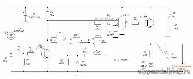
Схема светосинхронизатора такова.
Схема не содержит дефицитных деталей, проста в сборке и при правильном монтаже сразу начинает работать. Возможно, только придется подстроить RC-цепочку под конкретную модель фотоаппарата. Ток потребления устройства минимален — заряда батареи типа "крона" хватит минимум на год работы. К примеру – заряда оксидной емкости 47 мкФ (вместо С1) хватает для десятка срабатываний устройства.
В качестве фотодатчика использован фотодиод со значительной площадью кристалла, высокой чувствительностью и широкой диаграммой направленности. Такие применялись в ДУ телевизоров поколения 3УСТ. При этом устройство срабатывает в любом положении по отношению к ведущей вспышке и на значительном (в пределах помещения) расстоянии. Можно попробовать применить другие фабричные и самодельные фотодатчики, например транзистор КТ3102 (в металлическом корпусе) с удаленной крышкой и в диодном включении.
Микросхема К561ЛЕ5 заменима импортным аналогом D4001. Вместо диодов КД510 подойдут КД520, КД522. Резисторы желательно использовать малогабаритные — изменение их номиналов в пределах 20% на работоспособности схемы не скажется.
Сложнее всего найти стандартное вспышечное гнездо для синхроконтактов. Здесь использовано гнездо из комплекта вспышки Фотон – ее пластиковый корпус оснащался съемным пластиковым башмаком для закрепления вспышки на камере. В основании башмака имелась и розетка.

«Башмак» в сборе из комплекта вспышки «Фотон», стрелкой показана розетка для синхроконтакта.
Детали башмака.
Можно попробовать обратиться в мастерскую по ремонту фотоаппаратов или извлечь из старой сломанной фототехники. В сущности, если предполагается работа только с одной постоянной вспышкой, разъем можно заменить на нечто более распространенное, например пару DB9 или нечто более миниатюрное. При этом следует иметь в виду, что на вспышках подобных Фотону питание бестрансформаторное и на синхроконтакте высокое напряжение. Здесь следует применять розетку с утопленными контактами, исключающими случайное касание. Вариант при работе с одной постоянной вспышкой – разместить синхронизатор в ее корпусе (в новом, сделанном снаружи отсеке).
Что потребовалось для изготовления прибора
Набор инструментов и материалов для изготовления печатной платы. Набор инструментов и приборов для радиомонтажа. Набор мелкого слесарного инструмента и мощный паяльник для изготовления металлического корпуса.
Итак, приступим
Печатная плата устройства была разработана в специализированной программе Sprint Layout и выполнена с применением пленочного фоторезиста.
В качестве заготовки пришлось применить двухсторонний фольгированный материал, хотя на стороне деталей печатный монтаж не был задействован. Другого материала под рукой не оказалось. В ВЧ устройствах имеет смысл в таких случаях использовать этот слой фольги как экран, зенковав отверстия со стороны установки деталей. Здесь, лишний слой фольги будет только мешаться - во время травления платы, залепил ненужный слой липкой лентой, чтобы попусту не расходовать травильный раствор, а после, удалил его пинцетом, предварительно прогрев строительным феном до размягчения клея.
После полного цикла работ по изготовлению платы принялся за монтаж элементов. Сначала самые неприятные – крупные переключатели и панелька для микросхемы. Переключатели взяты со старой платы переносной импортной магнитолы, для них пришлось несколько рассверлить стандартные отверстия. Выводы микросхемной панельки не особенно хорошо лудятся и чувствительны к перегреву.
После установки всех элементов проверил монтаж, подключил розетку синхроконтакта и установил в гнездо микросхему. Запитал прибор от стационарного БП.
Пыхая вспышкой фотоаппарата в сторону включенного прибора, проследил осциллографом появление импульса в начале схемы и прохождение его по разным элементам. Мне пришлось подобрать (уменьшить) резистор в цепи базы КТ315 до надежного открывания транзистора.
Добившись работоспособности схемы, взялся за изготовление корпуса прибора. Решил сделать его из жести. При этом каждую сторону корпуса, каждую ее панель можно подгонять к элементам прибора отдельно и отдельно же монтировать снаружи, что представлялось удобным.
Первым делом сделал и смонтировал панель со стороны органов управления – кнопки выключателя питания и переключателя задержки срабатывания. На этой же панели будет изнутри установлена и колодка для подключения 9 В батареи. О батарее стоит сказать несколько слов.
В хозяйстве автора имеется ряд приборов с батарейным питанием 9 В, потребность в которых возникает лишь периодически. Держать в таких приборах недорогие батареи все время, опасно. Оказалось, вполне удобно иметь запас из нескольких таких батарей и вставлять их в нужный прибор при необходимости работы с ним. При таком подходе, было бы удобно иметь приборы с быстрым доступом к элементам питания (по крайней мере, приборы стационарные), без необходимости открывать батарейный отсек. Решено было опробовать такого рода установку батареи. Это должен быть некий проем в корпусе несколько больший сечения батареи. На дне отсека неподвижно установлена стандартная колодка. Батарея должна примерно на четверть торчать из отсека, чтобы ее можно было схватить пальцами.
Стандартная колодка (от вышедшей из строя батареи) была снабжена специальным изолятором из кусочка текстолита. В место установки вырезана, согнута и припаяна скобочка для крепления колодки. Используя короткие выступающие лепестки скобы, колодку в сборе приклепал на место службы.
Провода от колодки укоротил по месту и присоединил к нужным точкам схемы, проверил работоспособность.
Следующей трудоемкой частью конструкции был разъем для подключения синхроконтактов. Башмак из комплекта вспышки установил внутрь корпуса, в его углу. Для одного из его лепестков (-) пришлось сделать щель в торцевой стенке корпуса, отверстие для розетки - в боковой. Действовал так – разметил торцевую стенку и ювелирным лобзиком выпилил прямоугольный проем для лепестка и отверстие для винта, примерил башмак.
Теперь можно разметить прилегающую стенку. Выпилил отверстие и для розетки.
Начал собирать корпус. Вырезанные и подготовленные (края зачищены, облужены с применением хлористого цинка, промыты водой) детали корпуса собрал на живую нитку. Нижнюю пластинку-дно корпуса вырезал с запасом по длине. С каждой стороны по 20мм. Это будут ушки для крепления саморезами на будущую деревянную стойку для вспышки. Когда все сошлось, включил мощный паяльник и тщательно пропаял швы, больше для красоты – корпус все равно не герметичный и особенной прочности от него также не требуется.
Заготовку верхней крышки подготовил аналогично другим железкам. Ножки фотодиода удлинил, надставил двумя лужеными проволочками, так, чтобы за пределы корпуса выступала только пластиковая линза. Разметил ее место на крышке, выпилил ювелирным лобзиком. После последней проверки работоспособности, крышку припаял на место. Удалил остатки флюса, мелкой шкуркой притупил острые края железок, протер корпус тряпочкой смоченной лаком ЦАПОН не допуская затекания капель в переключатели и гнездо синхроконтактов. Лаковым промышленным маркером подписал органы управления.
Babay Mazay, январь, 2020 г.
   Становитесь автором сайта, публикуйте собственные статьи, описания самоделок с оплатой за текст. Подробнее здесь.
        
        




















