Не исключено, что эти опыты будут позже представлены в Сети и причина воссоединится со следствием самым естественным образом. Пока реально иное.
Электроника сильна рециклингом, когда части уже сделанного многократно используется в совершенно иных целях. Так что применяйте данное устройство хоть целиком, хоть частями, там где его функция требуется. А она, как видите, не стандартная. Это может быть фоновая реклама, фокусы, служебные информационные табло театральных залов и т.п., где отвлечения внимания от некоторой основной задачи разрушает её.
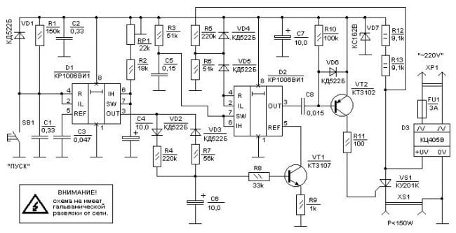
Принцип работы

Высвечивающая функция формируется на конденсаторе режимом его заряда и разряда от выхода генератора одиночного импульса и подаётся на модулятор фазового управления симисторным ключом. Ключ питается выпрямленным переменным напряжением. Его падение до нуля запускает одновибратор фазовой задержки запуска семистора. Значение задержки зависит от напряжения на модулирующем входе.
Работа
Генератор высвечивающей функции собран на микросхеме интегрального таймера D1. В исходном состоянии высокий уровень сигнала на входе IL (конт.2) даёт на выходе OUT (конт.3) низкий уровень сигнала. Конденсатор С6 разряжен по цепи VD3, R7 открытый "нижний" транзистор выхода D1, общий провод. При нажатии кнопки SB1 "ПУСК" на входе IL и сбросовом входе R (конт.4) напряжение падает до нуля, внутренний триггер переключается и на выходе появляется высокий уровень напряжения. Конденсатор С6 начинает заряжаться от напряжения питания через открывшийся "верхний" транзистор D1 выход таймера (конт.3) диод VD2, резистор R4. Конец заряда наступает с окончанием импульса на выходе таймера. Длительность импульса зависит от времени заряда С2 от напряжения питания через резисторы R2 и RP1 до уровня 2/3Uпит. Контроль этого уровня происходит по входу IH (конт.6). По сигналу с кнопки он вырабатывает на выходе (OUT конт.3) один импульс отрицательной полярности. Формирование аналогового сигнала нужной формы осуществляется на конденсаторе С6, который заряжается и разряжается от выхода таймера через резисторы R4 и R7. Разделение токов заряда и разряда осуществляется диодами VD2 и VD3.
Полученный аналоговый сигнал полуволны подаётся через VT1 на вход таймера D2 (REF конт.5). В данном случае VT1 включён как управляемая токовая нагрузка, которая шунтирует нижний резистор опорного делителя таймера. При этом возникает эффект модуляции выполняемой им функции.
Замены
D1, D2 интегральные таймеры.
Заменяются на любой аналог прародителя NE555, как биполярный, так и КМОП (NE7555), например отечественную КР1441ВИ1. Экономичны аналоги сдвоенных таймеров NE556 и NE7556, поскольку цена за один таймер в этом случае на треть ниже.
VT1, VT2 транзисторы.
Особых требований к ним не предъявляется и на данных позициях используйте любые маломощные транзисторы соответствующих структур.
VD1...VD6 диоды.
Это любые слаботочные диоды.
VS1 симистор.
Используйте КУ201И...М, КУ202К...М, Т122-10-...
D3 диодный мост.
Возможна замена на классический мост из четырёх отдельных диодов на рабочий ток от 1А, импульсный до 10А и обратное напряжение от 400V. Большие требования к импульсному току обусловлены работой на лампы накаливания, имеющие в холодном состоянии сопротивление вольфрамовой нити в десять раз ниже, чем в раскалённом.
Советы
Устройство изготовлялось всего в трёх, несколько отличающихся схемотехникой экземплярах, на макетных платах и печать не разрабатывалась.
Для собственной безопасности размещайте элементы, находящиеся под напряжением сети, отдельно от элементов управления. Это касается R11...R13, VS1, D3, FU1, XS1.
Ремонт и наладку устройства рационально вести от лабораторного источника питания с выставленным на нём напряжением 8...10V, подключаемого к VD6 через дополнительный резистор 750 Ом.
Евг. Свищeв
Становитесь автором сайта, публикуйте собственные статьи, описания самоделок с оплатой за текст. Подробнее здесь.


