Иногда приходится слышать жалобы на то, что напряжение в сети нестабильно, ниже нормы и паяльник не разогревается до нужной температуры. С нестабильностью хорошо борется электроника паяльных станций, мы же поговорим о пониженном напряжении. Выходов из положения, как обычно, много – автотрансформаторы, преобразователи, питание от буферных элементов и т.п. У нас ТЗ – паяльник на 220В от розетки не разогревается из-за пониженного напряжения, покажу на макетах, как мы когда-то с этим боролись. Но сначала вот что – работаем с напряжением 230 В, поэтому не имеющим 3 или выше группу допуска – на свой страх и риск, а лучше - проходите мимо.
Инструмент обычный слесарно-монтажно-паяльный. Начнем со сборки маленькой схемки - мостик с конденсаторами (два по 47.0 мкФ*450 В, явно маловато, будут пульсации и выходное напряжение будет занижено) и лампочка на 100 Вт (в дальнейшем будет аналогом паяльника).
Подключаем к автотрансформатору и снимаем показания при нескольких разных напряжениях.
Вот собственно приборы, стрелочные - входные вольты и амперы, мультиметр - выходное напряжение (выпрямленное и сглаженное) на лампочке, т.е. выходе. У стрелочного вольтметра вся шкала 250 В.
Выше напряжение не поднимал, лампочку жалко. Собственно, можно было (да и нужно бы) просто составить таблицу. Теоретически на выходе выпрямителя с конденсатором можно получить постоянное напряжение, равное амплитудному значению, т.е. в 1,41 раз больше действующего, за вычетом падения на диодном мостике, примерно 1,5…2 В. Но это только в том случае, если емкость фильтра достаточно велика и пульсации на ней пренебрежимо малы. При 150 В на входе получится 210 В постоянного напряжения на выходе, при 200 – целых 280, а при полноценных 230 – аж 350 В! Но у нас емкость 2*47,0 маловата.
Далее, порывшись в закромах, находим старые рабочие макеты ШИМ-регуляторов.
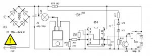
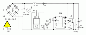
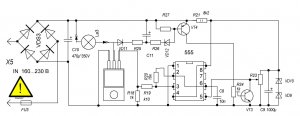
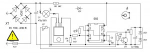
Пробуем макет на микросхеме К561ЛА7 (второй вариант на схеме). 555-й таймер (остальные два макета), конечно, лучше по всем параметрам, но с ними потом.
Картинка на осциллографе.
Да, совсем забыли про схему.
В этой схеме есть одна тонкость. Питание микросхемы берется с нижнего контакта нагрузки в момент, когда полевик закрыт. Если он большую часть времени открыт (при низком напряжении в розетке), может не хватить питания микросхеме, будет нестабильная работа. Тогда лучше нижний вывод R1 перебросить на верхний контакт нагрузки.
Собираем второй вариант, на микросхеме К561ЛА7 и мощном высоковольтном полевом транзисторе 2SК1357.
Работает, видно по накалу лампы. Кстати, нагрева гасящих резисторов почти нет, двухваттника явно хватило бы.
Вот, собственно, и все, уже от 180 В в сети на паяльнике можно получить все 220В, а при увеличении емкости - и от 160 В. Но осторожно, когда в сети 230…240 В, можно много чего спалить.
Корпуса регулятора могут быть самыми разнообразными.
Это были на вилке, вот отдельные.
А это чем не регулятор, переключай отводы и паяй!
Ну и, на мой взгляд, лучший из этой коллекции – на основе электронного трансформатора со стабилизацией выходного напряжения. От него один шаг до стабилизации температуры.
Все, комментируйте!






















