Приветствую вас самоделкины!
Есть в моём хозяйстве дырчипед типа китайский мопед RX-8(честный полтинник) и я задумал пристроить к нему очередной улучшайзинг - светодиодный указатель температуры двигателя. Ссылка на рисунок платы, схему от первоисточника и мои мысли по сборке, будут по ссылке в описании под видео.
Несколько лет назад я уже добавил светодиодный тахометр и вольтметр...
Плата термометра собрана, но мопед пока не пристроил, лето... Банально не хватает времени... и.... Схему нашёл на бескрайних просторах интернета.
Собрал - работает... Но у меня почему-то при токе каждого светодиода около 20 мА, микросхема LM3914 начинала греться при горящих 6 светодиодах градусов до 50 и выше с повышением кол-во горящих диодов. Так же количество светящихся диодов изменялось с нагревом микросхемы... Проще говоря, во время измерения температуры светящиеся линейка светодиодов начинает "плавать"... на несколько светящихся диодов
Победить это удалось довольно просто, поставил маломощный транзистор p-n-p на каждый выход LM-ки и тем самым разгрузил её слаботочный выход.
Работает примерно так:
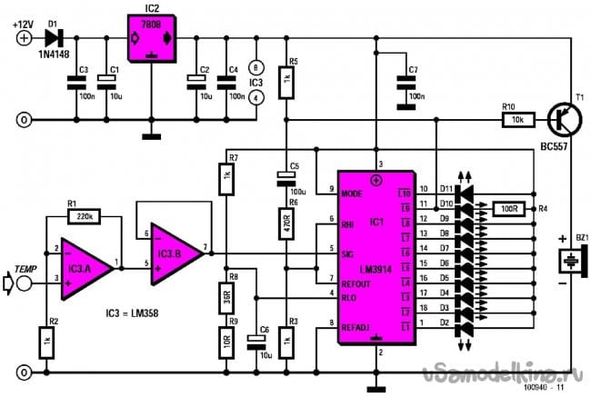
С термопары К-типа (ОБЯЗАТЕЛЬНО ИЗОЛИРОВАТЬ ТЕРМОПАРУ ОТ АЛЮМИНЕВОЙ ГОЛОВКИ ДВГИАТЕЛЯ ИЗОЛИРУЮШИЕЙ ПРОКЛАДКОЙ!!!) напряжение(от 2мВ до 6мВ) подаётся на 1 ОУ LM358 собранный как неинвертирующий усилитель. Коэффициент усиления 1 ОУ равен 1+R2\R1. Затем усиленное напряжение от термопары подаётся на 2 ОУ который включен по схеме повторителя, что бы его выход не плавал в воздухе, а дальше на вход микросхемы LM3914(десятичного аналого-цифрового преобразователя). Она используется для построения различных светодиодных индикаторов с линейной шкалой. И в зависимости от уровня входного напряжения на 5 ноге LM3914 и номиналов резисторов обвязки этой микросхемы, будет загораться разное кол-во светодиодов в заданном линейном режиме. При повышении температуры до максимального уровня загораются все светодиоды. К 11 ноге этой микросхемы через транзистор подключен активный пьезодинамик, со встроенным генератором по типу компьютерного. При повышении температуры при которой появляется напряжение на 11 выводе, этот динамик начинает пищать. Но мне не понравилась общая работа такой схемы и я отказался от этих элементов. Хотя на плате место под все элементы я оставил.
Настройка:
Нужно подобрать необходимый коэффициент усиления резисторами R1, R2 микросхемы LM358 и резисторы R7-R9 объвязки LM3914 что бы первый диод начинал светиться после 50 С, а все светодиоды светились при достижении температуры 130 градусов.
Но это моё предпочтение и я его ни кому не навязываю. Каждый может настроить удобный для себя визуальный диапазон измеряемой температуры.
Детали:
Резисторы:
Любые малогабаритные, соответствующие номиналом схемы. Например МЛТ-0,125, МЛТ-0,25.
Конденсаторы:
С1 электролитический, ёмкостью 470 мкФ напряжением не ниже 25В. Например К50-35.
С2 электролитический, ёмкостью 330-470 мкФ напряжением не ниже 10В.
С5 электролитический, ёмкостью 100 мкф напряжением не ниже 10В.
С6 электролитический, ёмкостью 10 мкФ напряжением не ниже 10В.
C3, С4, С7 любые малогабаритные, керамические, ёмкостью 100 нФ напряжением ниже 25В.
Диод:
VD1 любой диод с током 1 А и обратным напряжением не ниже 30 В. Например IN4001-IN4004.
Светодиоды:
любые с током до 100 мА, желательно одинаковым падением напряжения на переходе. Например D2-D4 жёлтые, D5-D9 зелёные, D10-D11 красные. Я использовал круглые 3 мм.
Транзисторы:
любые маломощные p-n-n структуры с током коллектора не менее 100 мА, например A733. У меня были КТ3107.
Микросхемы:
IC3 операционный усилитель LM358 или его полный аналог.
IC1 LM3914
Термопара:
К-типа, например которая идёт в комплекте с мультиметром.
Зуммер:
Презодинамик с активным усилителем, например по типу компьютерного но только на напряжение 12В.




