В кругу ракетомоделистов для этого узла принято использовать термин БРЭО- бортовое радиоэлектронное оборудование. Я, если честно, не очень понимаю почему. В преобладающем большинстве случаев узел отвечает лишь за срабатывание системы спасения, если круче - регистрацию полетных данных и видеосъемку. Но у понятия БРЭО есть четкое определение: "В Военно-воздушных силах РФ исторически сложилось чёткое деление бортового оборудования летательных аппаратов (ЛА) на бортовое радиоэлектронное оборудование (БРЭО, для своей работы оно излучает и/или принимает радиоволны) и авиационное оборудование (АО). Большинство систем АО тоже содержат в своём составе электронные компоненты и узлы, но во время своей работы не используют радиоволны."
Исходя из этих определений куда логичнее было бы использовать термин авиационное оборудование, или просто авионика. Но БРЭО так БРЭО.
Исходя из этих определений куда логичнее было бы использовать термин авиационное оборудование, или просто авионика. Но БРЭО так БРЭО.
Существует множество вариаций и решений для выполнения этой задачи: таймеры, в которых выброс парашюта происходит после определенного времени, которое рассчитывается перед полетом, оптические датчики наклона (светодиоды). Но в силу того, что живем мы с Вами в обществе и времени, где сложные цифровые технологии доступны каждому, широкое применение получили "умные" схемы, которые способны измерять высоту. Строятся такие схемы на базе альтиметров (высотомеров), он же барометрический датчик давления. Как я думаю всем известно, что давление атмосферы в зависимости от высоты над уровнем моря разное. Именно по этому высоко в горах температура кипения воды ниже а члены экспедиции могут испытывать кислородное голодание. В обычных бытовых условиях человек не способен уловить разницу в давлении атмосферы, эти приборы же способны фиксировать изменения буквально в 10 сантиметров!
Именно одно из таких устройств я и хочу сегодня описать. Без зазрения совести признаюсь, что схема не моя. Автором устройства является французский ракетомоделист Борис Дюро (надеюсь верно перевел на русский).
Это самое "младшее" устройство из предложенных Борисом, тем не менее оно имеет достаточный функционал для удачного пуска. Сначала пройдемся по его работе. После включения устройство привязывается к местности, проверяет целостность запала и издает сигнал: прерывистый короткий - в порядке,прерывистый длинный - поврежден. Звучать сигнал будет до взлета, вне зависимости от исправности/неисправности запала после взлета схема начнет измерять высоту. Взлетом считается возвышение на высоту более 20-и метров, по достижению апогея устройство активирует запал и простым шифром, непрерывно ,по кругу, крутит высоту апогея. Выглядит это так: длинный сигнал - 100 метров, короткий 10 метров. То есть, допустим устройство издает 5 длинных и 3 коротких сигнала, значит высота апогея 530 метров. Крутится это "сообщение" до выключения устройства. В памяти данные не сохраняются и после включения весь цикл начинается заново. Да, это устройство не записывает полетные данные, как многие его аналоги, но для первых полетов это более чем подходящий вариант. К тому же схема изготовленная на планарных компонентах настолько маленькая, что легко уместиться даже в самую маленькую детскую ракету.
Это самое "младшее" устройство из предложенных Борисом, тем не менее оно имеет достаточный функционал для удачного пуска. Сначала пройдемся по его работе. После включения устройство привязывается к местности, проверяет целостность запала и издает сигнал: прерывистый короткий - в порядке,прерывистый длинный - поврежден. Звучать сигнал будет до взлета, вне зависимости от исправности/неисправности запала после взлета схема начнет измерять высоту. Взлетом считается возвышение на высоту более 20-и метров, по достижению апогея устройство активирует запал и простым шифром, непрерывно ,по кругу, крутит высоту апогея. Выглядит это так: длинный сигнал - 100 метров, короткий 10 метров. То есть, допустим устройство издает 5 длинных и 3 коротких сигнала, значит высота апогея 530 метров. Крутится это "сообщение" до выключения устройства. В памяти данные не сохраняются и после включения весь цикл начинается заново. Да, это устройство не записывает полетные данные, как многие его аналоги, но для первых полетов это более чем подходящий вариант. К тому же схема изготовленная на планарных компонентах настолько маленькая, что легко уместиться даже в самую маленькую детскую ракету.
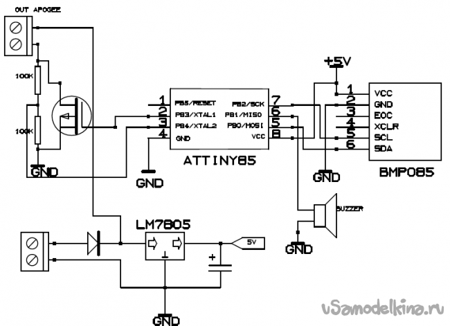
Выше вы можете наблюдать схему устройства. Схема взята с сайта Бориса, но стоит отметить, в ней есть один косяк, который может ввести в заблуждение. На схеме изображено графическое обозначение p-канального полевого транзистора, когда на деле используется n-канальный. Какой транзистор использовать не принципиально, любой высокотоковый n-канальный.
Для изготовления понадобятся:
- Модуль барометра BMP180
- Микроконтроллер Attiny 85
- Конденсатор электролитический 47 mF, 16 V
- Резисторы 100 кОм и 2 кОм
- Стабилизатор 78L05 в корпусе TO92 или аналогичный в SMD
- Высокотоковый полевой транзистор IRF540/IRFZ44 или аналогичный в SMD исполнении
- Колодки для проводов 2 шт.
- Активный зуммер на 5 В
- Диод 1N4001 или 1N4007. Опционально, является защитой от переплюсовки.
- Текстолит
Из инструмента:
- Паяльник
- Пинцет
- Бокорезы
- Припой
- Флюс
- Программатор USBasp
В архиве ниже находиться два файла печатной платы, для SMD компонентов и для обычного выводного монтажа. Скажу сразу, вторую плату я не собирал, я делал в SMD, но для тех кто по каким то причинам не может паять мелкие планарные компоненты сделал трассировку для обычных компонентов. Тем не менее несколько раз проверял, должна быть без ошибок.
И так, первым делом изготавливаем печатную плату. Я как обычно делал ЛУТ-ом.
И паяем все SMD компоненты кроме контроллера.
Далее запаиваем зуммер, датчик, колодки и конденсатор.
Теперь нужно прошить контроллер. Прошивка для этой схемы написана в среде ардуино, по этому в контроллер нужно залить ардуиновский бутлоадер. Делается это через USB ASP программатор непосредственно из под самой среды программирования ардуино. Первым делом нужно подключить контроллер к самому программатору. Схема подключения находиться ниже.
Что бы подключить контроллер в SMD исполнении потребуется переходник.
Файл с печатной платой так же в архиве в конце статьи. Теперь перейдем к программным доработкам. Для начала нужно подружить Arduino IDE с Attiny 85, так как из коробки этот контроллер не поддерживается. Для этого по адресу .../Arduino/hardware нужно создать папку tiny, в которую поместить содержимое архива с ядрами. Скачать архив можно по этой ссылке, качайте последнюю версию. Теперь среда сможет увидеть контроллер. Подключаем программатор, открываем среду ардуино, идем в Инструменты/Программатор и ставим USBasp.
Теперь Инструменты/Плата и выбираем ATtiny25/45/85.
Смотрим что бы в Chip стояло ATtiny85. Теперь все в тех же инструментах жмем Записать загрузчик. Если все сделано правильно, нет проблем с контактом, нет проблем с драйверами, то среда сообщит об успешной записи. Огромным плюсом в такой прошивке является то, что не нужно заморачиваться с фьюзами, среда ардуино все сделает сама. А значит контроллер Вы не убьете. После этого можно заливать скетч. Скетч заливается почти так же, как обычно, но вместо обычной кнопки Загрузка нужно перейти в Скетч/Загрузить через программатор. Вот и все, теперь тиньку можно впаивать в плату.
Теперь перейдем к особенностям моей печатной платы. Я изготавливал отсек БРЭО под установку в него аккумулятора 18650. Полностью заряженный однобаночный li-ion аккумулятор как известно выдает 4.2 вольта, нижний порог напряжения питания для Attiny 85 - 2,7 вольта, критический уровень разряда для такого аккумулятора, то есть как Вы поняли питания хватит с головой. НО! Только в том случае, если подать питание напрямую в обход стабилизатора. Я не стал убирать из схемы стабилизатор, дабы сделать ее более универсальной, пусть он у меня и не задействован. И так, на плате есть пяточки для двух резисторов.
На самом деле это не резисторы. На одну пару этих пяточков нужно впаять перемычку, так называемое нулевое сопротивление (можно тупо кусок проволоки). Если Вы как и я будете питать схему от такого источника питания, то впаиваете на нижнее контакты, если смотреть по картинке, если собираетесь использовать в качестве источника питания например крону, то на верхние, к выходу со стабилизатора. По печатной плате собственно все видно, что и куда идет.
На плате под выводные компоненты такая опция не предусмотрена. Можете или сами дорисовать печатку, добавив к примеру пару джамперов, или просто не впаивать стабилизатор и запаять перемычку.
Ещё нюанс. При питании от аккумулятора с напряжением 4.2 вольта может случиться так, что транзистор будет постоянно открыт. Как вы видите по схеме, между стоком и истоком стоит делитель. Что бы решить проблему нужно заменить один из резисторов на 1-2 кОм. Какой именно показано ниже.
На плате под выводные компоненты такая опция не предусмотрена. Можете или сами дорисовать печатку, добавив к примеру пару джамперов, или просто не впаивать стабилизатор и запаять перемычку.
Ещё нюанс. При питании от аккумулятора с напряжением 4.2 вольта может случиться так, что транзистор будет постоянно открыт. Как вы видите по схеме, между стоком и истоком стоит делитель. Что бы решить проблему нужно заменить один из резисторов на 1-2 кОм. Какой именно показано ниже.

Теперь касательно прошивок. В архиве есть 2 прошивки, основная, для срабатывания электрозапала системы спасения, и альтернативная. Альтернативная прошивка позволяет использовать схему в качестве звукового поискового маяка. Так как схема очень компактная, ее можно разместить в головном обтекателе ракеты, подобрав компактный источник питания. Для этого вместо запала к контактам подключается мощный пьезоизлучатель, по типу того, что изображен ниже.

Кто-то скажет зачем, на плате же есть зуммер. Да, но каким бы громким он Вам не казался при тестах в комнате, на деле в поле его слышно потолок метров 20. Вообще поисковые системы для моделей это целая эпопея. В планах на будущее у меня есть сборка GPS маяка, который определят координаты и шлет их в эфир. Координаты принимаются по портативной радиостанции (рации), и при помощи любого телефона (сейчас уже во всех есть GPS навигатор) производиться поиск модели. Но это в планах, вернемся в реальность.
Хотя возвращаться, в принципе, особо не к чему. Для платы изготавливается специальное шасси, благодаря которому она монтируется в ракету. Шасси делается под конкретно вашу модель. Я сделал его из самых тонких шпилек, которые смог купить в строймаге, и кусочков самодельного стеклопластика.
Хотя возвращаться, в принципе, особо не к чему. Для платы изготавливается специальное шасси, благодаря которому она монтируется в ракету. Шасси делается под конкретно вашу модель. Я сделал его из самых тонких шпилек, которые смог купить в строймаге, и кусочков самодельного стеклопластика.
Плата крепиться к шасси на обычных канцелярских резинках. Это и просто в монтаже, и работает как амортизатор, что бы датчик не сходил с ума.
Как видите плату со стороны дорожек я покрасил отжатым лаком для ногтей, для пущей защиты, так сказать. С торца шасси решил прикрепить модуль заряда, в свое время купил на али пару десятков, они стоят как семечки, так что не жалко.
Пару слов о проверке. Берем банку (такую, что бы схема с питанием влезла) и капроновую крышку. В крышке делаем отверстие и герметично вклеиваем в него трубку от капельницы. Другой конец трубки подсоединяем к шприцу кубов на 20. Кладем устройство в банку, закрываем и откачиваем шприцем воздух. После подаем воздух обратно.
Второй вариант. По совету знакомого моделиста. Берем трубочку от чупа-чупса, стержня ручки, ушной палочки. Наматываем на конце несколько слоев изоленты так, что бы изолента на несколько миллиметров выходила за пределы трубки. Аккуратно острым монтажным ножом срезаем край намотанной трубки, что бы было ровно. Прикладываем ровно к отверстию на самом датчике и ртом резко оттягиваем воздух. Примитивно, но работает.
Второй вариант. По совету знакомого моделиста. Берем трубочку от чупа-чупса, стержня ручки, ушной палочки. Наматываем на конце несколько слоев изоленты так, что бы изолента на несколько миллиметров выходила за пределы трубки. Аккуратно острым монтажным ножом срезаем край намотанной трубки, что бы было ровно. Прикладываем ровно к отверстию на самом датчике и ртом резко оттягиваем воздух. Примитивно, но работает.
И еще пару слов, для тех, у кого стал вопрос, как определяется апогей. Во всех подобных устройствах это реализовано одинаково. При полете идет постоянное сравнение текущего значения высоты с предыдущим. Как только это значение начинает становиться ниже предыдущего (ракета начала падать) фиксируется апогей. Но для того, что бы не было ложных срабатываний апогеем считается падение ракеты на определенную высоту, обычно это падение на 3 метра (это правиться в коде), но для высоколетающих ракет ставят и больше.
Все необходимые файлы можно скачать по ссылке.
На этом собственно и все. Видео со стендовой демонстрацией ниже. Всем успехов в творчестве!
Становитесь автором сайта, публикуйте собственные статьи, описания самоделок с оплатой за текст. Подробнее здесь.


















