Здравствуйте, уважаемые Самоделкины! Месяц тому назад я опубликовал на сайте статью под названием «Сигнализатор утечки воды. Действующий макет.», где описывалось, как собрал сигнализатор утечки воды, который контролирует сразу три отдельных помещения (ванную комнату,туалет и кухню). За это время я придал прибору законченный вид и заодно сделал ряд важных усовершенствований.
Сравним электрические схемы первого (исходного) и второго (усовершенствованного) вариантов сигнализаторов.
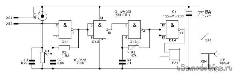
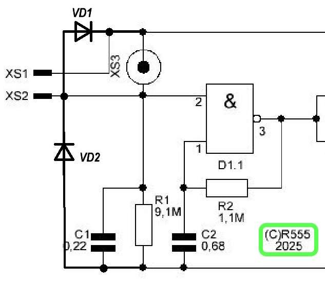
Это первый
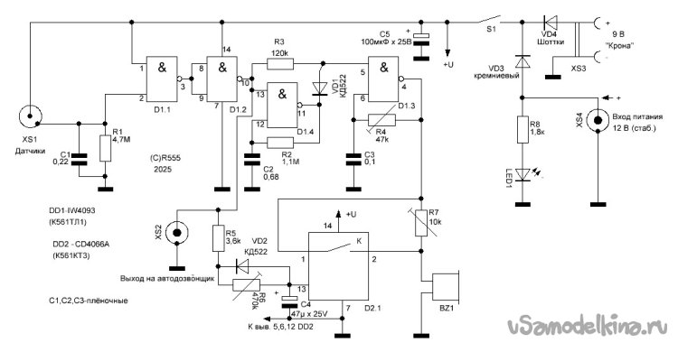
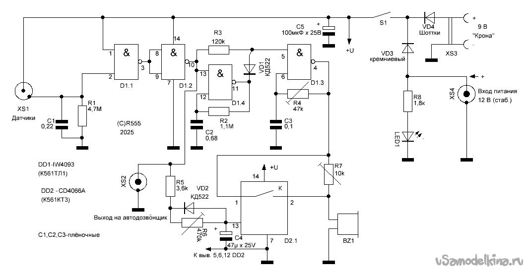
А это второй
Основой обоих является одна и та же микросхема - IW4093 (К561ТЛ1). Большинство других деталей тоже одинаковые, схемы схожи. Но есть и отличия.
Поскольку я добавил у себя в квартире несколько дополнительных датчиков, то в целях исключений ложных срабатываний, уменьшил сопротивление резистора R1 с 9,1МОм до 4,7МОм, несколько понизив таким способом чувствительность прибора.
Сетевое / батарейное питание.
Теперь сигнализатор может работать не только от батарейки 9В типа «Крона», но и от блока питания 12В. Достаточно самого маломощного, даже всего на 100мА. Работает это так. Диоды VD3 и VD4 защищают от подключения блока питания и батарейки в ошибочной полярности. Диод VD4 взят с малым падением напряжения (Шоттки), а VD3 - обычный, кремниевый. Диоды также обеспечивают автоматическое переключение между источниками питания. Когда есть сеть, на выходе блока питания имеется напряжение, превышающее напряжение батареи (12В против 9В) и VD4 не даёт этому напряжению попасть на батарею. Наоборот, когда сеть отсутствует, VD3 не позволяет напряжению батарейки попасть на выход БП и цепь индикации R8 LED1. Таким образом, светодиод горит только при наличии сетевого напряжения и подключенном блоке питания.
Выход на автодозвонщик.
В дежурном режиме на разъёме XS2, который является выходом на автодозвонщик, напряжение отсутствует, так как на выходе элемента D1.2 лог. ноль. В режиме подачи сигнала тревоги на нём появляется лог.1, попросту говоря, напряжение, близкое к Uпит. прибора, что является сигналом к запуску дозвонщика, который дальше действует согласно заложенной в него программе.
Автоматическое переключение громкости сигнала тревоги.
На идею такой функции меня натолкнул один случай. Однажды ночью возникла небольшая утечка из шланга, подающего воду в стиральную машину. Сигнализатор подал сигнал тревоги, чем напугал мою родню. Дело в том, что сигнал громкий и очень неприятный для слуха. Так было сделано специально, чтобы в случае аварии было слышно по всей квартире и даже на лоджии. Я исправил этот недочёт следующим образом.
При срабатывании сигнализации звуковой сигнал подаётся на излучатель через подстроечный резистор R7, которым при настройке выставляется приемлемый уровень звука. В это время высокий уровень с выхода элемента D1.2 через резисторы R5 и R6 начинает заряжать конденсатор C4, с которым соединён вход управления (выв.13) элемента D2.1, который представляет собой коммутатор (ключ). Когда напряжение на входе коммутатора достигает порогового, «контакты» (выводы 1 и 2) «замыкаются» и закорачивают резистор R7, при этом громкость звука возрастает до максимальной. Время, через которое это произойдёт выставляется подстроечным резистором R6. При прекращении тревоги конденсатор быстро разряжается по цепи VD2, R5, вывод 10 элемента D1.2, так как на нём низкий уровень.
Изготовление сигнализатора.
Дополнительные детали и материалы:
Микросхема CD4066A (К561КТ3), диод 1N4007, диоды КД522-2шт.,светодидиод, конденсатор электролитический 47мкФ х 25В,резисторы 4,7МОМ,120кОм,3,6кОм,1,8кОм,10кОм (подстроечный),470кОм (подстроечный), разъёмы-2шт., корпус, блок питания стабилизированный 12В 100мА, монтажный провод, припой, канифоль, термоклей.
Приборы и инструменты:
Мультиметр, паяльник, термопистолет, кусачки, пинцет, канцелярский нож.
Так как исходный вариант сигнализатора был собран на макетной плате, сборка свелась к простому добавлению дополнительных элементов и внесению некоторых других изменений в схему согласно моей идее.
Затем плата была помещена в корпус, в качестве которого я использовал подходящий по габаритам корпус от прибора охранной сигнализации «Атлас-Р». Перед этим удалил с платы пластины-электроды, так как они мешали установке в корпус, да и стали теперь не нужны. Для вывода проводов, крепления платы и крепления к стене использовал уже имеющиеся в корпусе различные отверстия. Также в качестве индикатора сетевого питания задействовал красный светодиод, который у этого прибора вынесен на переднюю панель (крышку на петлях).
После этого прибор был закреплён на стене в прихожей, поблизости с ванной комнатой. Запитан от блока розеток, находящегося рядом, опробован в работе и была произведена настройка сигнализатора под нужные параметры.
Ещё раз о назначении подстроечных резисторов.
R4- настройка звукового генератора на резонансную частоту пьезо излучателя с целью получения максимальной громкости звука. R7- установка начальной (малой) громкости звука. R6- установка времени до переключения на максимальную громкость звука.
А это один из датчиков, он установлен в ванной комнате рядом со стиральной машиной. Именно благодаря ему, когда ночью возникла небольшая утечка из подающего шланга стиральной машины, сигнализатор подал сигнал тревоги.
Были приняты своевременные меры и удалось избежать неприятных последствий.
Печатную плату для прибора я пока не разрабатывал, так как в дальнейшем планирую дополнительно усовершенствовать сигнализатор. Например, добавить кнопку контроля его работоспособности. При нажатии на неё и удержании, параллельно линии с датчиками подключается резистор сопротивлением порядка 300-400 кОм, что имитирует утечку воды. Происходит срабатывание и подача сигнала тревоги. При отпускании кнопки прибор возвращается в дежурный режим.
Спасибо за внимание, буду рад вашим комментариям, вопросам и пожеланиям по улучшению данной конструкции.
С уважением, R555
15.11. 2025 г.











