
Предлагается рассмотреть способ кратковременного включения светодиодной ленты. Через определенное время, после включения, освещение автоматически отключается. Это позволяет экономить электроэнергию, которая впустую расходуется при дежурном или не выключенном по забывчивости освещении. Такой вариант включения целесообразен при необходимости непродолжительной подсветки коридора, шкафа, кладовки.
В рассматриваемом случае, появилась необходимость включения освещения межэтажной винтовой лестницы, на период прохождения по ней в темное время суток. Подойдя к лестнице, нажимаем на перилах кнопку. Включается освещение лестницы, установленной под перилами светодиодной лентой, на заданный ранее период. Через установленное время, освещение лестницы автоматически отключается. Для движения назад, аналогичная кнопка установлена и на другом конце перил лестницы. Для индикации кнопок в темноте, они подсвечены постоянно включенными одиночными светодиодами.
При необходимости более длительного включения освещения, параллельно кнопкам нужно подключить выключатель с фиксированными положениями. В этом случае, освещение будет при включенном выключателе, а после его выключения прекратится через назначенное время.
Ток потребления автоматического выключателя в дежурном режиме 4-5 mA.
Вариантом автоматического включения освещения, при входе на лестницу, будет расположение кнопок включения таймера под крайними, чуть подпружиненными, ступенями лестницы.
Включение питания устройства, на темное время суток, выполняется тумблером. Для автоматического отключения питания в светлое время, устройство возможно дополнить простым фотореле, установленным в тот же корпус.
Комплектация устройства
Для изготовления устройства (таймера), позволяющего включить светодиодную ленту на определенное время, необходимо приобрести:
1. Светодиодная лента LSW 5050 12V 60led/m CW (дневная, свет холодный белый) 5m 72W IP65.
Пылевлагозащита: 65 IP
Светодиоды: 5050 мм
Количество светодиодов на 1 м: 60 шт.
Мощность на 1 м: 14 Вт
Длина ленты: 5 м
Исполнение: герметичная

2. Светодиодный драйвер General GDLI-60-IP20-12.
Мощность 60Вт, степень защиты IP20, выходное напряжение 12 В.
Предназначен для преобразования входного переменного напряжения 220 В в постоянное стабилизированное напряжение 12 В, для питания светодиодных источников освещения (лент, модулей), а также их защиту в течение срока службы. Драйвер имеет встроенную защиту от скачков напряжения, перегрева, перегрузки и от короткого замыкания. Суммарная мощность подключаемых лент не более 60 Вт. Для надежной работы блока питания необходимо иметь запас мощности по нагрузке до 20%.
Технические характеристики GDLI-60-IP20-12:
Диапазон нагрузки: 0-60 Вт
Входное напряжение: АС 176-264 В
Выходное напряжение: DC 12 В
Макс. выходной ток: 5А
Тип индикации Светодиодная
Срок службы: 30 000 часов
Размеры (д*ш*в): 85х58х38 мм
Производитель «General»
Страна производитель Китай

3. Комплект радиокомпонентов согласно нижеприведенной схеме таймера.
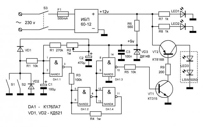
Схема таймера
Устройство для включения освещения на время от 15 секунд до 2-х минут и последующего автоматического выключения (таймер), можно выполнить по схеме:
Описание работы таймера
Источником питания устройства является импульсный блок питания (ИБП) GDLI-60-IP20-12, подключенный к сети переменного тока 230 вольт, через тумблер S3. К выходу ИБП (+12В), через ограничительные резисторы R7 и R8, постоянно присоединены два индикаторных светодиода LED1 и LED2, подсвечивающие кнопки S1 и S2 включающие светодиодную ленту.
Также, к выходу ИБП постоянно подключен узел задержки, выполненный на микросхеме DA1 К176ЛА7. Равнозначной заменой служат микросхемы К561ЛА7, К561ЛЕ5, К176ЛЕ5. Выходной сигнал узла задержки усиливается транзистором ѴТ1 и поступая на силовой транзистор ѴТ2 включает или выключает светодиодную ленту.
Цепь, задающая интервал задержки выключения, состоит из конденсатора С1 и резисторов R1 (минимальное время задержки) и переменного R2. Резистор R6 снижает напряжение питания микросхемы до номинального напряжения 9 Вольт. Конденсаторы С2 и С3 сглаживают и фильтруют напряжение питания микросхемы.
Когда таймер находится в дежурном режиме, конденсатор С1 заряжен через резисторы R1 и R2. Напряжение на входах 1 и 2 DA1.1 на уровне логической единицы (1).
За счет инвертирования элементов микросхемы, на выходе 3 DA1.1 и входах DA1.2 будет логический ноль (0), на выходе DA1.2 и входах DA1.3 и DA1.4 логическая единица (1). Следовательно, на выходе 10 DA1.3 установлен логический ноль (0), транзисторы ѴТ1 и ѴТ2 будут закрыты и напряжение на светодиодную ленту не поступает.
При нажатии на кнопку S1 или S2, замкнутый накоротко конденсатор С1 быстро разряжается. При этом, напряжение на С1 и входах DA1.1 падает до ноля (0), логический уровень на выходе 10 DA1.3 изменяется на (1), транзисторы ѴТ1 и ѴТ2 открываются и светодиодная лента включается.
При размыкании контактов кнопки, конденсатор С1 начинает медленно заряжаться через резисторы R1 и R2 с большим сопротивлением. Через некоторое время, напряжение на С1 поднимается до уровня логической единицы (1). При этом на выходе 10 DA1.3 устанавливается логический ноль, освещение выключается, а таймер переходит в дежурный режим. Регулировка задержки выключения выполняется переменным резистором R2.
В процессе медленного увеличения напряжения на С1, элемент DA1.1, между логическими нулем и единицей, может оказаться в неустойчивом режиме. Для предотвращения нестабильности работы схемы, в неё добавлен триггер Шмитта на элементах DA1.2 и DA1.4. За счет гистерезиса при работе триггера Шмитта, на его выходе может устанавливаться только стабильные значения, ноль или единица.
Изготовление таймера
1. Комплектуем устройство радиокомпонентами согласно схеме таймера.
Подбираем или изготовляем корпус таймера из металлического листа толщиной 0,5…0,7 мм. По внутренним размерам корпуса вырезаем текстолитовую панель для размещения на ней компонентов таймера и изоляции их от металла корпуса. Из типовой монтажной платы, вырезаем рабочую плату для распайки электронной схемы.
Управляющий транзистор малой мощности ѴТ1 (КТ315) можно заменить на ВС547.
Силовой транзистор ѴТ2 (КТ818В) можно заменить на отечественный или импортный, аналогичный по мощности и напряжению. В связи с большим протекающим током, транзистор ѴТ2 необходимо установить на радиатор.

2. Монтаж и отладка узла задержки
Собираем и отлаживаем на универсальной монтажной плате узел задержки на микросхеме DA1 К176ЛА7. Подключаем схему к лабораторному источнику питания, устанавливаем напряжение питания 9 В. К выходу микросхемы (выв.10), через резистор R5 (10k) подключаем транзистор ѴТ1 (см. схему). Его коллектор, через резистор 1k и светодиод соединяем с положительной шиной питания. Нажимаем кнопку и проверяем работу узла задержки по включению и выключению светодиода.
Налаживание особых затруднений не вызывает. Нужно резистором R2 установить желаемую задержку выключения. Если длительность выдержки мала, возможно потребуется увеличить емкость конденсатора С1 или подобрать номиналы R1 и R2.


3. Испытание узла задержки под нагрузкой.
Отрезаем необходимую для установки длину светодиодной ленты, не забывая при этом о запасе по мощности до 20%. Убрав из монтажной схемы светодиод, дополняем схему таймера до приведенной выше. Подключаем силовой транзистор ѴТ2 на радиаторе, импульсный блок питания и рабочий отрезок светодиодной ленты (в приведенной конструкции рабочая длина светодиодной ленты равна 4 м).
Проверяем работу таймера под полной нагрузкой.

4. Изготовление узла задержки
Переносим и распаиваем схему узла задержки на рабочей плате.

5. Монтаж и сборка таймера.
Все комплектующие узлы и компоненты таймера располагаем и закрепляем на текстолитовой панели. Это плата узла задержки, закрепленный на радиаторе силовой транзистор, колодочка для подключения внешних узлов. На этой стадии был заменен радиатор транзистора. Новый радиатор изготовлен из алюминиевого профиля, имеет большую теплопроводность и площадь отдачи.

Размещаем собранную панель в корпусе, размечаем и обрабатываем отверстия под установку корпуса предохранителя, переменного сопротивления регулировки выдержки, тумблера питания и выводы проводов питания на 12 и 230 Вольт.

Размечаем, сверлим отверстия и закрепляем панель в корпусе с помощью винтов М3 с дистанционными пластмассовыми прокладками для электроизоляции.
Выполняем электромонтаж всех узлов таймера, подключаем ИБП и светодиодную ленту.
Собираем, включаем, таймер работает согласно заявленным параметрам.





Становитесь автором сайта, публикуйте собственные статьи, описания самоделок с оплатой за текст. Подробнее здесь.




