Всем привет, потребовалось мне реле задержки выключения вентилятора в санузле.
Схема, плата и мои мысли по настройке будут в описании под видео.
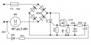
Порывшись по просторам интернета, я остановился на этой схеме:
Сразу хочу предупредить, что эта и подобные схемы с бестрансформаторным источником питания не имеют гальванической развязки от сети и обязательно нужно соблюдать меры безопасности при настройке и пользовании данными устройствами!!!
Вообщем схема рабочая, но очень прожорлива. Собственное потребление до безобразия огромное! Это происходит из за выпрямителя на двух диодах VD1 и VD2 которые стоят после гасящего конденсатора С1. Так как конденсатор может пропускать только переменный ток, то получается следующее: положительную полуволну пропускает диод VD2 заряжая конденсатор С3, а отрицательную полуволну пропускает диод VD1, который фактически разряжает конденсатор, я могу ошибаться... В итоге общий потребляемый ток от сети при работе таймера достаточно большой, что сводит на нет принцип экономии электроэнергии автоматического отключения нагрузки через определённое время.
Тут есть два варианта, как можно снизить ток потребляемый самой схемой:
1 - Применение банального маломощного трансформаторного блока питания мощностью 1-2 Вт. Это даст во много раз меньшее потребление, чем с указанным бестрансформаторным БП.
2 - Поставить полный диодный мост в этой схеме, что я и сделал.
В результате собственная потребляемая мощность уменьшилась до 10-12 Вт. Да, это много.
Но меня это устроило по двум причинам:
1 - Подключенный вентилятор потребляет 150 Вт, на его фоне ещё 10 Вт мощности в течении
7-8 минут(возможно вам понадобиться другое время задержки выключения!), не сильно скажутся на общем потреблении.
2 - Малые габариты бестрансформаторного БП.
Ни чего не мешает вместо бестрансформаторного БП на элементах R1, C1, VD1, VD2 поставить маленький трансик + 4 диода + электролит + линейный стабилизатор типа L7812 + электролит.. Всё!!!!
Время работы таймера и соответственно задержки выключения вентилятора зависит от номиналов резистора R2, C3. Чем больше их номинал, тем больше будет время задержки выключения. Ну и соответственно наоборот.
Принцип работы следующий:
При замыкании контактов кнопки S1, сетевое напряжение 220 В поступает через предохранитель F1 на гасящий конденсатор С1, на котором падает лишнее напряжение. Дальше пониженное переменное напряжение(примерно 13 В) поступает на диодный мост с которого выпрямленное напряжение фильтруется конденсатором С2 и питает схему таймера. Стабилизация на выходе БП осуществляется стабилитроном VD2. В момент подачи питания конденсатор С3 времязадающей цепи таймера разряжен и на 2, 6 ногах низкое напряжение(логический 0). Соответственно таймер моментально переключается во включенное состояние и на его 3 ноге появляется положительное напряжение(логическая 1) откроется транзистор VT1 и срабатывает реле К1, оно блокирует контакты кнопки S1(самопитание). При отпускании кнопки S1 питание на схему и вентилятор будет подаваться через замкнутые контакты реле К1. Дальше начинает заряжаться конденсатор С3 и по достижении на 2, 6 ногах таймера напряжения равному 2/3 от напряжения питания(в моём случае примерно 8,5 В), таймер выключиться. На 3 ноге пропадёт напряжение(логический 0), транзистор VT1 закроется, реле отключиться и своими контактами отключит вентилятор и себя. В результате чего в режиме ожидания полностью отсутствует потребление тока!
При следующем нажатии процесс повторяется.
Схема, плата и мои мысли по настройке будут в описании под видео.
Порывшись по просторам интернета, я остановился на этой схеме:
Сразу хочу предупредить, что эта и подобные схемы с бестрансформаторным источником питания не имеют гальванической развязки от сети и обязательно нужно соблюдать меры безопасности при настройке и пользовании данными устройствами!!!
Вообщем схема рабочая, но очень прожорлива. Собственное потребление до безобразия огромное! Это происходит из за выпрямителя на двух диодах VD1 и VD2 которые стоят после гасящего конденсатора С1. Так как конденсатор может пропускать только переменный ток, то получается следующее: положительную полуволну пропускает диод VD2 заряжая конденсатор С3, а отрицательную полуволну пропускает диод VD1, который фактически разряжает конденсатор, я могу ошибаться... В итоге общий потребляемый ток от сети при работе таймера достаточно большой, что сводит на нет принцип экономии электроэнергии автоматического отключения нагрузки через определённое время.
Тут есть два варианта, как можно снизить ток потребляемый самой схемой:
1 - Применение банального маломощного трансформаторного блока питания мощностью 1-2 Вт. Это даст во много раз меньшее потребление, чем с указанным бестрансформаторным БП.
2 - Поставить полный диодный мост в этой схеме, что я и сделал.
В результате собственная потребляемая мощность уменьшилась до 10-12 Вт. Да, это много.
Но меня это устроило по двум причинам:
1 - Подключенный вентилятор потребляет 150 Вт, на его фоне ещё 10 Вт мощности в течении
7-8 минут(возможно вам понадобиться другое время задержки выключения!), не сильно скажутся на общем потреблении.
2 - Малые габариты бестрансформаторного БП.
Ни чего не мешает вместо бестрансформаторного БП на элементах R1, C1, VD1, VD2 поставить маленький трансик + 4 диода + электролит + линейный стабилизатор типа L7812 + электролит.. Всё!!!!
Время работы таймера и соответственно задержки выключения вентилятора зависит от номиналов резистора R2, C3. Чем больше их номинал, тем больше будет время задержки выключения. Ну и соответственно наоборот.
Принцип работы следующий:
При замыкании контактов кнопки S1, сетевое напряжение 220 В поступает через предохранитель F1 на гасящий конденсатор С1, на котором падает лишнее напряжение. Дальше пониженное переменное напряжение(примерно 13 В) поступает на диодный мост с которого выпрямленное напряжение фильтруется конденсатором С2 и питает схему таймера. Стабилизация на выходе БП осуществляется стабилитроном VD2. В момент подачи питания конденсатор С3 времязадающей цепи таймера разряжен и на 2, 6 ногах низкое напряжение(логический 0). Соответственно таймер моментально переключается во включенное состояние и на его 3 ноге появляется положительное напряжение(логическая 1) откроется транзистор VT1 и срабатывает реле К1, оно блокирует контакты кнопки S1(самопитание). При отпускании кнопки S1 питание на схему и вентилятор будет подаваться через замкнутые контакты реле К1. Дальше начинает заряжаться конденсатор С3 и по достижении на 2, 6 ногах таймера напряжения равному 2/3 от напряжения питания(в моём случае примерно 8,5 В), таймер выключиться. На 3 ноге пропадёт напряжение(логический 0), транзистор VT1 закроется, реле отключиться и своими контактами отключит вентилятор и себя. В результате чего в режиме ожидания полностью отсутствует потребление тока!
При следующем нажатии процесс повторяется.



