Всем привет, сегодня сделаем лабораторный блок питания в корпусе старого компьютерного блока питания формата ATX. Он не идеальный но имеет право жить!
Технические характеристики устройства следующие:
Стабилизированное регулируемое выходное напряжение 2.7-17В
Регулируемый выходной ток 0-3А(5А)
Мощность 50(80)Вт
Линейна схема
Инструменты и материалы:
-Неисправный блок питания ATX
-Конденсаторы 2шт 100нФ
-Конденсаторы 1шт 10мкФ
-Конденсаторы 2шт 2200мкФ
-Транзистор мощный n-p-n 3шт MJE13007
-Транзистор КТ817(кт815) BD139
-Резисторы разного номинала и мощности
-Вентилятор 12В
-Стабилитрон 12В
-Диоды 1N4007
-Вольтамперметр
-Микросхема TL431
-Транзистор 1шт 2N5551
-Переменный резистор 1шт 1К
-Переменный резистор 1шт 10К
-Предохранитель 2А
-Трансформатор ТН-7(ТН любой) или другой
-Диодный мост минимум на 6А
-Паяльник
-Припой
-Флюс
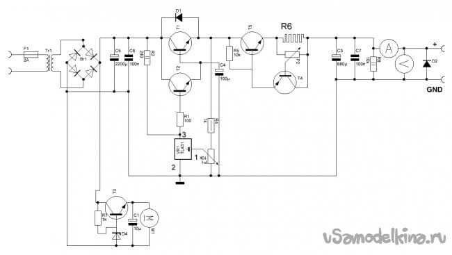
Схема:
Диоды D1 и D2 это 1N4007, C6 и C7 на 100нФ. Т1 и Т5,Т3 любой мощный n-p-n транзистор(13007).
R6 это шунт на 0.22Ом, Т2 это КТ817(КТ815, BD139). А T4 это 2N5551, Br1 это диодный мост на 6А и больше!
Р1 на 10К, Р2 на 1К.R2 на 240Ом 2Вт, R4 на 1КОм 1Вт и R8 10КОм 2Вт(5Вт).
D4 это стабилитрон на 12В, кулер 12В. R7 на 220Ом (Не 1КОМ), также Tr1 трансформатор ТН-7 или любой другой!
Создание
Разберём АТХ блок питания и забираем корпус и радиатор, кулер возможно, также диодный мост.
Ставим диодный мост и транзистор на термопасте!
Паяем на макетной плате конденсатор и радиатор с деталями. Сверлим отверстия для клеем, трансформатора и потенциометра.
Прикрутить трансформатор болтами в корпус, запаять до кабеля первичную обмотку через предохранитель.
Перед этим надо соединить обмотки для 220В и 12.6В.
Паяем схему и кулер.

Прикручиваем клеммы и потенциометр, закрываем крышку! Включаем в сеть.
Формулы и Расчеты
ля начала нужно определить сопротивление резистора. При максимальном входном напряжении 19В по закону Ома сопротивление рассчитывается следующим образом:
R= U/I = 19В / 0,08A = 240 Ом
Нужно рассчитать мощность резистора R1:
P=I^2*R = 0,08 А * 0,08 А * 240 Ом = 1,5 Вт
Я использовал резистор на 2 Вт
Рассчитывается рассеваемая мощность как разница между входным и выходным напряжением умноженная на ток коллектора:
P = (U выход -U вход)*I коллектора
Например, входное напряжение у нас 19 В, мы выставили выходное напряжение 12 В, а ток коллектора у нас 3 А
Р = (19В-2.7В) *3А = 48 Вт – вполне нормально для нашего транзистора.
Расчет КПД.
Р = 19В*3А=57Вт Вход
Р = 17.3В*1.7А=29Вт Выход
29Вт:57Вт=0.5*100=50% КПД
Спасибо всем!!
Становитесь автором сайта, публикуйте собственные статьи, описания самоделок с оплатой за текст. Подробнее здесь.








