С появлением в широком ассортименте и по доступным ценам суперъярких светодиодов, появилась хорошая возможность создавать малогабаритные, но с неплохой яркостью свечения и отлично насыщенными цветами светомузыкальные устройства. Цветомузыкальные картинки на экранах (мониторах) компьютеров и ноутбуков хотя и отличаются художественным и цветовым разнообразием, однако значительно уступают в яркости излучения даже маломощным светодинамическим устройствам, таким как предлагаемая Вашему вниманию светодинамическая пушка.
Светодинамическая пушка (далее просто СДП) является устройством, работающим по принципу усиления звукового сигнала, воспринимаемого микрофоном, и предназначена для визуально-оптического сопровождения музыкальных произведений. СДП имеет всего 1, но «умощнённый» канал. Выходное оптическое устройство СДП состоит из 4 суперъярких светодиодов жёлтого цвета свечения, расположенных на передней панели корпуса. СДП – компактное устройство, легко умещающееся в кармане.
В СДП применены суперъяркие светодиоды, что позволяет сделать устройство сравнительно экономичным и одновременно имеющим неплохую яркость свечения. Тем не менее, СДП рекомендуется использовать в домашних условиях: на мини танцполах, в небольших помещениях. Для большей выразительности эффекта, СДП рекомендуется включать при выключенном сетевом освещении (в полной темноте или при слабой фоновой подсветке).
Отличительной особенностью СДП является наличие встроенного микрофона и микрофонного усилителя. Это позволяет обойтись без кабеля, через который цвето- и светомузыкальные устройства подключаются к источникам звука. Органы управления СДП состоят из тумблера «Вкл» и регулятора «Яркость», изменяющего уровень выходного сигнала микрофонного усилителя.
Второй отличительной особенностью СДП является повышенная чувствительность. При полностью введённом потенциометре RP1 «Яркость» СДП реагирует на еле слышимую музыку, тихий разговор и даже шёпот. Поэтому устанавливать СДП можно без привязки к источнику звука - в любом удобном для пользователя месте помещения. Повысить светоотдачу устройства можно сориентировав переднюю панель (и, как следствие, светодиоды) на белую поверхность стены или в зеркало.
Третьей отличительной особенностью СДП является оригинально организованное питание. СДП питается всего от 1 от аккумулятора типоразмера AAA-size и ёмкостью 1000 мА/час. Это стало возможным за счёт применения специального преобразователя DC / DC (постоянного напряжения +1,2 Вольта в +5 Вольт). Модуль EK-1674 с встроенной ИМС MAX1674 при U GB1 = +1,2 Вольта имеет максимальный I вых. = 120 мА. В холостом режиме ток, потребляемый модулем (I потр.) = 15 мкА.
Основной недостаток СДП в том, что в дежурном режиме (при полностью выведенном регуляторе «Яркость») СДП потребляет сравнительно большой ток (2,8 мА).
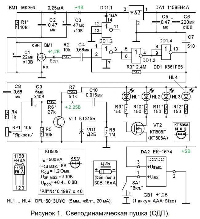
Состав СДП
СДП состоит из (см. рисунок 1):
- электретного микрофона BM1 типа МКЭ-3;
- Г-образного фильтра постоянного тока, состоящего из элементов R1-C1 и работающего на электретный микрофон BM1;
- микрофонного усилителя, собранного на цифровой микросхеме DD1 с дискретными элементами С4 С8 R2 R3;
- интегрального стабилизатора DA1 с керамическими конденсаторами «обвязки» С2, С5;
- регулятора уровня выходного сигнала микрофонного усилителя, собранного на резисторе R4 и на потенциометре RP1 «Яркость»;
- разделительного конденсатора С9;
- усилительного каскада, собранного на элементах VT1 R5 R6 R7 по схеме ОЭ с повышенной термостабилизацией режима работы;
- Г - образного ФВЧ, собранного на дифференцирующей цепочке - элементах R8-С10;
- детектора VD1, срезающего отрицательные составляющие сигнала, подаваемого на затвор VT2;
- токового ключа собранного на полевом транзисторе VT2;
- стоковой нагрузки полевого транзистора VT2 - светодиодов HL1, HL2, HL3, HL4, с их токоограничительными резисторами R9 … R12;
- керамического конденсатора С7* (220 пФ … 0,015 мкФ), снимающего паразитную ВЧ - генерацию микрофонного усилителя DD1 С4 С8 R2 R3;
- оксидных конденсаторов С3, С6 фильтра постоянного тока;
- модуля - преобразователя DC / DC типа EK-1674, преобразующего постоянное номинальное напряжение аккумулятора GB1 +1,2 Вольта в стабилизированное напряжение +5 Вольт.
- тумблера SA1 «Вкл.» включения питания СДП.
Краткое описание работы
При замыкании контактов тумблера SA1 «Вкл.» напряжение источника питания GB1 +1,2 Вольта поступает на вход (контакт 1) модуля DA2. На выходе (контакте 3) модуля DA2 устанавливается постоянное стабилизированное напряжение +5 Вольт, которое заряжает конденсаторы С5 и С6 и поступает на вход (вывод 1) интегрального стабилизатора DA1. На выходе (выводе 3) DA1 устанавливается постоянное стабилизированное напряжение + 4 Вольта, которое заряжает конденсаторы С2 и С3 фильтра постоянного тока. Также, через резистор R1, заряжается конденсатор С1.
Во время переходных процессов, сопровождающих момент включения питания, светодиоды HL1 … HL4 вспыхивают и через 0,5 … 1 секунды гаснут. Если регулятор «Яркость» установлен в нижнее (по схеме) положение, то, несмотря на звуковые колебания, воздействующие на микрофон BM1, на вход усилительного каскада VT1 R5 R6 R7 переменная составляющая не поступает, и все (HL1 … HL4) светодиоды остаются чуть ниже порога зажигания.
В крайнем нижнем положении движка (среднего вывода) RP1 «Яркость» чувствительность СДП нулевая (минимальная). С перемещением движка RP1 снизу - вверх (с вращением ручки потенциометра по часовой стрелке) всё увеличивающаяся амплитуда переменной составляющей вызывает нарастание яркости свечения светодиодов HL1 … HL4. В крайнем верхнем положении движка RP1 яркость свечения светодиодов (в соответствии с громкостью звуков, воздействующих на микрофон ВМ1) может достигать максимального значения.
Так вкратце можно описать работу с СДП.
Описание работы составных частей СДП
Сразу после замыкания SA1 и установки рабочих режимов всех составных частей (блоков) устройства, СДП начинает реагировать на окружающую звуковую картину. На выходе электретного микрофона BM1 появляется переменное напряжение, соответствующее механическим колебаниям, воздействующим на «мембрану» ВМ1.
В схеме СДП использован микрофон электретный МКЭ-3 (ИЦ3. 842. 375 ТУ). В корпусе МКЭ-3 находится микросхема К513УЕ1А - усилитель-повторитель для электретных микрофонов. Она состоит из полевого транзистора, резистора, входного диода защиты и имеет следующие основные параметры:
Модуль полного электрического сопротивления на частоте 1 кГц – 4 кОм.
Полоса частот - 50 … 15 000 Гц (при неравномерности АЧХ +12 дБ).
Чувствительность = 4 … 20 мВ / Па.
Микрофон МКЭ-3 имеет недостаток, который нужно учитывать при установке BM1 в схему: его корпус электрически соединён с «плюсом» питания микрофона (чёрный или синий провод), поэтому его следует изолировать от общего провода (и других точек схемы). Для уменьшения воздействия механических помех (ударов, вибраций) на работу микрофона, его корпус имеет эластичную подвеску из мягкой пластмассы, которая в СДП не удаляется. Эластичные «лапки» подвески укорачиваются, чтобы микрофон уместился на ПП (Печатную плату). А отверстия «лапок» переносятся ближе к корпусу.
С выхода BM1 сигнал поступает на вход (левый - по схеме - вывод резистора R2) линейного усилителя переменного тока, собранного на … цифровой микросхеме DD1 с дискретными элементами С4 С8 R2 R3. Его коэффициент усиления (Ку) зависит от соотношения сопротивлений резистора обратной связи (R3) и входного резистора (R2) и рассчитывается по формуле:
Ку = R3 / R2,
причём, для стабильной работы каскада рекомендуется выбирать Ку меньше 1000. В СДП нормальная работа усилителя при Ку = 240 дополнительно обеспечивается экранировкой. Линейка из 3 инверторов (DD1.2, DD1.3 и DD1.4) находится в усилительном режиме за счёт 100% - ной обратной связи по постоянному току, создаваемой резистором R3. Выходной сигнал линейного усилителя DD1 С4 С8 R2 R3 снимается с нижней (по схеме) обкладки конденсатора С8 и поступает на резистивный делитель R4 RP1. Далее с движка потенциометра RP1 «Яркость» сигнал через разделительный конденсатор С9 поступает на усилительный каскад VT1 R5 R6 R7, собранный по схеме с ОЭ и усиливается по напряжению. Сигнал, формируемый на коллекторе VT1, проходит через дифференцирующую цепочку, собранную на элементах R8 С10. Отрицательные составляющие сигнала срезаются диодом VD1, а положительные составляющие сигнала поступают на затвор токового ключа, собранного на полевом транзисторе VT2. Нарастание амплитуды импульсов (всплесков напряжения) положительной полярности свыше + 1,6 Вольта приводит к открыванию VT2. Сопротивление канала сток - исток VT2 уменьшается и через стоковую нагрузку VT2 - светодиоды HL1, HL2, HL3, HL4 протекает импульсный ток, ограничиваемый сопротивлениями резисторов R9 … R12.
Потребляемый СДП ток в рабочем режиме зависит в основном от яркости светящихся светодиодов. Яркость свечения светодиодов HL1, HL2, HL3, HL4 зависит от сопротивления их токоограничительных резисторов R9 … R12. Номинальный рабочий ток применённых в схеме СДП жёлтых светодиодов равен 20 мА, и в пиках яркости не должен превышать 30 мА.
Подготовка к включению
Собранный без ошибок и из исправных деталей СДП работоспособен при первом включении. При включении питания рекомендуется проверить на выходе (на выводе 3) DA1 наличие стабилизированного напряжения + 4 Вольта и полностью вывести регулятор RP1 (повернуть ручку потенциометра «Яркость» против часовой стрелки). Потребляемый СДП ток покоя не должен превышать 2,8 мА. В противном случае следует выключить питание и ещё раз проверить монтаж.
Проверить работу микрофонного усилителя DD1 С4 С8 R2 R3; можно подключив высокоомные наушники параллельно регулятору «Яркость». При этом усилитель не должен возбуждаться, а звук в наушниках не должен иметь заметных на слух искажений. В авторском случае для проверки использовались ранее переделанные наушники ТОН2. Их капсюли, с импедансом (сопротивлением постоянному току) 1600 Ом соединены последовательно. Наушники с головной гарнитурой имеют экранированный соединительный кабель длиной 120 см.
При необходимости уточнить коэффициент усиления по напряжению Ку линейного усилителя переменного напряжения, собранного на элементах С4 С8 DD1.2 DD1.3 DD1.4 R2 R3 можно резистором R3*. Практически максимальное сопротивление резистора R3 не должно превышать 10 МОм. (Ку = R3 / R2, причём, рекомендуется Ку менее 1000).
Далее резистором R6* устанавливают + 0,5 U и.п. на коллекторе транзистора VT1. Для этого выводят движок RP1 «Яркость» в крайнее левое (против часовой стрелки) положение, выпаивают резистор R6, а вместо него в схему впаивают последовательно соединённые: постоянный (с номиналом на 30 … 60% меньшим) и подстроечный с номиналом 100 кОм … 270 кОм. Включают питание и вращением движка подстроечного резистора устанавливают на коллекторе VT1 напряжение + 2,25 Вольта. Напряжение контролируют вольтметром постоянного тока с соблюдением полярности («минус» вольтметра - к общему проводу). Затем выключают питание СДП, выпаивают оба резистора и измеряют их суммарное сопротивление тестером в режиме Rx (измерения сопротивления). Резистор берётся ближайшего большего (стандартного 5 … 20 % ряда) номинала и впаивается на место R6.
Все жёлтые светодиоды имеют одинаковые прямые падения напряжения (+1,6 Вольта), поэтому сопротивления резисторов R9 … R12 рекомендуется выбирать одинаковыми. Рабочие токи светодиодов HL1 … HL4 можно несколько увеличить, однако суммарный потребляемый СДП ток не должен превысить 120 мА («возможности» модуля DA2).
Верхний предел регулировки яркости (потенциометром RP1) можно уменьшить. Для этого следует увеличить сопротивление R4.
В авторском экземпляре микрофонного усилителя СДП присутствовала паразитная генерация 50 кГц (Т = 20 мС, размах ~U = от 0 до 2,5 Вольт), которая была снята увеличением керамического конденсатора С7 до 0,015 мкФ. Поэтому, для повышения стабильности работы СДП, печатную плату рекомендуется выполнить из двухсторонне фольгированного стеклотекстолита. Второй (верхний) слой фольги на части платы (под микрофонным усилителем) рекомендуется оставить в качестве экрана и подключить его к общему проводу. Другую часть (51х23 мм.) платы, на которой расположены DA2 и GB1, можно сделать «односторонней» (т.е. без экрана).
В авторском экземпляре СДП при U и.п. = +5 Вольт, дежурный ток, потребляемый СДП = 2,8 мА; максимальный потребляемый ток = 100 мА.
Детали СДП
В СДП применены резисторы типа С2-33, МЛТ с мощностью рассеивания 0,125 Ватта. Потенциометр RP1 - СП3-4вМ (с выключателем), СП4-1 (без выключателя) или подобный с сопротивлением 8,2 кОм … 33 кОм. Конденсаторы С1, С3, С6, С9 оксидные типа К50-35 или зарубежного производства, например, серии CFM фирмы «Maron» или серии ТК фирмы «Jamicon». Остальные - керамические типа КМ6, К10-17 или малогабаритные зарубежных фирм. Диод VD1 Д2Б можно заменить КД503, КД510, КД520 … КД522 с любой буквой. Микросхему DD1 К561ЛЕ5 (CD4001A) в крайнем случае можно заменить К561ЛА7 (CD4011A), однако при этом потребляемый СДП ток возрастёт на 1 … 2 мА, что немаловажно при батарейном питании. Светодиоды HL1 … HL4 - любые суперъяркие диаметром 5 мм. Жёлтые светодиоды DFL-5013UYC (ARL-5013UYC) можно заменить красными ARL2-5113URC или зелёными ARL-5213PGC, OSBG5111A–VW (18 cd, 20 мА). Биполярный транзистор VT1 - КТ315 с любой буквой и коэффициентом усиления по току не менее 100 … 200. Лучшая замена транзистору КП505Г - КП505А. Интегральный стабилизатор DA1 можно заменить 78L33 или более экономичным 1158ЕН3А (оба - с кремниевым диодом «вольтодобавки», включённым в цепь вывода 2 DD1). Микрофон электретный МКЭ-3 (ИЦ3. 842. 375 ТУ) при изменении схемы включения можно заменить, например, NMC. Тумблер SA1 - SMTS102 или любой другой малогабаритный, коммутирующий ток не менее 200 мА. Тумблер SA1 по желанию, можно исключить, а в позиции RP1 применить потенциометр с выключателем типа СП3-4вМ (для этого случая применяют рисунок ФП (Фальшпанели), изображённый на рисунках 4 А и Б). Пайку радиоэлектронных компонентов следует вести заземлённым жалом паяльника. Для ИМС DD1 рекомендуется применить специальную розетку (сокету) DIP-14.
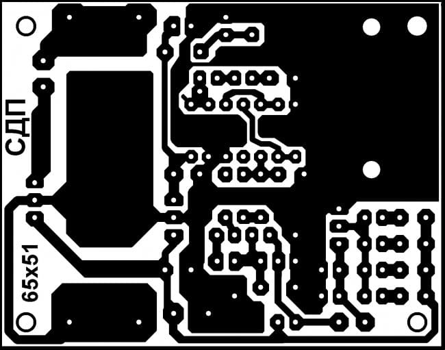
Печатная плата СДП выполнена из односторонне фольгированного стеклотекстолита размером 65 х 51 х 2 мм. (см. рисунки 2 и 3).
Диаметр отверстий на печатной плате под выводы микросхем - 0,7 … 0,8 мм, под остальные радиоэлектронные компоненты – 0,8 … 1 мм, под соединительные проводники - 1 … 1,2 мм., под крепёжные отверстия – 3,2 мм. После установки деталей в плату следует впаять 1 проволочную перемычку, причём, со стороны печати.
Печатная плата СДП и остальные детали установлены в корпусе - мыльнице с размерами 100 х 60 х 33 мм (100 х 60 мм - это габаритные размеры большей половинки мыльницы - крышки). Для распечатки фальшпанели к крышке мыльницы с такими размерами, рисунок фальшпанели (в 3 вариантах) вставлен в файл «SDP_4work». Фальшпанели (рисунки 4 А-В) можно распечатать на цветном принтере из файла «SDP_4work».



Рисунок фальшпанели вырезается по внутренней стороне чёрной линии рамки (отступ внутрь рисунка = 1 мм.), задающей габаритные размеры рисунка, и приклеивается клеем ПВА к зачищенной мелкой шкуркой передней стенке корпуса. После сушки под прессом (с прокладкой из впитывающей влагу бумаги) в течение 24 часов, рисунок защищается от воздействия влаги широкой полоской прозрачного скотча. Возможно также, предварительное ламинирование рисунка. Другой способ - защита бумажного рисунка фальшпанели тонким оргстеклом или толстым прозрачным пластиком, взятым, например, от упаковки различных электронных гаджетов или кондитерских тортов.
Отверстия под головки светодиодов в крышке мыльницы (с приклеенной и заламинированной фальшпанелью) выполняются сверлом, имеющим диаметр на 0,5 мм меньше, чем диаметр светодиодов. Расточку отверстий до диаметра применённых светодиодов выполняют круглым надфилем однонаправленными (снаружи → внутрь крышки) движениями. При этом плёнка и бумага фальшпанели не задираются и отверстия получаются аккуратными. Для улучшения светопередачи, головки светодиодов HL1 … HL4 могут выступать над поверхностью фальшпанели на расстояние 3 … 5 мм.
Плата СДП (через полые стойки - цилиндры длиной 15 … 20 мм.) крепится к корпусу четырьмя винтами М3 х 22 мм с полукруглыми (желательно никелированными или хромированными) головками. С обратной стороны платы на винты надеваются простые и пружинные шайбы, а затем накручиваются гайки.
Рисунок печати – «трассировка» печатной платы – (см. рисунок 3) может быть перенесён на медную фольгу методом термопереноса или переведён при помощи копирки и обведён кислотостойкими перманентными маркерами. Подойдут, например, маркеры centropen 2846 CE PERMANENT или другие, специализированные, для подписывания компьютерных CD – дисков. Травится плата в водной бане в растворе фунгицида (медного купороса) и поваренной соли (1 и 3-4 столовых ложки «с горкой» соответственно, растворённых в стакане воды). «Водная баня» обеспечивает травление платы при температуре раствора около 90 … 100º С в течение 1 часа.
Не до конца использованный раствор медного купороса и поваренной соли можно сохранять (в закрытой стеклянной банке) до 6 месяцев и более.
Уважаемые читатели, предлагаем Вашему вниманию ребусы:
Разгадав ребус № 1 (рисунок 5А), вы узнаете, какую деталь можно исключить из схемы СДП.

Рекомендательная просьба, не заглядывать в [полный ответ] к ребусу сразу!
Разгадав ребус № 2 (рисунок 5Б), вы узнаете, каково функциональное назначение в схеме СДП резистора R3.

Рекомендательная просьба, не заглядывать в [полный ответ] к ребусу сразу!
.
Уважаемые читатели, если вы желаете получить комплект КД для изготовления СДП, разгадайте ребус №3 (рисунок 5В):

В этом ребусе выделение части рисунка УГО (условного графического обозначения) цветом, показывает какую часть детали следует назвать. А строка из красных квадратных точек подсказывает количество букв в слове. Но использовать нужно лишь зелёную букву под номером «11».
Если желание разгадывать ребус минимально, то ребус можно заменить загадками, но предупреждаю, что загадки «ну, очень уж простые!»:
Прозрачный желток шипит и плавится, а после пайки спиртом смывается
Подсказка:
В спирте растворяется, желтизна сохраняется, во флюс превращается, но пить воспрещается.
Разгадав ребус №3 или хотя бы одну загадку, следует ввести полученный ответ в строку «Пароль» файла «SDP_4work». Тогда вы сможете прочитать полный ответ к ребусу №3, получить рисунки ФП (в масштабе = 1:1), и в качестве бонуса готовый к термопереносу (также в масштабе = 1:1) отражённый рисунок трассировки печатной платы. Архив файла «SDP_4work» можно скачать здесь:
Если у Вас есть желание посмотреть на поделку при демонстрации её внешнего вида, то откройте видео «SDP». Сразу хочется сказать, что экспрессионистам (приверженцам этого направления в живописи) смотреть данный опус не рекомендуется, дабы не испортить мнение о разработке. И вот почему: 1). Демонстрация работы СДП снималась в яркий солнечный день, поэтому световой поток от светодиодов выглядит бледно. 2). Светодиоды в СДП использованы красного цвета, вместо указанных в схеме жёлтых. 3). Фальшпанель СДП выполнена в чёрно - белых тонах, что не раскрывает полной цветовой гаммы, заложенной в поделку.
Видео «SDP»:
Расширенное видео «SDP_Plus» (длительностью 1 минута и 10 секунд) Вы можете посмотреть на Яндекс.Диске, пройдя по ссылке:
Для того, чтобы посмотреть этот же файл на мобильном устройстве вы можете воспользоваться QR - кодом:

А вот, что хотела сказать о СДП плод инженерной мысли, вечная студентка, постоянная обитательница Яндекса и по-прежнему непревзойдённый голосовой помощник Алиса:
Если Вы по совету Алисы заинтересовались более серьёзной цветомузыкой, то предлагаем посмотреть статью ЦПФ6 (Цветомузыка с полосовыми фильтрами), имеющую большое количество просмотров и размещённую на этом же сайте (У самоделкина).
Некоторые особенности изготовления СДП
Рисунок 6.
Для корпуса СДП была выбрана стандартная мыльница размерами 100 х 60 х 30 мм. Для закрытия логотипа завода - изготовителя и надписи: «Цена 20 копеек», для меньшей половинки мыльницы размечена (карандашом с линейкой) и вырезана (ножницами) прямоугольная заготовка из самоклеящейся плёнки размером 88 х 47 мм. Более ровные линии отреза можно получить на картонном основании скальпелем по металлической линейке!
Рисунок 7.
Распечатанный рисунок ФП слегка зашкурен с обратной стороны и приклеен к также зашкуренной поверхности большей половинки корпуса - мыльницы клеем ПВА. Через 24 часа ФП защищается слоем скотча. Так как скотч шириной более 48 … 50 мм найти сложно, то для закрытия скотчем всего рисунка ФП, имеющего высоту 53 мм, можно наложить 2 слоя скотча. Граница окончания первого слоя будет едва заметна, а образовавшиеся пузырьки воздуха под слоем скотча можно проколоть тонким шилом и придавить пальцем.
Рисунок 8.
Перед нанесением рисунка трассировки на ПП, фольгированную сторону ПП тщательно очищают от грязи и зачищают мелкой шкуркой. Мелко зашкуренная поверхность медной фольги лучше удерживает на своей поверхности слой тонера. Начинающим радиолюбителям рекомендуется использовать двусторонне фольгированную плату, оставив один слой фольги под экран. (Авторский экземпляр СДП работает без экрана).
Рисунок 9.
Выводы всех РЭК перед монтажом рекомендуется предварительно зачистить чернильным канцелярским ластиком (особенно, если выводы потемнели и окислились), покрыть жидкой канифолью и облудить. При лужении полупроводниковых компонентов (диодов, транзисторов, ИМС) следует использовать пинцет – теплоотвод. Полевые структуры (BM1 и DD1) следует оберегать от пробоя статическим электричеством. Формовать выводы РЭК рекомендуется монтажным пинцетом.
Рисунок 10.
Для ускорения «отделочных работ» корпуса, этикетку «Made in Russia» можно не приклеивать (и ждать 24 часа пока клей высохнет), а «накрыть» липким скотчем. Чтобы получилось ровно, сначала этикетка прилепляется к полоске скотча, а затем скотч лепится на текстурную плёнку.
Рисунок 11.
Края скотча не оставляются на поверхности текстурной плёнки, а аккуратно заворачиваются и приглаживаются (сверху и снизу) внутрь меньшей половинки корпуса – мыльницы СДП.
Литература:
1). "РМ" 2001, №11, с.38, рис.76. Линейный усилитель.
Примечание: В статье использованы ЗРТ №№ 194 и 265.
Становитесь автором сайта, публикуйте собственные статьи, описания самоделок с оплатой за текст. Подробнее здесь.












