Немного отойду от фотоаппаратной темы.
Возникла необходимость проверить уровень сигнала от передатчика.

Недавно на Алишке заказал высокочастотный блок для передатчика Corona 2,4 Ghz JR Graupner Модуль & Rx Combo Kit CR4D CR8D + CT8J (V2 DSSS).

Все подошло к передатчику, индикаторы мигают
НО,НО....
В первом же полете разбил свое германское крыло.
При проверке на небольшом расстоянии все работало отлично.
В полета на двадцати метрах примерно "немец" вошел в пике и не управлялся.
Привез обломки в моделку.
Такие вот конфетки.
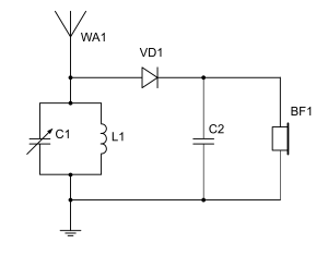
Совместно с партайгеноссе Виктором изготовили простейший индикатор сигнала.
У него в закромах валялся стрелочный индикатор, еще с советских времен. Со знаком качества. Посчитал антенну и собрал простейшую схему.
Я решил изготовить корпус из пластика.
Приготовил инструменты.
Канцелярский нож.
Металлическую линейку.
Деревянный угольник.
Карандаш.
Клей космофен один бутылек.
Промерял размеры и приступил к нарезанию заготовок.
Вертикальные отрезаю по угольнику.
Первым делом склеил стенки коробочки.
Мне не понравилось пластиковое окошечко, уже значительно поюзанное временем.
Для начала шлифанул тонкой шкуркой с водой.
Затем добавил пастой ГОИ. Стало малость получше.
К стенкам приклеил донышко из того-же пластика.
Внутри на поперечной палочке заклеил сам "прибор".
Нужно закрыть коробочку. Пошарил по сусекам, нашелся кусочек прозрачного пластик 0.8 мм. Приклеил точками к коробочке на космофен. Побоялся много налить клея, может появиться "мат" на прозрачном пластике в закрытом объеме.
Перевернул коробочку и обрезал лишний пластик.
Почти готово, нужно сделать "красиво". Оклеил черной, матовой, рекламной пленкой.
Готов приборчик.
Проверил купленный блок, стрелка вообще не колышется.
Ну Ё.
Затем проверяю рабочий.
Приборчик работает.
Становитесь автором сайта, публикуйте собственные статьи, описания самоделок с оплатой за текст. Подробнее здесь.






















