Всем привет! Сегодня я вам расскажу про металлоискатель пират, посмотрим на схему, соберём её ну и протестируем это всё. Скажу сразу что результатом я полностью доволен.
Также хочу посоветовать вам свой видеоролик в котором я собрал данную схему металлоискателя. Кому интересно, заходите!
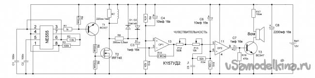
Сама схема не сложная, состоит она из двух частей, а именно из передающей и принимающей части.
Передающая часть сделана на микросхеме NE555 которая генерирует частоту.
Если у вас нету такой микросхемы то можно спаять схему генератора частоты на транзисторах, работать будет, но все же лучше ставьте микросхему NE555!
Принимающая часть спаяна на микросхеме К157УД2, эта двух канальный операционный усилитель. Как я понял эта микросхема в дефиците, а может и нет, но лично у меня этих микросхем почти что нет. Даже в местом "радиомагазине" её там нету.
Вместо неё люди ставят микросхему TL072 это тоже двух канальный операционный усилитель, но почитав несколько статей и посмотрев несколько видео я понял что с этим ОУ металлоискатель работает похуже, лично сам не проверял, но попробовать можно.
Для данной схемы потребуется найти некоторые детали, а именно:
1) Резисторы:
- 1 кОм - 1 шт.
- 1.6 кОм - 1 шт.
- 100 кОм - 1 шт.
- 47 кОм – 1 шт.
- 62 кОм - 2 шт.
- 120 кОм - 1 шт.
- 470 кОм - 1 шт.
- 2 МОм - 1 шт.
- 100 Ом - 1 шт.
- 10 Ом - 1 шт.
- 470 Ом - 1 шт.
- 150 Ом - 1 шт.
- 220 Ом 1 ватт - 1 шт.
- 390 Ом 0.5 ватт – 1 шт.
2) Резисторы переменные:
- 100 кОм – 1 шт.
- 10 кОм – 1 шт.
3) Конденсаторы электролитические:
- 1 мкФ x 16 в – 2 шт.
- 10 мкФ x 16 в – 2 шт.
- 100 мкФ x 16 в – 1 шт.
4) Конденсаторы плёночные
- 100 nf – 2 шт.
- 1 nf – 1 шт.
5) Микросхемы:
- NE555 – 1 шт.
- К157УД2 – 1 шт.
6) Транзисторы:
- IRF740 – 1 шт.
- BC547 – 1 шт.
- BC557 – 1 шт.
7) Диоды:
- 1n4148 – 2 шт.
8) Всякое:
- Динамик - 4 Ом
- Катушка – 1...2.5Ом
- Питание – 12В
Паять всё я буду на печатной плате которую я заказал на производстве JLCPCB, готовый файл с платой нашел в интернете, она есть в открытом доступе.
СКАЧАТЬ АРХИВ
Сперва я бы спаял передающей узел, а именно его часть, генератор частоты. Перед запайкой микросхемы в плату я бы рекомендовал её проверить.
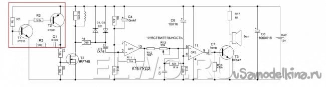
У меня есть самодельный тестер этих микросхем NE555, быстренько проверил, убедился что она работает и запаял в плату.
Кто хочет и себе собрать такой тестер этих микросхем то вот схема. Её тоже собрать не сложно но с данной схемой вы будете на 100% уверены что вы впаиваете рабочую микросхему.
На неполярных конденсаторах не скупимся, ставим нормальную пленку. Конечно можно ставить керамику, работать будет, но с пленкой это всё будет работать более стабильно.
Также я сразу поставлю 1 электролит по входу который будет фильтровать все помехи, конечно если они будут, ёмкость должна быть 2200мкф, но такой конденсатор великоват для моей платы, поэтому я поставлю электролит на 1000мкф, думаю этого хватит.
Запитывать это все буду аккумуляторами 18650 которые я подключил последовательно и в сумме получилось напряжение 12В. Многие люди запитывают схему от батарейки типа "КРОНА" на 9В, но я не рекомендую. Во первых схема потребляет ток 40мАч для батарейки это немало, во вторых тут напряжение 9В, а нужно 12В с напряжением 9В чувствительность схемы будет ниже.
Вместо трёх аккумуляторов можно взять только 1 но придётся купить или сделать повышайку которая будете повышать напряжение до 12В, лично я бы использовал плату повышайки на микросхеме MT3608. Сюда она должна подходить хорошо.
Если мы подключим осциллограф к генератору то увидим вот такой вот сигнал с частотой 138Гц так и должно быть, генератор частоты работает.
Дальше я соберу вторую часть передающего узла схемы, но тут у меня есть проблемка, здесь нужны мощные резисторы на 220Ом и на 390Ом. Таких номиналов с такой мощностью у меня нет в наличии. Поэтому попробую поставить обычные маломощные резисторы, надеюсь не сгорят.
Полевой транзистор должен быть рассчитан на довольно высокое напряжение, идеально подходит IRF740, зачем нужно брать высоковольтный транзистор в низковольтную схему я покажу чуточку позже.
Сейчас мотаем катушку, да именно сейчас мотаем, не в самом конце. Моя катушка намотана одножильным медным проводом 0.8 мм. Диаметр катушки чуть меньше 20см. Количество витков 20, сопротивление катушки 1Ом.
На данном этапе это всё выглядит так, снова подаем питание на схему. К катушке я подключил осла и посмотрим что там творится.
Видим вот такой вот сигнал, частота та же самая 138Гц но вы посмотрите какое здесь высокое напряжение 150В, 160В, 180В была, эта немало. Я думаю теперь вы понимаете почему здесь нужен именно такой высоковольтный транзистор.
Также я подносил метал к катушке и напряжение немного меняется. Но я думал что оно будет как то более радикально меняться.
Если мы внутрь катушки поставим динамик то услышим гудение, если у вас нету осла то вы таким способом можете проверить работоспособность данной части схемы. И да, чтобы гудение было сильнее я взял и закоротил катушку динамика и гудеть стало заметно сильнее. С передающей частью покончили, начинаем собирать приемную часть.
Диодов 1N4148 у себя я не нашел, поэтому поставлю первые попавшиеся диоды FR107, думаю подойдут.
Во время сборки будьте очень внимательны, не путайте полярность электролитических конденсаторов, микросхемы ставьте на плату согласно ключу. Да и вообще лучше всего проверять все детали перед пайкой. Но если вы любите экшен то можете забыть про то все что я написал выше.
Настраивать чувствительность металлоискателя будем советским переменным резистором, на схеме нарисована 2 резистора которые соединены последовательно но я попробую поставить только 1 резистор на 100к. Посмотрим что будет.
Настроенная схема должна немного щёлкать в таком режиме металлоискатель наиболее чувствителен.
Проверяем схему. Я взял монетку 2 гривны и потихоньку подносил к катушке. Ну и где-то на расстоянии 13см металлоискатель увидел эту монетку.
Сейчас возьмём предмет пожирнее, а именно моторчик от микроволновки, схема его увидела уже на более большом расстоянии 20см.
Ну и также пробовал менять чувствительность схемы, на маленькой чувствительности мне этот моторчик пришлось подносить вплотную к катушке и только тогда из динамика пошел звук.
Лично мне не нравится как пищит данная схема, поэтому я поменяю частотозадающий конденсатор который подключен к второй ноге 555, вместо 100нф поставлю 300нф тоже пленку, этим конденсатором мы снизим частоту, трещать схема будет уже с более низкой частотой и мне этот звук нравится больше.
Также заметил что вроде как чувствительность немного выросла, было 13см, а стало уже 18см.
Ну и давайте увеличим ёмкость конденсатора который стоит по входу, взял бочку на 6800мкф, ну чтоб так наверняка, конечно выглядит это так себе, ну да ладно.
С одним переменником всё работает прекрасно, вот только как-то сложновато схему настроить, поэтому ставьте 2 переменника как нарисовано на схеме и тогда настроить это всё будет проще простого.
Снова тестируем металлоискатель, и знаете что, чувствительность ещё немного выросла, туже самую монетку он ловит на расстоянии 20см, тот же самый моторчик он ловит уже на расстоянии более 30см, а про предметы побольше я вообще молчу.
Схему я тестировал на протяжении нескольких часов и за это время резисторы совсем не нагрелись, магия какая-то. Зачем тогда на схеме нарисованы резисторы с такой относительно большой мощностью, напишите пожалуйста в комментариях кто знает.
В принципе результатом я полностью доволен, в дальнейшем думаю сделать корпус к данной плате и тогда уже сделаю нормальные тесты с поиском метала в земле. А на этом все, всем пока.
Становитесь автором сайта, публикуйте собственные статьи, описания самоделок с оплатой за текст. Подробнее здесь.





































