Об этом металлоискателе в сети существует множество статей, да далеко в лес не ходить, даже на этом сайте есть минимум три. Однако в процессе сборки я перешерстил много из них и каждая по своему была полезна, что дало мне возможность собрать прибор со своими предпочтениями и возможностями. Поэтому думаю будет не лишним добавить в это море еще одну каплю — кому-то да пригодиться.
Примечание. Прибор на фотографиях уже немного потрепан. Это связано с тем, что я не хотел публиковать статью, пока не проверю прибор в работе.
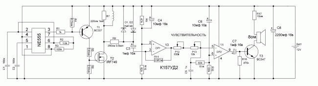
Схема
Первый вариант детектора я собрал из того, что было под рукой на макетной плате. Схема собрана на микросхемах К561ЛЕ5А и К157УД2. Крайне желательно использовать именно К157УД2, так как именно под нее создавалась схема. Безболезненно, без потери чувствительности её можно заменить на УД3 — малошумящую версию этой же микросхемы. Достать эту микросхему можно почти в любом советском магнитофоне или аудиотехнике, я выпаял жменю из старого микшера. Если же уже совсем никак и решите собирать схему на TL072, широко гуляющую в сети, советую заменить его на что-то покачественнее, по типу JRC4558 или NE5532. Генератор же проще собрать на таймере NE555, у меня его просто не оказалось.
На первый вариант металлодетектора я потратил доллара 4 на всё про всё. Плата собрана из того, что под ногами, а в качестве корпуса использовалась монтажная коробка за 20 рублей.
Это мой первый прибор, по этому задача стояла попробовать, оценить, интересно мне это вообще или нет. Несмотря на то, что прибор собран за один вечер, катушка намотана "на отвали", первый поход выдал мне кучу гильз и патронов времен ВОВ и было принято решение придать прибору более культурный вид, параллельно размышляя о более серьезном аппарате.
Примечание: все находки были либо деактивированы и превращены в массо-габаритные макеты, либо уничтожены.
Попутно окультуривания в прибор были внесены некоторые модификации. Новую плату я собирать не стал, а просто купил её у местного продавана за 120 грн.
Спортивного интереса собирать второй раз уже не было, а тратить время на платку заводского качества по такой цене не было желания.
Питание осуществлено от популярных и дешевых ныне литиевых аккумуляторов формфактора 18650 через повышающий DC/DC преобразователь. Шумы преобразователя, как оказалось, на работу конкретно этого детектора не влияют. Питание от аккумуляторов на преобразователь подается через диод. Нужно это для того, что бы при питании от внешних аккумуляторов заряд не шел на внутренние. Хотя в результате эксплуатации прибора я понял, что внешнее питание излишне. Внутренних хватает для нескольких дней работы устройства.А в общем, давайте посчитаем:
Два аккумулятора емкостью 2600 мА·ч = 5200. Потребление пирата по классической схеме 100-150 мА. Возьмем максимальное. 5200/150=34,6. Отнимаем расход на работу преобразователя, 10%, 36,6-10%=31,2. Тридцать один час беспрерывной работы по самым пессимистичным подсчетам. На деле потребление у него в районе 100, а при условии, что детектор будет отключаться во время копа/очистки изделий/перекуса - время вырастает ещё. На деле, я в течении недели ежедневно ходил с ним на коп почти на весь день, и не разрядил его даже на половину. Так что внешнее питание действительно излишне.
Для аккумуляторов в корпусе установлены холдеры.
Аккумуляторы подключены параллельно, так что можно ставить как один, так и два, в зависимости от того, что в походе имеется под рукой.
Заряжаются аккумуляторы через ширпотребный модуль заряда. К сожалению удобного места в корпусе для него не осталось, так что для зарядки нужно отвинтить крышку, что бы произвести зарядку. Возможно позже я это исправлю, например повешу зарядку на гнездо внешнего питания.
Модуль заряда не имеет встроенной защиты, по этому в устройство была добавлена индикация разряда. Собрана она была из того, что было под рукой, в моем случае на микросхеме опорного напряжения TL431.

Индикация происходит не очень четко. По этому схема настроена так, что при 3,2 В светодиод начинает светиться едва заметно, а при 3,0 В горит ярко. Однако, сколько я не бродил — до разряда прибор я так и не довел. Хотя в процессе настройки я даже посчитал это удобным, всего один светодиод показывает, что батарея на грани разрядки и о том, что уже разряжена, пора менять.
Схему я упаковал на маленькой плате, загнал в термоусадку и прикрепил в свободном месте корпуса.
Блок
Корпус выполнен из вспененного ПВХ. Это шикарный материал для изготовления корпусов РЭА в домашних условиях. Он легко обрабатывается, режется монтажным ножом, легко сверлится, шлифуется, но при этом обладает хорошими прочностными характеристиками и стоек к ударам. Клеится он цианоакрилатным клеем, при этом использовать такой клей даже предпочтительно, он проникает в поры этого пластика и разорвать по шву его невозможно, разорвется пластик рядом со швом. Корпус окрашен обычной черной акриловой эмалью в баллонах.
С передней стороны расположились основные органы управления и индикации: грубая настройка, тонкая настройка, индикатор питания и индикатор разряда.
На задней панели — выключатель питания, разъем внешнего питания и разъем катушки. В качестве разъема катушки был использован так называемый советский аудио разъем, а если точнее DIN5. Но не обычный ширпотребный, а качественный разъем польской фирмы TESLA, с ответным штекером того же производителя.
На верхней крышке насверлил решетку для динамика. Сделал я это очень просто: взял тетрадный лист в клеточку, нарисовал радиус, приклеил к заготовке и насверлил по клеткам в пределах радиуса.
Динамик взял от домашнего телефона зарубежного производства.
Крышка присоединяется при помощи специальных ушек. На корпусе под них просверлены отверстия, и для удобного использования применены кожаные шайбы.
Шильдики были нарисованы в программе FrontDesigner и распечатаны на самоклеющейся фотобумаге. Можно напечатать и на обычной фотобумаге и приклеить двухсторонним скотчем. Но на чем бы Вы не печатали, перед приклейкой важно задуть бумагу двумя-тремя слоями прозрачной акриловой эмали в баллонах (лаком), это полностью защитит печать от воздействия влаги. Лично мне больше нравиться задувать матовой.
Катушка
Катушка изготавливается из трубы для теплых полов и тройника под пайку под 20-ю трубу. Под катушку диаметром 25 см нужно отрезать 80 см трубы.
Через трубу нужно пропустить крепкий статический шнур и крепко связать, это значительно упростит намотку. Да, не забудьте перед этим надеть на трубу тройник.
Далее начинаем пропускать внутрь проволоку, подтягивая каждый виток. Скажу сразу, без опыта занятие это
крайне геморройное. Эти фото я сделал для демонстрации, по этому всю катушку наматывать не стал, сделал просто два витка.
После намотки всей катушки подводим тройник к одному краю и пропускаем в него края провода.
И надвигаем тройник.
Если трубка была стянута хорошо и нет большого зазора между краями, то трубка фиксируется довольно хорошо. У меня ни разу ничего не выскакивало. Диаметр провода и количество витков в зависимости от диаметра катушки можно посмотреть в таблице ниже.
Как крепить катушку дальше — это уже полет Вашей фантазии. Я просто напаял ее на трубу.
Если паяльника для труб нет, можно спаять просто на газовой горелке. Герметичность тут не требуется, главное что бы крепко держалось. Я так и делал.
Штанга
Первый вариант штанги выглядел как-то так.
Просто, легко, прячется в рюкзак без проблем. Опробовав прибор решил штангу сделать поудобнее. Нижнюю часть оставил, какая была, верхнюю переделал. Для этого взял пластиковую водопроводную трубу, насыпал внутрь соль как можно плотнее, нагрел над комфоркой и загнул под нужный угол. Покрасил, на место хвата надел поролоновую велосипедную рукоятку, два бакса за пачку четыре штуки.
На край напаял колено 90 градусов. К слову, паяльника для труб у меня нет, паял газовой горелкой. Герметичность тут не нужна, главное что бы держалось.
Дальнейшие планы
В дальнейшем планирую переделать крепление нижней штанги на цанговый зажим. Изготовить катушку посимпатичнее и изготовить нижнюю штангу из текстолитовой трубки, когда такая подвернется. Однако скажу, вкладывать капитально в этот детектор нет смысла, почему — читай ниже.
Оценка
Плюсы. Я тестировал металлодетектор совершенно в разных условиях, кроме подводного. Пару дней детектор тестировался в хвойном лесу с песчаным грунтом, где он показал себя лучше всего с наилучшей стабильностью. Ещё один день на вспаханом поле, где я за весь день ничего кроме ржавых гвоздей и консервных банок не нашел, по этому больше бродить по нему не стал. Третье условие — прибрежная морская зона, покрытая галькой и ракушками. На берегу пришлось чувствительность убавить, т.к. детектор постоянно ловил ложные сигналы. Детектор видит как черные, так и цветные металлы.
Минусы. Детектор ловит всё подряд, считать это минусом или плюсом решать Вам. Несмотря на заявления авторов схемы, ничего глубже полтора штыка соперской лопатки я не находил, хотя не факт, что просто ничего такого крупного не попадалось. Гильзу детектор видит на глубине в пол штыка саперской лопатки, жменю гильз — штык. Самое глубокое что попадалось — трехлитровая банка из-под краски на глубине полтора штыка.
В общем и целом детектор работает, за те деньги, за которые его можно собрать, попробовать интереса ради — стоит.Рассчитывать же на что-то серьезное — конечно же нет. Жалею ли я что собрал — нет. Имея этот опыт стал бы я собирать его снова, или заморочился с чем-то посерьезнее на микроконтроллере — заморочился бы. Вот такая оценка, собирать или нет решайте сами.
Видео демонстрация работы. Никаких линеек ставить не стал, всё это ерунда, на грунте все равно покажет себя не так, как по воздуху. Визуальный ориентир - диаметр катушки 250 мм.
На этом всё, всем удачи в творчестве!
Становитесь автором сайта, публикуйте собственные статьи, описания самоделок с оплатой за текст. Подробнее здесь.



































