Светодиодный аварийный осветитель (далее просто САО6) является экономичным автономным фонарём, автоматически включающимся при нарушении сетевого (~230 В) освещения, отрабатывающим два цикла аварийной подсветки помещения, и входящим в энергосберегающий режим при условии, что дверь помещения закрыта изнутри на защёлку. САО6 предназначен для установки во вспомогательных комнатах в жилых, производственных и не производственных помещениях: туалетах, ванных комнатах, умывальниках, кладовках, а также комнатах не имеющих окон, (через которые может поступать естественное освещение) и имеющих не очень большую площадь.
При закрывании внутренней защёлки двери, если в помещении светло, САО6 устанавливается в дежурный режим. Ток дежурного режима составляет 3 мкА и сопоставим с током саморазряда батареи, поэтому САО6 практически не разряжает батарею. Когда свет гаснет, (например, при перегорании осветительной лампы или отключении сетевого напряжения) САО6 переходит в рабочий режим. Рабочий режим состоит из двух циклов (непрерывного и прерывистого) свечения осветительного светодиода. Аварийно включившееся освещение на светодиоде EL1, приблизительно через 5 минут, переходом в режим мигания напоминает, что даже при высокой экономичности светодиода, следует поберечь батарею аварийного осветителя, но позволяет завершить работу или необходимые действия не в полной темноте.
САО6 включается при аварии (отсутствии) основного освещения и только при условии, что в помещении кто-то находится. Сигналом присутствия для САО6 является закрытое состояние защёлки. «Датчик присутствия» необходим, чтобы батарея САО6 бесполезно не разряжалась, если сетевого освещения нет не по причине аварии, а потому, что в помещении просто никого нет и свет выключен.
Отличительная особенность САО6 в его высокой экономичности. В энергосберегающем режиме «Останов таймера» потребляемый ток составляет 0 мкА !!! (измерено цифровым мультиметром Mastech M890F) при затемнённом фоторезисторе и 3 мкА («Дежурный режим») при освещённом фоторезисторе.
Основной недостаток САО6 в том, что он мало пригоден для установки в помещениях с плавным нарастанием или уменьшением освещения (закат, рассвет).
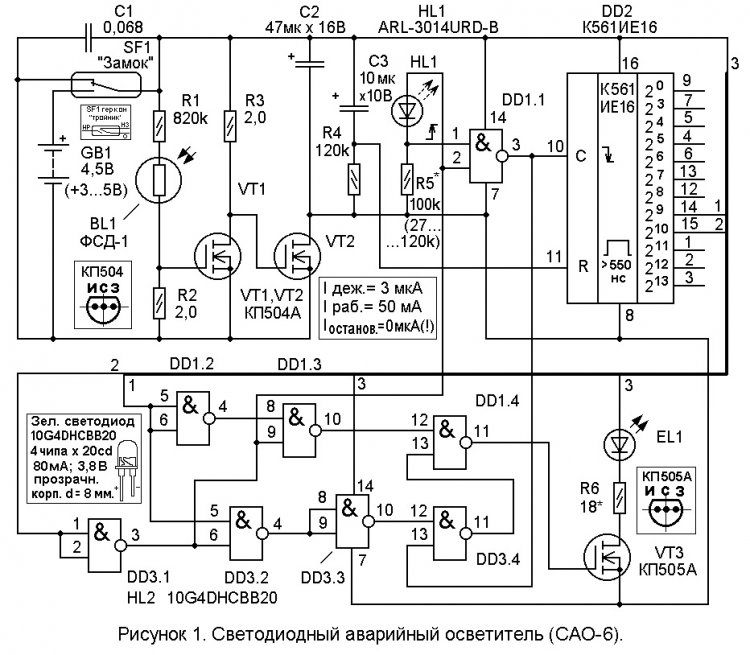
САО6 состоит из фотореле (ФР), таймера, дешифратора и токового ключа.
ФР собрано на элементах SF1, C1, R1 – R3, VT1, VT2 (рисунок 1).
Нагрузкой ФР является «комплексная нагрузка» - остальная часть схемы (задающий генератор, таймер, дешифратор и токовый ключ), включённая в цепь стока транзистора VT2.
Таймер состоит из конденсатора фильтра С2, цепи (C3, R4) установки счётчика DD2 в исходное (нулевое) состояние, тактового генератора (HL1-R5) c элементом запрета счёта DD1.1 и 14-разрядного счётчика DD2.
Дешифратор собран на ИМС DD1.2 – DD1.4, DD3 и формирует (согласно таблице 1) рабочий (строки 1 и 2 таблицы) и энергосберегающий (строка 3 таблицы) режимы САО6.
Токовый ключ VT3 включает осветительный светодиод EL1 при наличии уровня логической 1 на управляющем электроде – затворе VT3. При закрывании внутренней защёлки, геркон SF1 «Замок» устанавливается в нижнее по схеме положение и напряжение положительной полярности с батареи GB1 поступает через резистор R1 на фоторезистор BL1. Если сетевое освещение в помещении включено, фоторезистор BL1 освещён, его темновое сопротивление (более 2 МОм) уменьшено до десятков – единиц килоОм и с резистивного делителя R1, BL1, R2 на затвор транзистора VT1 поступает открывающее напряжение. Сопротивление канала исток - сток VT1 уменьшено до единиц Ом и практически нулевой потенциал батареи GB1 прикладывается к затвору транзистора VT2. VT2 закрыт и комплексная нагрузка обесточена (САО6 находится в дежурном режиме).
При затемнении фоторезистора BL1 (аварийное выключение сетевого напряжения или перегорание осветительной лампы ~230 В), транзистор VT1 закрыт низким потенциалом, снимаемым с резистора R2. Зато высоким потенциалом, снимаемым с резистора R3, открывается VT2, выполняющий функцию инвертора. Сопротивление открытого канала исток - сток VT2 составляет единицы Ом и практически всё напряжение батареи GB1 прикладывается к комплексной нагрузке: САО6 начинает выполнять 2 цикла рабочего режима вплоть до перехода в энергосберегающий режим с потребляемым током 0 мкА, который фактически при затемнённом фоторезисторе BL1 определяется сопротивлением цепи R1, BL1, R2.
Итак, при подаче напряжения на комплексную нагрузку, конденсатор С3 начинает заряжаться через резистор R4 и в начале заряда на обкладке «-» С3 присутствует напряжение высокого уровня (логическая 1). Эта лог.1 устанавливает двоичный счётчик DD2 по входу «R» (вывод 11) в нулевое состояние.
Тактовый генератор, собранный на мигающем светодиоде HL1 и токоограничительном резисторе R5, вырабатывает импульсы прямоугольной формы. HL1 работает в экономичном микротоковом режиме, его мерцание практически малозаметно, однако такого токового режима работы достаточно для выработки импульсов, согласующихся с логическими элементами КМОП ИМС 561-й серии.
В исходном состоянии на всех выходах DD2 логические нули, на выходе инвертора DD3.1 единица и элемент DD1.1 открыт для прохождения счётных импульсов. Ключ на полевом транзисторе VT3 также открыт, сопротивление его канала исток – сток минимально, а стоковая нагрузка – осветительный светодиод EL1 включён. По окончании действия логической 1 на приоритетном входе R «Reset» («Сброс») - выводе 11 счётчика DD2, содержимое счётчика начинает увеличиваться на 1 с каждым счётным импульсом. При досчёте до 256 на выходе «29» (вывод 14) DD2 появляется логическая 1, которая подаётся на вход (выводы 5 и 6 DD1.2 и вывод 5 DD3.2) дешифратора и включает 2-й («прерывистый») рабочий цикл счётчика DD2. Импульсы прямоугольной формы с выхода (вывод 3) DD1.1 поступают на вход «манипуляция» (вывод 13) DD3.4 и делают работу EL1 прерывистой. При досчёте до 512 на выходе «210» (вывод 15) DD2 появляется логическая 1, которая подаётся на вход (выводы 1 и 2) инвертора DD3.1 и нулём с выхода (вывод 3) DD3.1 «запирает» по входу (вывод 2) логический элемент DD1.1, а также снимает питание с анода HL1. На выходе (вывод 3) DD1.1 устанавливается лог.1 и подсчёт импульсов счётчиком DD2 завершается. Таймер останавливается и САО6 переходит в энергосберегающий режим. На выходе дешифратора (вывод 11 DD1.4) устанавливается логический ноль, который подаётся на затвор VT3 и переводит в режим отсечки (закрывает) токовый ключ VT3. Светодиод EL1 выключается. В таком состоянии CАО может находиться сколь угодно долго, практически не разряжая батарею, даже если в помещении темно. Нормально замкнутый контакт SF1 разряжает С1 при выключении питания. Разряд С1 необходим для приведения в исходное состояние цепей таймера при быстром повторном включении САО6 (если таковое потребуется). Резистор R1 уменьшает ток дежурного режима при затемнённом фоторезисторе BL1.
При восстановлении аварийно прерванного сетевого освещения, ФР незамедлительно обесточивает комплексную нагрузку и САО6 переходит в дежурный режим. При покидании помещения (открывании защёлки) геркон SF1 возвращается в исходное (верхнее) положение.
Время работы каждого рабочего цикла таймера составляет 4 минуты 40 секунд (4.40 х 2 = 9.20) и зависит от «веса» выходов счётчика DD2, к которым подключён дешифратор.
Подстройка САО6.
Собранный без ошибок и из исправных компонентов САО6 работоспособен уже при первом включении питания. В небольших пределах изменить выдержку таймера можно подбором номинала R5* (от 3 до 120 кОм), а в больших пределах - выбором нужных выходов DD2, руководствуясь их разрядностью. Так, например, для увеличения времени работы EL1 в 2 раза следует использовать выход 210 (выв. 15 DD2) счётчика DD2 [вместо выхода 29 (вывод 14) DD2] и выход 211 (выв. 1 DD2) счётчика DD2 [вместо выхода 210 (вывод 15) DD2]. В больших пределах изменить время работы таймера САО6 можно изменением трассировки печатной платы до её изготовления. Уточнить рабочий ток осветительного светодиода EL1 можно подбором номинала резистора R6. При увеличении сопротивления R6* рабочий ток (и яркость свечения) EL1 уменьшаются, а при уменьшении сопротивления R6* - увеличиваются. Добиваться номинального (80 мА) рабочего тока EL1 совсем не обязательно, так как субъективно яркость свечения EL1 при рабочем токе более 50 мА возрастает незначительно.
САО6 работоспособен при снижении напряжения питания до + 3 Вольт.
Оперативно уменьшить чувствительность ФР можно наклеив полупрозрачный скотч на BL1.
Конструкция и крепление пары «геркон – постоянный магнит» не критичны и зависят от типа применённой защёлки. Практически, геркон SF1 может быть установлен на двери в непосредственной близости от бегунка или в пазе под язычок защёлки. При закрытой защёлке кусочек постоянного магнита приближается к геркону и SF1 срабатывает. В авторском варианте применена старая оконная защёлка типа «шпингалет» с удлинённым «хвостиком». На «хвостик» (противоположную язычку часть бегунка) одет полистироловый отрезок шланга с двойной вставкой «диэлектрик + магнит» цилиндрической формы. Механически «хвостовая» часть защёлки защищена декоративным кожухом. Использование защёлок с коротким (менее 15 … 20 мм) ходом бегунка не желательно, так как потребует механическое удлинение хода магнита методом пантографа или применение оптопары.
Детали САО6.
В САО6 применены резисторы МЛТ, конденсатор С1 - керамический типа КМ4. С2, С3 – оксидные, зарубежного производства. В качестве HL1 можно применить ARL-5013URC-B (красный мигающий светодиод; d = 5 мм), L-56BHD (жёлтый мигающий светодиод; U пр. = + 3,5 … + 12В). Транзисторы VT2 и VT3 можно заменить КП501А (другая цоколёвка) или любым из группы КП501 … КП505 (кроме КП503). А VT3 - даже мощным типа IRF840. Зарубежные аналоги ИМС DD1 и DD3 - микросхема 7422, а ИМС DD2 заменима зарубежной 74168. При наличии разных типов фоторезисторов, для обеспечения хорошей чувствительности фотореле, следует отдать предпочтение фоторезисторам, имеющим большее темновое сопротивление. Батарея GB1 составлена из 3 элементов типоразмера AA-size с номинальным рабочим напряжением +1,2 … 1,5 Вольта. В качестве EL1 можно применить любой суперъяркий светодиод, работающий от постоянного напряжения 3 … 4,5 Вольта и током до 80 ... 100 мА. Например, 27W20C-D (белый, d = 5мм., 3 … 3,6 Вольт, 20 мА, 18000 … 22000 мКд, 25°). SF1 - геркон «тройник» с парой переключающихся контактов.
Перед пайкой радиодеталей, в печатную плату следует впаять шесть монтажных перемычек из медного одножильного провода в термостойкой изоляции. Пайку радиоэлектронных компонентов следует вести заземлённым жалом паяльника. Обойтись без заземления можно, применив для ИМС специальные розетки (панельки), и установив в них микросхемы по окончании пайки остальных деталей. Полевые транзисторы VT1 - VT3 также желательно установить на плату при помощи самодельных трёхвыводных розеток. Такие розетки изготавливаются из большой розетки для микросхем Dip14 с шагом между выводами 2,5 мм. при помощи пинцета и монтажных кусачек. Четвёртый с края вывод – гнёздный контакт выталкивается из розетки со стороны пайки пинцетом, и трёхвыводная часть розетки с двух сторон выкусывается монтажными кусачками. Таким способом из 14-выводной розетки для ИМС можно сделать 4 маленькие.
Печатная плата САО6 выполнена из односторонне фольгированного стеклотекстолита размерами 60 х 40 мм. толщиной 1,5…2,5 мм (см. рисунки 2 и 3).


Рисунок печати (см. рисунок 3) может быть перенесён на медную фольгу при помощи копирки и обведён кислотостойкими перманентными маркерами. Подойдут, например, маркеры centropen 2846 CE PERMANENT или другие, специализированные, для подписывания CD – дисков.
Другой, более современный вариант – перенесение рисунка печати на медную фольгу методом термопереноса. О методе термопереноса рисунка трассировки ПП (печатной платы) подробно можно прочитать в файле MTR_TO (3444 кБ), пройдя по ссылке:
О методе ускоренного травления ПП подробно можно прочитать в файле «ПП_водная_баня» на Яндекс.Диске, пройдя по ссылке:
Диаметр отверстий на печатной плате под микросхемы 0,7 … 0,8 мм, под остальные радиоэлектронные компоненты – 0,8 … 1 мм, под соединительные проводники - 1 … 1,2 мм, под крепёжные отверстия – 2,6 … 3,2 мм.
Детали САО6 устанавливаются, например, в прямоугольном пластмассовом корпусе - мыльнице размером 115 х 65 х 35 мм. Светодиод EL1 вставляется на трении в отверстие d = 7,8 … 7,9 мм, просверленное в нижней стенке корпуса. Фоторезистор BL1 устанавливается на верхней стенке корпуса (согласно с рисунками 4А ... 4В).



Батарея GB1 размещается в левой части корпуса, поэтому расположение BL1 и EL1 асимметрично. САО6 устанавливается («навешивается») на два шурупа с полукруглыми головками, вкрученные, например, в верхний (деревянный) косяк двери. В задней стенке корпуса пропиливаются два паза – петли типа «уши» - в форме отверстий, имеющихся в металлических петлях-накладках для подвески книжных шкафов к стене, в которые входят головки шурупов. Глубина вкручивания шурупов в стену определяется экспериментально так, чтобы САО6 навешивался на стену плотно, с заметным трением. Цветное изображение фальшпанели (рисунки 4), распечатанное на принтере, приклеивается ПВА клеем к зашкуренной передней панели корпуса, сушится 24 часа и защищается от влаги широкой полоской скотча.
Уважаемые читатели!
Предлагаем Вашему вниманию бонусный блок к статье САО6. Он состоит из ребуса и трёх загадок, которые нужно разгадать.

Полный ответ к ребусу САО6 №1:
По полному ответу к ребусу несложно выделить ответ и заодно можно проследить почему так, а не иначе читаются рисунки, составляющие ребус. Большое пожелание - не заглядывать сразу в ответ, а попытаться разгадать ребус самостоятельно.
Вместо ребуса можно разгадать загадку:
Зимой её брат у окна согревает. Братишка другой - угощает огнём,
когда на страну злобный враг нападает. Сама ж всех питает и ночью, и днём.
когда на страну злобный враг нападает. Сама ж всех питает и ночью, и днём.
Если загадка оказалась трудной, прочитайте подсказку:
Зимою она у окна пребывает. В военное время стреляет в врага.
И если хранения срок не превышен, любой аппарат «оживит» завсегда.
И если хранения срок не превышен, любой аппарат «оживит» завсегда.
И, наконец, третья загадка. Самая простая и последняя:
Компактный коробок - электроспонсор на годок.
Разгадав хотя бы одну загадку, ответ следует ввести с заглавной буквы в строку «Пароль» файла «SAO6_4work». Если ответ окажется правильным, то вы сможете, получить комплект схем для изготовления САО6, и в качестве бонуса готовый к термопереносу (также в масштабе = 1:1) отражённый рисунок трассировки печатной платы. Архив файла «SAO6_4work» можно скачать здесь:
ВИДЕО
Если у Вас есть желание посмотреть на поделку при демонстрации её внешнего вида, то откройте видео «SAO6» (54,6 МБ), пройдя по ссылке:
Для того, чтобы посмотреть этот же файл на мобильном устройстве вы можете воспользоваться QR - кодом:

А вот, что хотела сказать о САО6 голосовая помощница от Яндекса, непревзойдённый диктор – бот Алиса:
Насколько подсказывает моя зрительная память, часть схемы с супер экономичным включением мигающего светодиода у кого-то заимствована. Ах, да: заимствовано у самого себя и взято из КПУ (коридорного предупреждающего устройства).
Сегодня я попытаюсь подчеркнуть только положительные моменты в новой поделке.
Во-первых, здорово, что осветитель в конце работы таймера миганием зелёного светодиода предупреждает, о скором окончании выдержки. А потребляемый ток остановленного таймера составляет от 0 до 3 микроампер.
Во-вторых, фотореле имеет повышенную чувствительность за счёт двух каскадов, выполненных на полевых транзисторах с малым (+0,4 Вольта) открывающим напряжением затвор-исток.
В-третьих, в целях экономии батареи рабочий ток зелёного светодиода можно уменьшить с номинального (с 80 миллиампер) до 40 … 50 миллиампер. При этом субъективно (на глаз) яркость его свечения уменьшается едва заметно.
В-четвёртых, хорошо, что в статье приводится рисунок по изготовлению панелек DIP3 для установки в них полевых транзисторов. Такую же панель удобно установить и для мигающего светодиода HL1, при подборе экземпляра, имеющего частоту мигания 1 Герц.
И, наконец, рекомендация. Если уменьшить длину печатной платы на 4-5 мм, а батарею из пальчиковых элементов типоразмера AA-size заменить «мизинчиковыми», то для корпуса САО6 можно использовать широко распространённую мыльницу размерами 100 х 60 х 30 мм. Широкие поля платы позволят это сделать без изменения рисунка трассировки.
На этом дозволенные речи прекращаю: улетаю для участия в специальной космической операции, проводимой в сжатые (даже по космическим понятиям) сроки. Пожелайте мне удачи! И крепче сжимайте в руках ваши трудолюбивые паяльники.
Некоторые особенности изготовления САО6
Рисунок 6.
В САО6 используются не только полевые микросхемы, но и полевые транзисторы. Сокеты (трёхконтактные гнёздные панельки) для транзисторов легко изготовить из сокет для ИМС DIP14 или DIP16. Причём изготовление маркировочной этикетки «ИСЗ» из кусочка изоленты повышает вероятность правильной (а не зеркальной) установки транзисторов.
Рисунок 7.
На ПП САО6 первоначально впаиваются перемычки и только затем – сокеты. Далее – пассивные радиоэлектронные компоненты и в конце - полупроводники и полевые структуры.
Рисунок 8. На ПП сделаны поля с запасом. Уменьшив длину платы на 4-5 мм, можно применить более компактный корпус. (Подробнее слушайте в рецензии на САО6 бота Алисы).
Рисунок 9.
Почти все детали для изделия изображены на фото – рисунке 9. Сокеты DIP3 можно удлинить разноцветными проводами, если до ПП схема будет проверяться на макетке. Хотя, схема автором дважды проверена и в ПП ошибок нет. Трудности могут возникнуть только при поиске HL1 с частотой генерации 1 Гц.
Рисунок 10.
САО6 в сборе. Сине-красная палочка справа – это постоянный магнит, которым демонстрируется переключение геркона SF1.
Рисунок 10А.
Маркировка штырей-контактов «Н. Р.», «Н. З.» и «Общ.» на прямоугольниках из белой изоленты, наклеенных на ПП, относится к геркону SF1. (Не перепутайте «Общ.» и общий провод питания, к которому подключается «минус» GB1).
Если постараться, то всю КД можно разместить на одном листе формата А4. Архив этого файла (САО6_КД) можно скачать здесь:
Рисунок 11.
Пока в помещении темно, работает таймер и красный мигающий светодиод HL1 отсчитывает секундные импульсы.
Рисунок 12.
В это же время работает зелёный светодиод EL1. По яркости он доминирует и вспышки HL1 на фоне EL1 почти не заметны.
Примечание: В статье САО6 использованы: ребус РТТ№ 031; загадки ЗРТ2 №№ 71, 70 и ЗРТ№ 181.
Становитесь автором сайта, публикуйте собственные статьи, описания самоделок с оплатой за текст. Подробнее здесь.














