Весьма простой источник высокого напряжения (ВВ) собран на индукционной катушке – автомобильной «бобине» от контактного зажигания. Мой источник выполнен в виде настольного макета и может быть использован для питания разрядных ламп, трубок Гейслера, тренировки электронно-вакуумных приборов, распыления в них геттера разрядом и прочего подобного. Прибор может быть задействован для питания высоковольтных умножителей, например, телевизорного УН-9 или самодельных; ионизаторов и озонаторов воздуха, устройств электростатической его очистки от пыли, как высоковольтный модуль для электростатического копчения, как простая основа для электроизгороди.
Здесь, не повредит вспомнить старинного предка прибора - катушку Румкорфа – первый аппарат позволяющий длительное время получать высокие переменные напряжения – сотни тысяч вольт, питаясь от батареи гальванических элементов. Собственно, с нее и началась история газоразрядных ламп. Катушка Румкорфа, как и другие остроумные изобретения, восхитительна – механический вибратор-зуммер, являясь частью магнитной системы катушки, преобразовывал постоянный ток в переменный, а специальный высоковольтный трансформатор довершал дело (Рис. 2).
Наш прибор, в сущности, та же катушка Румкорфа на современный лад – маломощная, зато из готовых недорогих элементов – кто в наше суетное время любит мотать. Высоковольтным трансформатором у нас будет, очень похожая на предка, автомобильная катушка зажигания от старых моторов с контактными прерывателями (Фото 3). Тот же прямой разомкнутый сердечник и витки, витки… Индукционная катушка здесь закатана в стальной стакан и залита маслом – исполнение - прелесть что такое.

Фото 3. Катушка зажигания Б-115В. Внешний вид и цоколевка. Рядом – обойма крепления с ненужным в схеме резистором.
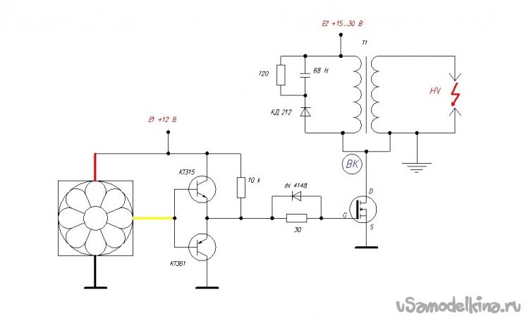
Прерыватель катушки Румкорфа – обычно слабое место прибора. Механический традиционный (Рис. 2) имел малую скорость переключения, сильно трещал, быстро обгорали контакты. Уж чего только не городили вместо него, когда такую катушку применяли для питания искровых передатчиков или первых рентгеновских ламп, вспомнить страшно! Прерывателем в нашем приборе работает культурный электронный ключ на мощном полевом транзисторе, а задающим тактовым генератором ему служит, ни много ни мало – вентилятор, а точнее, его таходатчик.
Известна схема с такими компонентами [2], но как и всем простейшим конструкциям ей присущи недостатки. Здесь – это сильный нагрев ключевого транзистора препятствующий длительной работе прибора. Некоторое ее усложнение, впрочем, за счет недорогих и распространенных элементов, решает эту проблему и делает прибор удобнее в обращении.
В отличии от простого аналога [2], в схеме разделено питание – для задающей части – 12 В с током хотя бы 200 мА и сильноточное для индукционной катушки. При использовании полевого транзистора IRF540, катушки Б-115В и задающих импульсов частотой 85 Гц - при напряжении на катушке 12 В она потребляла около 1 А и судя по искровому промежутку выдавала около 9 кВ. Вентилятор с задающим каскадом может питаться от простого маломощного сетевого адаптера. Относительно небольшой ток и напряжение для катушки можно взять с лабораторного источника питания, при этом наш ВВ генератор превращается в регулируемый, что во многих перечисленных применениях весьма удобно.
Демпферная цепочка включенная параллельно низковольтной обмотке катушки призвана гасить импульсы самоиндукции, буферный каскад на комплементарной паре согласует «сигнальный» выход вентилятора и затвор полевого транзистора.
Что потребовалось для изготовления.
Кроме компонентов схемы понадобился набор инструментов для электромонтажа, простые столярные инструменты для изготовления деревянного основания.
Как было дело.
В деревянном хламе подобрал нетолстую строганную дощечку из мягких хвойных пород, отпилил в размер на торцевой пиле, зашкурил.
Старую добытую катушку зажигания почистил от грязи, зачистил окислившиеся контакты, центральный высоковольтный заглубленный вывод - стальным прутиком с накрученной полоской наждачки. Подобрал шайбы-гайки для резьбовых контактов. Установил катушку с табельным кронштейном на основании – парой недлинных саморезов с усиленными шайбами.
Электронный ключ – полевой транзистор в корпусе ТО-220 снабдил небольшим радиатором от старого процессора (Фото 6), вентилятор, раз уж он тут все равно есть, пусть обдувает радиатор.
Фото 6. Радиатор для полевого транзистора. В выступающих ребрах защелкивался штатный вентилятор. Мой нынешний больше. Ровную площадку для него устроил обломав торчащее плоскогубцами, благо – хрупкий силумин.
Фото 7. Верхние уголки из твердого пластика спилил ювелирным лобзиком. Теперь можно применить имеющиеся недлинные тонкие саморезы.
Фото 8. Транзистор снабдил выступающими из под радиатора проволочными выводами. Твердый квадратик из оцинкованной стали – подложил, чтобы корпусом не продавил мягкое дерево. На металлическую спинку плюхнул немного КТП-8.
Фото 9. Катушка, транзистор-ключ с радиатором, обдув – он же, задающий генератор. Радиатор к транзистору прижимается вентилятором. Саморезами, аккуратненько, чтобы не сломать пластиковые ушки.
Фото 10. Вид с торца прибора на транзистор-ключ.
Фото 11. Вывод для центрального высоковольтного контакта. Не тонкая луженая медная проволока с ушком-площадкой на конце. Закреплена в гнезде плотной набивкой из тонкой неизолированной медной проволоки (обрезки экранирующей оплетки кабелей).
Демпфирующую цепочку собрал из трех параллельно включенных конденсаторов и сопротивления МЛТ-2, последовательно – пятак КД213. Сборку упаковал в термотрубку и разместил прямо на контактах катушки.
Фото 12. Вид на контакты катушки. Высоковольтные выводы изолировал тремя слоями термотрубки, синяя сборка – демпфирующая цепочка. Крепление на резьбовых контактах – ушками из той же луженой проволоки.
Фото 13. Цепь в затворе ключа. Резистор SMD.
Фото 14. Элементы перед монтажом проверял на универсальном китайском тестере. Пару КТ315-361 отобрал с близкими параметрами.
Фото 15. Буферный каскад. Для удобства подключения и чтобы не пообрывать провода, выводы питания сделал из недлинных проволочных луженых шпилек. Заякорил их в основании – наколол места установки шилом и слегка забил в мягкое дерево. Во временной конструкции укорачивать провода не стал.
Фото 16. Общий вид на лабораторный макет ВВ генератора. Высоковольтные выводы сформованы в искровой промежуток 8…9 мм.
Фото 17. Вид на рабочий стол, где 1 – лабораторный БП для питания задающей части, 2 – лабораторный БП для питания индукционной катушки.
При питании индукционной катушки (особенно) от импульсных источников, например, от старых компьютерных БП, недурно было бы ввести в схему помехоподавляющий фильтр.
Фото 18. Длинная выдержка в дрожащих руках, но получилось красиво.
Литература.
1. Померанцев Л. В. Своими руками. Практическое руководство по изготовлению самодельных приборов.
Горьковское книжное издательство. 1953 г. Стр. 72.
2. Высоковольтный генератор из катушки зажигания.
Babay Mazay, апрель, 2022 г.
Становитесь автором сайта, публикуйте собственные статьи, описания самоделок с оплатой за текст. Подробнее здесь.



















