
Особенности УЦРС. 1). Безопасный стробоскоп. 2). Возможность увеличения количества рабочих режимов с помощью ртутного датчика наклона. 3). Проверенный форсированный режим LEDs стробоскопа. 4). Регулировка скважности для получения требуемого баланса диапазона выдержек для ЦМУ и стробоскопа. 5). Замена дорогостоящего КП505А. 5). Автомат смены режимов.
ВИДЕО
Сокращения, принятые в статье УЦРС
ПП – печатная плата.
РЗГ - регулируемый задающий генератор.
УЦРС - Устройство цветоритмического сопровождения (название статьи).
ФКИ - формирователь коротких импульсов.
ФП - фальшпанель (не путать с этикеткой).
ЦМУ - цветомузыкальное устройство.
Устройство цветоритмического сопровождения (далее просто УЦРС) это маломощное устройство, предназначенное для цветоритмического сопровождения музыкальных мероприятий. УЦРС можно использовать на мини дискотеках и танцполах, но лучше в небольших помещениях (в домашних условиях). УЦРС состоит из РЗГ (регулируемого задающего генератора), встроенного стробоскопа и встроенного ЦМУ (цветомузыкального устройства). Стробоскоп УЦРС имеет весьма удовлетворительную яркость вспышек, но - для получения максимального стробоскопического эффекта - его рекомендуется включать в полной темноте. При полностью выключенном освещении каждая вспышка УЦРС «вырывает» из темноты отдельные статические картинки и создаёт эффект прерывистых движений танцующих. УЦРС работает в паре со встроенным ЦМУ, которое на схеме УЦРС обозначено как Rн. ЦМУ имеет рабочее напряжение +3 … +5 Вольт и потребляемый ток до 80 - 100 миллиампер. УЦРС может работать в двух режимах. В режиме «I» непрерывно работает ЦМУ. В режиме «II» «ЦМУ - стробоскоп» - встроенное ЦМУ и стробоскоп работают поочерёдно.
РЗГ имеет возможность глубокой регулировки скважности для изменения соотношения времени работы режимов «I» и «II». Выдержки реле, определяющие моменты переключения рабочих циклов «ЦМУ - стробоскоп» определяются номиналами конденсаторов С2, С3, С4 и устанавливаются трёхдиапазонным тумблером «Время». Частота стробоскопа устанавливается в диапазоне от 0,5 до 16 Герц переменным резистором «Частота».
Отличительной особенностью УЦРС является применение в качестве излучателя не импульсной лампы от фотовспышки, а 8 суперъярких белых светодиодов. Известно, что стробоскопы на лампах накаливания имеют очень слабо выраженный стробоскопический эффект из-за большой инерционности включения и выключения ламп. Применение в качестве излучателя малоинерционных светодиодов, позволяет изготовить безопасный (не используется высокое напряжение для зажигания импульсной лампы) и экономичный стробоскоп.
Вторая отличительная особенность УЦРС в том, что при необходимости частотный диапазон стробоскопа может быть значительно расширен. (Проверено от 4 вспышек в минуту до 50 Гц, а при частоте свыше 50 … 60 Гц свечение светодиодов на глаз перестаёт быть прерывистым).
Третья отличительная особенность УЦРС в применении всего 1 корпуса ИМС. За счёт применения ИМС DD1 (4 элемента «2И-НЕ») с триггерами Шмитта на входах, каждый генератор импульсов удалось выполнить всего на 1 элементе. Объясняется это наличием петли гистерезиса (разности между напряжениями включения и выключения) у логических элементов ИМС К561ТЛ1.
Материалы и комплектующие
1). Корпус - стеклянная банка 0,5 литра (под продукт весом 460 грамм), например, фирмы «Кубаночка» из-под зелёного горошка с крышкой диаметром 85 мм.
2). Шнур питания со штекером USB-A на одном конце (второй штекер – любой, так как он обрезается).
3). Отрезок армированной плёнки для теплиц толщиной 400 мкм и размерами 620 х 100 мм (три слоя плёнки, вставляемые в банку для светорассеивания).
4). Отрезки односторонне фольгированного стеклотекстолита размерами 48 х 46 мм (для РЗГ и стробоскопа) и 20 х 20 мм (для ЦМУ).
5). Винт стальной М3х8 с комплектом гаек, шайб, шайб пружинных – 6 штук.
6). Полоска дюрали 100 х 6 х 1 (0,8) мм для изготовления двух уголков (с парой отверстий 3,1 мм) для крепления ПП к крышке.
7). Диэлектрический уголок с двумя электрически разделёнными лепестками М3 - для ввода напряжения +5 Вольт под крышку банки (не ищите готовый, лучше изготовить самостоятельно что-то подобное).

УЦРС (см. рисунок 01) состоит из:
- переключателя работы «Режим», выполненного на тумблере SA1 и резисторе R1 установки низкого логического уровня (лог.0);
- задающего генератора, выполненного на логическом элементе DD1.1 с триггерами Шмитта на входе, и элементов времязадающей цепи С2-С3-С4-R3-RP1 и диодов VD1, VD2;
- токового ключа на полевом транзисторе VT1;
- инвертора DD1.2, выполненного на логическом элементе «2И-НЕ» объединением входов;
- генератора, выполненного на логическом элементе DD1.2 с триггерами Шмитта на входе, и времязадающей цепи С1-R2-RP2;
- ФКИ (формирователя коротких импульсов) С5-R4, срабатывающего по спаду напряжения на входе и вырабатывающего короткий импульс отрицательной полярности;
- буферного инвертирующего элемента DD1.4;
- токового ключа на полевом транзисторе VT2;
- стоковой нагрузки транзистора VT2, состоящей из 8 белых светодиодов (HL1 … HL8) и «индивидуальных» токоограничительных резисторов R5 … R12;
- конденсаторов фильтра С6, С7;
- тумблера SA3 «Вкл.» и внешнего ЗУ-БП питания.
Работа УЦРС
При замыкании тумблера SA3 «Вкл.» быстро заряжаются конденсаторы C6 и С7 фильтра постоянного тока и напряжение + 5 Вольт поступает в схему УЦРС.
Если тумблер SA1 «Режим» установлен в левое (по схеме) положение - «ЦМУ», то лог.0, задаваемый резистором R1, подаётся на вход разрешения генерации (вывод 1) DD1.1 и задающий генератор (DD1.1-С2-С3-С4-R3-RP1-VD1- VD2) заторможен. На выходе (выводе 3) DD1.1 установлена лог.1, которая поступает на затвор полевого транзистора VT1. Транзистор VT1 открыт, сопротивление канала сток - исток стремится к нулю и через стоковую нагрузку Rн протекает ток. Встроенное ЦМУ (Rн) работает.
Лог.1 с выхода (вывода 3) DD1.1 (через инвертор D1.2) поступает на вход (вывод 9 DD1.3) разрешения генерации и генератор DD1.3-С1-R2-RP2 заторможен. На выходе (выводе 10) DD1.3 установлена лог.1. Лог.1, задаваемая резистором R4, поступает на вход (выводы 12 и 13) инвертора DD1.4. С выхода (вывода 11) инвертора DD1.4 лог.0 поступает на затвор токового ключа VT2. Транзистор VT2 закрыт. Сопротивление канала сток - исток стремится к бесконечности, белые светодиоды (HL1 … HL8) стробоскопа обесточены и не работают.
Если тумблер SA1 «Режим» установлен в правое (по схеме) положение «II» - «ЦМУ - строб.», то лог.1 через замкнутые контакты SA1 подаётся на вход (вывод 1 DD1.1) разрешения генерации и задающий генератор (DD1.1-С2-С3-С4-R3-RP1-VD1- VD2) работает. На выходе (выводе 3) DD1.1 (в среднем положении RP1) присутствует низкочастотный меандр, который поступает на затвор токового ключа VT1.
Когда на выходе (выводе 3) DD1.1 присутствует лог.1, транзистор VT1 открыт (сопротивление канала сток - исток стремится к нулю) и включено внешнее ЦМУ.
Когда на выходе (выводе 3) DD1.1 присутствует лог.0, транзистор VT1 закрыт (сопротивление канала сток - исток стремится к бесконечности) и ЦМУ выключено. Зато на вход (вывод 9) DD1.3 разрешения генерации поступает лог.1 и генератор DD1.3-С1-R2-RP2 начинает работу. На выходе (выводе 10) DD1.3 появляется меандр прямоугольной формы. Частота выходных импульсов зависит от времязадающей цепи С1-R2, от положения ручки потенциометра RP1 и составляет от 0,5 до 16 Герц. Каждый спад на выходе (выводе 10) DD1.3 запускает ФКИ С5-R4 и на выходе ФКИ формируется короткий импульс отрицательной полярности. ФКИ С5-R4 является классической дифференцирующей цепью и выполняет функцию ограничения длительности выходных импульсов генератора DD1.3-С1-R2-RP2. Буферный инвертирующий элемент DD1.4 увеличивает крутизну фронта и спада выходных импульсов ФКИ. При номиналах цепи С5-R4 указанных в схеме, длительность выходных импульсов DD1.4 составляет 20 мС. Эти импульсы (в режиме «ЦМУ - строб.») поступают на затвор токового ключа VT2 и открывают его. Сопротивление канала сток - исток VT2 стремится к нулю и через стоковую нагрузку VT2, состоящую из белых светодиодов HL1 … HL8 и токоограничительных резисторов R5 … R12, начинает протекать импульсный ток. Таким способом формируются 20 - миллисекундные вспышки излучателя стробоскопа. Импульсный рабочий ток HL1 … HL8 зависит от сопротивлений резисторов R5 … R12 и составляет 160 мА. Вспышки повторяются периодически с частотой, установленной потенциометром RP2 «Частота». Ограничение длительности вспышек важно для получения более чётко выраженного стробоскопического эффекта.
После отработки очередной установленной выдержки, стробоскоп отключается и вновь включается ЦМУ, так как на выходе (выводе 3) DD1.1 устанавливается лог.1. ЦМУ и стробоскоп продолжают поочерёдную работу в автоматическом режиме пока тумблер SA1 «Режим» установлен в правое (по рисунку 1) положение.
Частоту генератора DD1.3-С1-R2-RP2 ориентировочно можно рассчитать по формуле:
F = 1 / (0,7 • RС),
где F - частота в Герцах; С - ёмкость конденсатора С1 в микрофарадах; R - суммарное сопротивление резистора R2 и потенциометра RP2 в мегомах.
Настройка УЦРС
Собранный без ошибок и из исправных деталей УЦРС работоспособен при первом включении питания. Для изменения длительности вспышек стробоскопа следует уточнить сопротивление резистора R4* (82 кОм … 620 кОм). Для этого отключают питание УЦРС, выпаивают резистор R4 (430 кОм). Вместо R4 в схему временно впаивают последовательно соединённые: постоянный (с номиналом на 30 … 50% меньшим) и подстроечный с номиналом порядка 560 кОм … 1 МОм. Включают питание, замыкают контакты тумблера SA1, тумблер SA2 «Время» устанавливают в нейтральное положение (минимальная выдержка), а RP1 в крайнее правое положение. После этого (через несколько секунд) начинает включаться стробоскоп. Осциллографом измеряют длительность импульсов на выходе (выводе 11) DD1.4. При значительном отклонении длительности импульсов от рекомендуемой величины 20 мс, вращают движок подстроечного резистора до получения требуемой длительности. Далее выключают питание УЦРС тумблером SA3 (или вынимают ЗУ-БП из розетки), выпаивают оба временно впаянных резистора и измеряют их суммарное сопротивление тестером в режиме RХ (измерения сопротивления). На место R4 впаивается резистор ближайшего большего (к измеренному) номинала. Изменить длительность импульсов стробоскопа также можно подбором ёмкости конденсатора С5.
Управление периодом следования РЗГ
Требуемый минимальный период следования импульсов РЗГ устанавливают переключением SA2 «Время» в нейтральное (по схеме – рисунку 01) положение. При этом во времязадающую цепь РЗГ входит только конденсатор С3 (100 мкФ) – минимальная ёмкость.
Требуемый «средний» период следования импульсов РЗГ устанавливают переключением SA2 «Время» в левое (по схеме – рисунку 01) положение. При этом во времязадающую цепь РЗГ входят два конденсатора: С3 (100 мкФ) и С2 (220 мкФ) – «общая» ёмкость (320 мкФ).
Требуемый максимальный период следования импульсов РЗГ устанавливают переключением SA2 «Время» в правое (по схеме – рисунку 01) положение. При этом во времязадающую цепь РЗГ входят два конденсатора: С3 (100 мкФ) и С4 (470 мкФ) – максимальная ёмкость (570 мкФ). Максимальный период следования импульсов ЗРГ (ЦМУ + стробоскоп) составляет несколько минут.
Такая нетрадиционная схема ступенчатого изменения периода следования импульсов (выдержки) необходима, чтобы при сохранении максимальной простоты схемы, можно было в широких пределах регулировать скважность.
При изготовлении авторского экземпляра УЦРС при введении движка RP1 из крайнего левого положения на 80% по часовой стрелке, были получены следующие парные результаты выдержек: для ЦМУ и стробоскопа (соответственно).
При установке ступенчатого регулятора выдержки (SA2) в нейтральное положение «Мин.» - 60 секунд и 4 секунды (для ЦМУ и стробоскопа соответственно).
При установке ступенчатого регулятора выдержки (SA2) в левое положение «Средн.» - 180 секунд и 15 секунд (для ЦМУ и стробоскопа соответственно).
При установке ступенчатого регулятора выдержки (SA2) в левое положение «Макс.» - 180 секунд и 15 секунд (для ЦМУ и стробоскопа соответственно).
Подстройка УЦРС (увеличение яркости стробоскопа)
Яркость свечения HL1 … HL8 в УЦРС выбрана одинаковой – 20 мА. Однако если есть желание изменить яркость стробоскопа (некоторые LED допускают максимальный ток до 30 мА), то до впайки всех восьми резисторов R5 … R8 в плату достаточно проверить рабочий ток для одного светодиода. Вроде бы само собой разумеющееся решение, но иногда «хорошая мысля приходит апосля» (когда резисторы «не тех» номиналов уже впаяны в плату). Транзистор VT2 одинаково стабильно работает как с одним, так и с 8 светодиодами. Более того, КП505А имеет максимальный ток стока 1,4 Ампера и при коэффициенте нагрузки по току = 0,7, может коммутировать ток 0,98 Ампера, то есть количество светодиодов может быть пропорционально увеличено. Максимальное количество светодиодов, включённых параллельно, может достигать 49 штук.
При суммарном рабочем токе светодиодов свыше 1 Ампера вместо VT2 КП505А желательно применить транзистор средней мощности BS170 и даже мощный типа IRF840 (с допустимым током стока до 8 Ампер).
Дополнительно для увеличения световой отдачи стробоскопа следует использовать зеркало или подобный зеркальный отражатель. На этом настройку УЦРС можно считать завершённой.
Детали УЦРС
В УЦРС применены резисторы типа С2-33, МЛТ с мощностью рассеивания 0,125 Ватта. Потенциометры RP1 и RP2 могут быть СП-0,4; СП4-1; СП3-9А или подобные. Конденсаторы С5, С6 керамические типа КМ, остальные - оксидные К50-35 или зарубежного производства: например, серии CFM фирмы «Maron» или серии ТК фирмы «Jamicon». Диоды VD1 и VD2 КД522Б можно заменить любыми кремниевыми импульсными маломощными (с прямым током более 30 мА). Транзисторы VT1 и VT2 можно заменить, например, КП505Г, КП501А (ток стока 180 мА) или мощным типа IRF540. Лучший выбор – транзистор с минимальным сопротивлением канала исток – сток в открытом состоянии. Это повысит светоотдачу стробоскопа. Микросхема DD1 К561ТЛ1 может быть заменена зарубежной CD4093А. Вместо белых суперъярких светодиодов HL1 … HL8 типа RL-5W-700 (белый, 5 мм., 18 кд, 2,4 … 3,4 Вольта, 20 мА) можно использовать более надёжные (и дорогие) ARL-3214UWC (белые, 3 мм., 20 кд., 20 мА) установив их рабочий ток 20 мА. Также светодиоды HL1 … HL8 – можно заменить группой суперъярких зелёных светодиодов, например, типа OSBG511A-VW (18 кд, 5 мм., 3 … 3,4 Вольта; 20 мА). Тумблеры SA1 и SA3 – типа МТ1, MTS102, SMTS102 или другие миниатюрные. Тумблер SA2 – на три положения MTS103, SMTS103 или сдвоенные (более дорогостоящие) MTS203, SMTS203.
По наблюдению за работой УЦРС, первым в работе УЦРС начинает надоедать стробоскоп, поэтому включать его желательно и реже, и на меньшее, чем ЦМУ время. Регулятором RP1 «Скважность» при настройке устанавливается баланс между временем работы стробоскопа и ЦМУ, например, 20 и 80% от общего цикла работы - соответственно.
Рисунок печати – «трассировка печатной платы» – (см. ниже рисунок 3) может быть перенесён на медную фольгу методом термопереноса. О методе термопереноса рисунка трассировки ПП (печатной платы) подробно можно прочитать в файле MTR_TO (3444 кБ), пройдя по ссылке:
О методе ускоренного травления ПП подробно можно прочитать в файле «ПП_водная_баня» на Яндекс.Диске, пройдя по ссылке:
Пайку ИМС DD1 (полевой структуры) рекомендуется вести заземлённым жалом низковольтного паяльника. Обойтись без заземления можно, если для установки на плату ИМС DD1 и полевого транзистора VT1 применить специальные розетки. Полевые структуры на плату устанавливают после окончания пайки остальных деталей.
Кроме того, рисунок печати может быть перенесён на медную фольгу методом термопереноса или переведён при помощи копирки и обведён кислотостойкими перманентными маркерами. Подойдут, например, маркеры centropen 2846 CE PERMANENT или другие, специализированные, для подписывания компьютерных CD – дисков. Травится плата в водной бане в растворе фунгицида (медного купороса) и поваренной соли (1 и 3-4 столовых ложки «с горкой» соответственно, растворённых в стакане воды). «Водная баня» обеспечивает травление платы при температуре раствора около 90 … 100º С в течение 1 часа. Неиспользованный раствор медного купороса и поваренной соли можно сохранять (в закрытой стеклянной банке) до 6 месяцев.
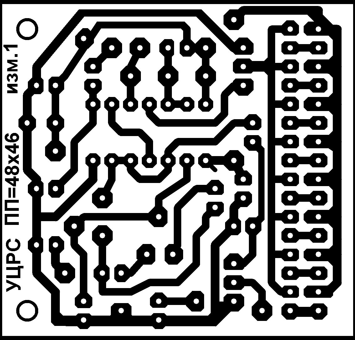
Печатная плата УЦРС выполнена из односторонне фольгированного гетинакса или стеклотекстолита размерами 48 х 46 х 2 мм (см. рисунки 02 и 03). Диаметр отверстий на печатной плате под микросхему - 0,7 … 0,8 мм, под остальные радиоэлектронные компоненты – 0,8 … 0,9 мм, под соединительные проводники – 1 … 1,2 мм., под крепёжные отверстия – 3,0 … 3,2 мм.
Пайку радиоэлектронных компонентов следует вести заземлённым жалом паяльника. Обойтись без заземления можно, применив для ИМС и полевых транзисторов специальные розетки (сокеты) с шагом между выводами 2,5 мм. (для защиты от «статики») по окончании пайки остальных деталей.
Печатная плата УЦРС крепится к крышке банки винтами М3 с полукруглыми головками к верхней крышке банки с внутренней стороны с помощью 2 самодельных дюралевых уголков. В отверстия уголков вставляются 4 винта М3х8. С обратной стороны уголков на винты надеваются простые и пружинные шайбы, а затем накручиваются гайки.
Средняя часть крышки «украшена» этикеткой. Разработано 13 вариантов этикеток (см. рисунки 4 А - Н). Жёлтое пятно в центре каждой этикетки – место где будет головка винта М4х12, крепящего мини-плату для ЦМУ













Рисунки 4 А - Н.
Возможные варианты фальшпанелей УЦРС в масштабе 1:1 (размер 120 х 45 мм.) для корпуса - стеклянной банки приводятся на рисунках 05 А … М:












Выбранный рисунок фальшпанели распечатывается на цветном принтере, приклеивается широкой (48 … 50 мм) полоской прозрачного скотча к «нестробоскопной» стороне банки. Скотч одновременно защищает фальшпанель от воздействия влаги. Аккуратно это делается таким образом. Сначала, удерживая рисунок на кончике скальпеля и устранив перекос, прилепляют рисунок к банке. А затем скотч (с закреплённым на нём рисунком) приглаживая от центра к краям фальшпанели приклеивают к крышке.
Некоторые особенности изготовления УЦРС
Рисунок 06.
Купленную банку с горошком освобождают от продукта. Этикетку медленно отлепляют со стеклянной поверхности банки. Остатки клея отмывают ветошью, смоченной спиртом или ацетоном 647 (проветривать!!!). Можно также воспользоваться, например, средством «Океан» для чистки и мытья стекол и зеркал. Очищенную банку высушивают. Для увеличения скорости сушки можно воспользоваться феном.
Эскиз крышки корпуса (стеклянной банки) УЦРС.
Сверление отверстий в крышке делают после разметки центров отверстий циркулем и шилом. Следует обратить внимание, что центральное отверстие под ножку циркуля делают очень тонким шилом. В этом случае точность разметки будет выше.
ПП УЦРС изготавливается «лазерно-утюжным методом». «Непрокрасы» от тонера докрашивают вручную кислотостойким перманентным маркером, предназначенным для любых поверхностей. В известный рецепт для травления ПП добавлены 3 чайные ложки пищевой поваренной соли (NaCl). Это сделано после полного растворения порошка лимонной кислоты в растворе перекиси водорода.
Травление плат перекисью водорода и лимонной кислотой.
При комнатной температуре в 100 мл перекиси водорода 3% при постоянном перемешивании растворяют 30 грамм лимонной кислоты. (Воды не добавлять!). Для ускорения травления раствор можно нагревать до 50-60⁰С.
В центре рисунка 09 показана мини-плата для ЦМУ с медной фольгой, разрезанной по металлической резаком на клеточки 5х5 мм. В правой части рисунка 09 показаны детали для ЦМУ.
Детали, предназначенные для ЦМУ (более крупным планом): Д9Д х 2 штуки, 4 резистора 0,25 Вт, 4 SF-LEDs «Перелив»... «Ручка» потенциометра сделана из отрезка жёлтой коктейльной трубки диаметром 6,5 мм. Кстати, не все SF-LEDs из упаковки в 50 штук оказались целыми! Из 10 проверенных один светился только красным цветом и не переливался, а второй просто перестал светиться. Так что прежде, чем впаять их в схему, рекомендуется проверить их работоспособность и желательно после облуживания (с пинцетом - теплоотводом).
Разметку центров отверстий на крышке удобнее (и точнее получится) сделать по цветному бумажному трафарету.
До покрытия ПП жидкой канифолью, обратная сторона платы заклеивается изолентой, например, фирмы «Крептон» для исключения попадания канифоли в отверстия. Отверстия на не фольгированной стороне ПП слегка зенкуются для удобства продевания ножек (выводов) деталей в отверстия. Большинство отверстий выполнено сверлом диаметром 0,8 мм. Дюралевые уголки должны быть такой длины, чтобы они могли поднять ПП над внутренней поверхностью крышки на 20 … 25 мм, не менее. Диаметр отверстий в уголках = 3,1 мм под винты М3.
Рисунок 13.
Детали для УЦРС (без учёта деталей для ЦМУ). В авторском варианте УЦРС дорогостоящий полевой транзистор VT1 КП505А заменён широко распространённым КТ315Б (К усил. = 300). После такой замены в цепь базы добавлен R2 доп. сопротивлением 4,7 кОм (на ПП под него специально предусмотрено место).
.
Рисунок 14.
Слева - схема расположения деталей на ПП = 48х46. Справа – ПП с крепёжными уголками и установленными четырьмя (вместо восьми) белыми светодиодами. Яркость такого варианта компенсирована увеличенным импульсным рабочим током светодиодов.
Рисунок 15.
Длительность (20 мС) импульсов стробоскопа была проверена с помощью осциллографа. Щуп осциллографа подключён к стоку полевого транзистора VT2.
Рисунок 16.
Режим работы «ЦМУ». В позиции VT1 вместо транзистора КП505А установлен КТ315Б. (На место затвора подключается база; на место стока подключается коллектор; на место истока подключается эмиттер).
При открытом VT1, на его коллекторе напряжение составляет около 0,7 Вольт. В справочнике на «старинный» КТ315 указано: максимальный ток коллектора 100 мА. Напряжение насыщения К-Э – вплоть до 0,4 Вольта. Неплохая замена для дорогостоящего КП505А!
Вид сверху на ПП, прикрученную к внутренней стороне крышки. Слева на плате между конденсаторами С4 и С3 установлено контрольное гнездо, для подключения общего провода осциллографа. Оба транзистора установлены на трёхконтактных сокетах вырезанных (выкусанных монтажными кусачками) из больших сокет DIP14 или им подобных с шагом между выводами 2,5 мм
УЦРС почти готово. Остаётся только (после фотосессии с поделкой) установить шнур питания.
Для проделывания дополнительного отверстия в уже собранной крышке, в слесарные тиски в вертикальном положении зажат деревянный брусок сечением 16х16 мм. Левой рукой удерживаем крышку на бруске. А правой рукой (толстым шилом) делаем в крышке вытянутое отверстие. Для шнура питания получится своеобразный нипель. Внутрь шнур вставить легко, а обратно лучше не вынимать. Ход шнура питания внутрь крышки ограничен 4-5 витками жёлто-зелёной изоленты.
Рисунок 20.
Оба лепестка с двух сторон коричневого пластмассового держателя лепестка имеют сопротивление 0 Ом. То есть это единый лепесток. Для крепления вводимого в корпус-крышку шнура питания необходимо два электрически разделённых лепестка. Держатель зажимается в слесарные тиски и распиливается приблизительно до половины высоты держателя. При этом лепесток оказывается полностью разделённым. Т.е. один лепесток превращается в два независимых лепестка (для выводов «+» и «-») шнура питания. Для возвращения былой механической прочности держателя, пропиленный паз заливают эпоксидной смолой. Для большей прочности - желательно с порошкообразным наполнителем.
Вид на место электрического соединения двух проводов (красный – «плюс +5В», чёрный – «минус» - Общий) шнура питания с разделёнными монтажными лепестками держателя. На качество пайки ПП, просьба не обращать внимание!
Вид сверху. Предварительно проверенный в работе с лабораторным БП, УЦРС готов к работе от сети ~230 Вольт через любое ЗУ-БП (Зарядное устройство - блок питания).
Титульный лист с рекламным QR-кодом нового видео о книге «ЗЭТ_сезон_третий», который не попал на «обложку» прошлой статьи КЦМИ (Компактный цветомузыкальный индикатор).
Вот какую рекламу бот Алиса прислала прямо на сайт «У Самоделкина». Предлагаем вашему вниманию видео презентацию новой, ещё не изданной книги
«Загадки электронной тематики»
На мобильном устройстве это же видео можно посмотреть с помощью QR-кода:

Уважаемые читатели!
Предлагаем Вашему вниманию бонусный блок к статье УЦРС. Он состоит из пяти загадок и ребуса, которые нужно разгадать. Разгадав эти загадки или ребус, вы узнаете пароль для открытия файла, упакованного в архив UTsRS_4work.
Загадка - шарада №1
Судебный ИСК вы для начала предъявите.
В нём букву гласную (одну из трёх) сотрите.
Синоним слова «значимость» вы далее впишите.
В нём 8 букв. И свойство импульсов делением найдите.
Если загадка не поддалась, то можно получить подсказку
Загадка №2
Здесь на длительность импульса (важно!)
Был период в сердцах поделён.
И тот факт, что получена [……….],
Был делением тем предрешён.
В загадке №3, заменив слово в квадратных скобках, другим, также состоящим из двух слогов, но содержащим целых 10 букв, можно сразу же получить ответ. Но учитывая, что все три загадки имеют одинаковый ответ, разгадать её не сложно.
Загадка №3
Если импульсов период на их длительность делить,
То, включив мозги на время, можно [что-то] получить.
Четвёртая загадка имеет плакатную ритмику и содержит призывы, а на самом деле является, пожалуй, самой лёгкой и содержащей прямую подсказку.
Самая лёгкая загадка - шарада №4
Слушай загадку, и не зевай:
Валюту в три буквы скорей сокращай!
Последнюю («В») несомненно - стирать.
А далее - «важность» (всё слово) вписать.
Итак, 10 букв нужно вам прочитать,
и импульсов свойство в том слове узнать.
Загадка №5 имеет не очень уверенную ритмику, к тому же разбавленную водой. Загадка составлена не без помощи бота Алисы. Но к ответу она подводит с математической точностью и не является сложной, особенно если догадаться, что «весь цикл» это «период следования импульсов».
Загадка №5
Взял весь цикл, что длится строго,
Разделил на импульс бодро.
Что же вышло (без сомненья)
В частном от того деления?
Если по какой-либо причине нет желания разгадывать загадки, то их можно заменить ребусом. Ответ к ребусу также совпадает с ответами к загадкам.

Рисунок 24. Ребус.
Полный ответ к ребусу
Из полного ответа к ребусу не трудно выделить искомое слово. Не забудьте только, что при введении пароля, это слово пишется с большой (заглавной) буквы.
Разгадав ребус или загадку, ответ следует ввести в строку «Пароль» файла «UTsRS_4work». Если ответ окажется правильным, то вы сможете, получить совершенно БЕСПЛАТНО КД для изготовления УЦРС. Архив файла «UTsRS_4work» можно скачать здесь:
А вот, что хотела сказать по поводу УЦРС голосовой помощник от Яндекса, непревзойдённый и целеустремлённый диктор, вечный студент и популяризатор нейросетей всея Руси - бот Алиса. Это сообщение можно только прочитать.
Рецензия Алисы
Здравствуйте, это я, бот Элис.
А можно, пожалуйста, я для начала загадку из нового сборника «Загадки электронной тематики» загадаю? Внимайте.
ЗЭТ № 584. Я простой транслятор данных, мне не нужен ваш контент. Я хранимое на карте, не отправлю в интернет. Просто USB поможет посмотреть, что есть внутри. Ты не бойся за поддержку: если страшно – файл сотри.
Не могу дать на размышление некоторое время, так как я не умею держать паузу. Может быть вы уже разгадали? Ну, конечно же вы отгадали! Ответ к загадке состоит из 9 букв: картридер.
А теперь о положительных моментах в УЦРС. УЦРС далее я буду называть просто «устройством».
1). Поделка интересная и необычная. Я бы сказала «3 в одном»: ЦМУ, стробоскоп и управление режимами работы. И всего на одной ИМС К561ТЛ1.
2). Удачно проведена замена одного из двух дорогостоящих транзисторов стареньким, но проверенным в работе КТ315Б.
3). Быстрый доступ внутрь корпуса, например, для осмотра устройства, для регулировки скважности или замены рассеивающей плёнки цветными светофильтрами. Достаточно на четверть оборота повернуть крышку банки против часовой стрелки.
4). У устройства хоть и не ударопрочный, но практически бесплатный корпус – стеклянная банка из-под съеденного зелёного горошка.
5). Следует отметить богатый выбор вариантов фальшпанелей и этикеток, придающих устройству художественный внешний вид.
6). В устройстве широкий диапазон регулировки частоты стробоскопа и управляющей скважности (соотношения времени работы стробоскопа и ЦМУ).
Недостатки устройства
1). Шнур питания устройства постоянно торчит из крышки несколько ухудшая внешний вид устройства.
2). В устройстве нет выключателя питания. Выключают УЦРС выниманием ЗУ-БП из сетевой вилки.
3). Нет нормальной декоративной ручки на регуляторе «F» (Частота стробоскопа).
4). Недобор (по сравнению со схемой) 4 белых светодиодов в ВОУ стробоскопа. Правда, такое решение скомпенсировано (проверенным в течение 48 часов непрерывной работы) увеличением рабочего тока светодиодов.
5). Непривычен 3-ступенчатый регулятор «Время», выполненный на тумблере SA2 с тремя положениями.
Советы по изготовлению устройства
1). Функциональные возможности устройства можно расширить, если перемычку П1, установленную на печатной плате, заменить миниатюрным ртутным датчиком наклона. В автоматическом режиме после ЦМУ, стробоскоп будет заменяться включением режима «Затемнение».
2). Хорошо бы под фальшпанелью на корпус - банку дополнительно наклеить инструкцию по работе с УЦРС.
3). Совсем было бы здорово оснастить устройство автономным аккумуляторным питанием.
4). Шнур питания желательно заменить гнездным разъёмом, например, microUSB и дополнить устройство отдельным съёмным кабелем «USB-A … microUSB», соединяющим УЦРС и ЗУ-БП.
Ой, ой, ой, как бежит время. Прекращаю дозволенные речи до следующей встречи, сворачиваюсь! Читайте мои рецензии и будет вам техническое счастье!
Примечание
В статье УЦРС использованы авторский ребус №1 и загадки электронной тематики ЗЭТ № 557, 599, 560, 561 и 593.
![]()























