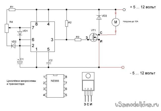
Для начала рассмотрим схему, которую нам предстоит собрать. Это схема шим регулятора на очень распространённой микросхеме NE555.
Схема регулятора
Ничего сложного и детали самые распространённые и дешёвые, особенно если их купить в Китае. Приготовим компоненты.
Нам понадобится:
R1 и R2 резисторы по 1 Ком, R3 - 100 Ом,
R4 потенциометр 4.7 Ком,
C1 конденсатор 1 Мkf 25 вольт, C2 - 10n,
VD1, VD2, VD3 - диоды например 1N4148 или любые подобные,
VT1 - транзистор IRF630 или подобный,
микросхема NE555 или аналог,
трансформатор 220 вольт на 12 вольт.
Мощность трансформатора подберите исходя из вашего желания, какую нагрузку вы будете ему давать. Транзистор IRF630 позволяет регулировать мощность до 10 ампер, если нужно больше, то подберите другой из этой серии. В зависимости от планируемой нагрузки, нужно использовать и провода, которые на схеме отмечены красным цветом.
Блок питания, который мы будем переделывать.
Я буду подключать к блоку питания один или два вентилятора и мощности в 1000 mA мне хватит.
Разбираем блок.
Как видите на фотографии, состоит он из трансформатора 220 вольт на 12 вольт, выпрямительного моста на четырёх диодах и сглаживающего конденсатора. Отпаиваем выпрямительный блок – он нам не понадобится. Поставим свой выпрямительный блок, вместе с регулятором, на одной плате.
Собирать устройство будем на монтажной плате (так удобнее и не нужно заморачиваться с изготовлением печатной платы, к тому же, её очень просто подогнать под нужные размеры, достаточно просто процарапать канцелярским ножом и отломить). Подгонкой платы для вставки её в корпус блока питания и нужно заняться в первую очередь.
Устанавливаем детали на плату, в соответствии со схемой, начиная с самых больших элементов. Это конденсатор и потенциометр. Размещаем их в корпусе и пробуем закрывать верхнюю крышку, если ни чего не мешает, то так они и будут стоять в готовом изделии. Припаиваем с помощью любого флюса и олова.
Далее устанавливаем следующие детали и припаиваем их. И так по очереди, сверяясь со схемой.
Лучше припаивать каждую деталь по очереди, сразу после установки на место и сверки со схемой.
В процессе сборки постоянно сверяйтесь со схемой и всё будет хорошо работать. Схема не нуждается в настройке и при исправных деталях и правильном монтаже без ошибок, начинает работать сразу после включения питания.
Кулер, подключенный к такому блоку питания, меняет обороты от ноля до максимума очень плавно с отличной линейностью.
Удачи вам в ваших делах.
Становитесь автором сайта, публикуйте собственные статьи, описания самоделок с оплатой за текст. Подробнее здесь.















