Как нам говорит Вики: «Функциональный генератор это источник напряжения, который выдает аналоговые сигналы в синусоидальной, прямоугольной и треугольной форме». Поскольку, сейчас я увлечен усилителями звука, мне этот генератор, пришелся как нельзя кстати.
Я предлагаю вам вместе со мной собрать этот весьма интересный набор, а может быть и чуть больше = )
Вот так, производитель видит этот конструктор после сборки нами:

Краткие технические характеристики этого конструктора:
- напряжение питания, от +10V до +16V max;
- выходная частота, плавная от 1Гц до 1мГц
- выходное сопротивление, 600 Ом;
- максимальная амплитуда выходного сигнала: 3.62V синус, 5.63V меандр;
- ток потребления, 20мА max.
К вашему набору, будет приложен листок со схемой и краткой инструкцией по сборке. Но даже если и нет, - не беда, я продублирую ее здесь.
Вот так, получилось разложить содержимое почтового пакета у меня.
Итак, нам…
Понадобятся:
- содержимое набора;
- паяльные принадлежности, у меня это чистая канифоль, припой, паяльник;
- бокорезы, если их нет, радиолюбители приспосабливают для целеоткусывающих действий большие кусачки для ногтей, весьма удобно;
- надфиль, им придется зачищать ножки панелек и переменных резисторов;
- школьный ластик - начистите перед пайкой все контакты монтажной платы до явного блеска;
- если вам сложно читать цветовую кодировку на постоянных резисторах, то необходим мультиметр;
Принципиальная схема весьма простая и предназначена, скорее для справки.
Посмотрите на таблицу элементов, схожим цветом, я выделил однотипные элементы кроме интегральной микросхемы и установочных элементов.
Итак, начинаем с резисторов R3, R4, R5 они одинаковых номиналов 5000 Ом.
Когда-то, выводы проволочных элементов было принято формовать. В принципе, можно формовать их и сейчас, особенно в том случае, если сборочная плата будет простой, без металлизации отверстий под компоненты.
Тогда, при нажатии на припаянный элемент, он не вызовет отрыва печатной дорожки с оборотной стороны платы. В печатной плате этого генератора, отверстия под распайку элементов сделали с внутренней металлизацией, потому, формовать выводы нет необходимости, я скорее, делал это развлечения для. =)
Постоянные резисторы.
Установите резисторы на предназначенные им места, и припаяйте их с лицевой стороны, при этом, припой затечет и внутрь отверстия на монтажной плате. После этого, переверните плату на обратною сторону, откусите лишние выводы, и поправьте пайку, если вам показалось, что припоя не достаточно.
Таким же образом, припаяйте R1 и R4.
Неполярные конденсаторы.
Хотя, я отформовал выводы, но я вам этого не советую, в генераторах сигнала – длина выводов бывает критична.
Это частотозадающие конденсаторы, потому, лучше вставить их до упора, и быстро припаять с обратной стороны монтажной платы, следя за тем, что бы припой проник и на лицевую сторону.
На самих конденсаторах нанесена маркировка, присмотритесь.
Вначале, припаяйте C6 и C7. Затем, C5 и C8 а после, и C2. Именно так будет удобнее всего.
Гребенка для выбора рабочего диапазона частоты.
Место для нее находится правее неполярных конденсаторов. Зачистите надфилем штырьки с той стороны гребенки, где они короткие. Не поленитесь, иначе, пайка гребенки превратится в ад.
Так же, пройдитесь ластиком по монтажным отверстиям для пайки гребенки с обратной стороны монтажной платы.
Вставьте гребенку до упора, наживите крайние выводы гребенки по диагонали, проверьте плотность посадки гребенки, и последовательно, припаяйте контактные штырьки.
Панелька для вставки микросхемы.
Действия те же. На самой панельке, есть выемка на одном из торцов, это ключ, сориентируйте его согласно печатному рисунку на монтажной плате. Паяйте.
Электролитические, полярные конденсаторы.
Этот тип элементов имеет полярность, при этом, минус на плате заштрихован, так же как и минус на бочкЕ конденсатора выделен полосой – с этой визуально подсказкой ошибиться будет сложно. Припаяйте конденсатор C1 – емкостью 100мкф, а затем два одинаковых C3 и C4 – эта парочка будет размерами поменьше.
Блок пружинных клемм.
К ним будут подключаться проводники с сигналами из генератора, следовательно, сориентируйте их контактными отверстиями наружу. Зачистите контакты блочка, вставьте его до упора, и припаяйте его с обратной стороны монтажной платы.
Гнездо внешнего питания.
Переверните плату лицевой стороной вверх, и левее кондесатора C1, таким же способом, припаяйте гнездо
Переменные резисторы.
Найдите тот, что равен значению 50кОм
Слегка зачистите его контакты, а так же и два корпусных лепестка, вставьте его на место обозначенное на плате R7 и загнув лепестки навстречу друг другу, припаяйте вначале их, а за тем и три проволочных вывода переменного резистора.
Найдите переменный резистор номиналом 100кОм, и таким же образом, припаяйте его на место R8.
Оставшийся резистор, предназначен для посадки на место R2.
Очистка.
Так как монтажная плата оказалась местами в канифоли, я почистил ее кистью смоченной в уайт-спирите и пригляделся, «нет ли где ненужных спаек?»
Всё, плата готова, микросхема вставлена СТРОГО в соответствии с ключом на панельке.
На листочке, который пришел вместе с этим набором, я помечал карандашом те элементы, которые последовательно оказывались на своих местах – как видите, все позиции отмечены =)
А теперь, обратимся к справочному листку этой микросхемы.
Из него мы видим, что рабочее напряжение микросхемы, внимание, от +10V до +26V. Продавцы, все поголовно упоминают диапазон от +9V до +12V. Они заблуждаются, так как, скорее всего понимают только то, что им сказал кто-то другой.
Наши электролитические конденсаторы, имеют рабочее напряжение +16V, значит, мы свободно можем использовать стандартные +12V для питания генератора.
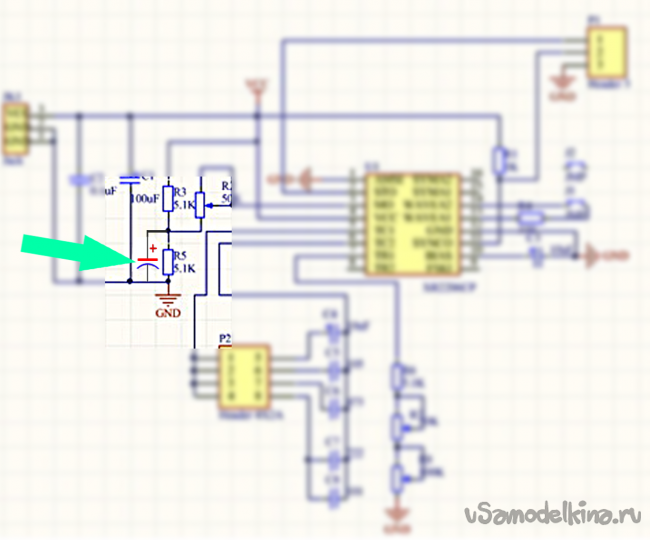
Другое, обратите внимание на картинку (Figure 11), расположенную на странице 8 руководства.
Производитель рекомендует зашунтировать правый по схеме резистор делителя напряжения электролитическим конденсатором. У нас этого нет. Вернее, не было.
Я зашунтировал резистор R5 электролитом.
Также, в сети я нашел упоминание, что будет лучше, если этот номинал не будет ниже 100мкф и установил емкостью 470мкф. Позже, на правую по картинке ножку, я одел трубочку.
Задел на будущее.
Обратимся еще раз к справочному руководству. На этот раз к информации на странице 9 и картинке вверху этой страницы - Figure 12. На этой иллюстрации показано, что микросхема имеет возможность минимизировать искажения что возникают при генерации синуса.
В нашем генераторе, выводы микросхемы 15 и 16 висят в воздухе, т.е. не используются. Подключив к ним подстроечный резистор номиналом 25 кОм, а средним лепестком на минус, у нас появится возможность нивелировать искажения при генерации синусоидального сигнала. Это, конечно имеет смысл, так как, для меня это прежде всего генератор звука.
Готовое устройство, следует поместить в акриловый корпус. Но, гаек всего четырые, хотя винтов и восемь
Гаек к длинным винтам не было – но проблема их найти невелика – полно их. Однако, ничего не вышло, - винты оказались короткими, и хорошо что у меня под рукой пачка нейлоновых стяжек, - так, мне как самоделкину тоже понравилось – никакой истерики. =)
Генератор работает, и может быть позже, я введу компенсацию искажений добавив подстроечный резистор на выводы 15 и 16 микросхемы.
В общем, эти невеликие деньги мной потрачены не зря, и теперь, вместо программного генератора что в планшете, у меня появилась возможность использовать в общем неплохой генератор выполненный как самостоятельное устройство =)
Спасибо.
   Становитесь автором сайта, публикуйте собственные статьи, описания самоделок с оплатой за текст. Подробнее здесь.
        
        




























 
                     
                    