Вскоре после «презентации» птицам кормушки воробьи, узнав о существовании кормушки, стали, присутствуя большими группами, вытеснять других птиц. Чтобы что-то доставалось и другим птицам (синицам), корм для синичек (семечки подсолнуха) стал выкладываться отдельно – на наружный подоконник (металлический козырёк) окна. Воробьи, как более боязливые птицы, поначалу боялись склёвывать корм, расположенный в непосредственной близости от окна и синицы были довольны. Однако, постепенно привыкнув к тому, что и близко к окну им ничего не угрожает, воробьи, быстро склевав предназначавшийся им корм (хлебные крошки), стали большими группами налетать и на семечки, предназначенные синицам. Синицы ничего такому напору противопоставить не могли. Правда они всегда к вынесенному корму подлетали первыми и гарантированно хватали по одному семечку, но в конечном итоге (довольствовались «перекусом» натощак) оставались почти голодными. Пока синицы раздалбливали семечки, воробьи, проглатывая семечки целиком (явно ощущая дискомфорт от крупной добычи в клюве) уничтожали чужой корм. Известно, что синицы неплохо поют, более доверчивы, могут (в отличие от воробьёв) жить в неволе, зачастую становясь ручными, и часто пренебрегают потенциальной опасностью, чтобы не остаться голодными. Используя последнее наблюдение и убедившись, что синицы быстрее, чем воробьи привыкают к различным настораживающим вещам и пугающим факторам, была разработана приоритетная кормушка синицам -2 (далее просто ПКС).
ПКС является устройством с автономным питанием, имеющим ВИП (выносной излучающий пульт) с осветительным зелёным светодиодом и активным зуммером.
Демонстрацию работы ПКС2 можно посмотреть на видео
Используют ПКС следующим образом. Включают питание тумблером «Вкл.», насыпают в кормушки корм и нажимают кнопку «Кормление». Через 15 секунд после нажатия кнопки «Кормление», ВИП с осветительным зелёным светодиодом и зуммером, установленный на наружный железный козырёк окна (там, где насыпан корм для синиц), издаёт громкий звук «ПИ», отпугивающий воробьёв – любителей поесть за чужим столом. Синицы же успевают схватить семечко и отлететь подальше, чтобы в удобном месте раздолбить его и вернуться за новым. Через следующие 15 секунд звучит уже не один, а два звука «ПИ». Через очередные 15 секунд звучат три звука «ПИ». Далее (также через 15-секундные паузы) проходят пачки отпугивающих сигналов, содержащих 4, 5, 6, 7, 8, 9 звуков «ПИ». Постоянно увеличивающееся на единицу количество отпугивающих звуков важно для уменьшения привыкания воробьёв к отпугивающему фактору (к тональным сигналам зуммера). Все пачки звуков «ПИ» сопровождаются непрерываемым включением осветительного светодиода. После прохождения девяти пачек из звуков «ПИ» наступает 30-секундная пауза, а затем процесс отпугивания воробьёв повторяется сначала. Через 5 минут после нажатия кнопки «Кормление», реле времени – ОВ (одновибратор) автоматически переводит ПКС в дежурный (энергосберегающий) режим с током потребления 32 мкА. Для повторного запуска ПКС, если это необходимо, снова нажимают на кнопку «Кормление». Причём степень отпугивания воробьёв (количество звуков «ПИ») повышается на единицу по сравнению со степенью, которая была установлена счётчиком при завершении работы реле времени.
Синицы быстрее воробьёв привыкают к отпугивающим звукам ПКС, изучают их и умело «втискиваются» в 15-секундные паузы между сериями отпугивающих сигналов, а некоторые из них «принципиально» дожидаются звуков «ПИ» и, не улетая подальше, начинают раздалбливать семечки на месте, благо, что наружном подоконнике установлена деревянная жёрдочка диаметром 8 мм. Диаметр жёрдочки не случайно выбран таким, для удобного и прочного захвата лапками синиц при долблении семечек.
Основной недостаток ПКС - невысокая временная стабильность задающего генератора, определяемая RC-цепью – оправдывается простотой схемы. К тому же большей точности отсчёта в ПКС и не требуется. Для того, чтобы длительность первого тактового импульса была равна второму и последующим импульсам, кнопку «Кормление» рекомендуется нажимать спустя 60 секунд (не менее) после включения питания ПКС тумблером «Вкл.», что само собой обеспечивается алгоритмом включения ПКС, предложенным выше.
Отличительная особенность ПКС заключается в использовании активного (имеющего встроенный тональный генератор) зуммера. Применённый зуммер в составе ВИП работоспособен даже при температуре минус 35 °С. Вторая отличительная особенность ПКС в том, что первый звук «ПИ» в пачке отпугивающих сигналов в 2 раза длиннее. Такая особенность ПКС объясняется принципом работы логического элемента «2И-НЕ» с триггером Шмита на входе (ИМС К561ТЛ1) в режиме генератора прямоугольных импульсов. Удлинённый первый импульс придаёт большую убедительность отпугивающему устройству. Чем разнообразнее звуки, тем лучше.
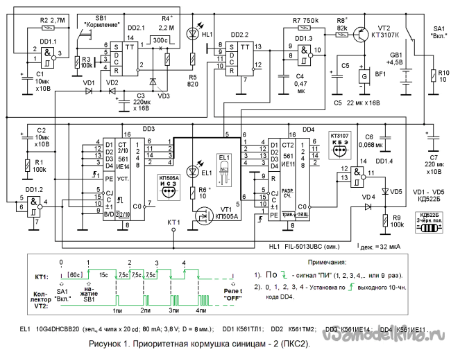
ПКС (см. рисунок 1) состоит из:
- цепи C2, R1 установки триггеров DD2 в исходное нулевое состояние, а счётчика DD3 - в состояние 00002 (десятичный эквивалент 0) при включении питания;
- задающего генератора DD1.1, C1, R2;
- реле времени (одновибратора), собранного на элементах C3, DD2.2, R3, R4, VD3, SB1;
- расширителя входа «Reset» (вывод 4) DD2.1 на диодах VD1 и VD2, выполняющих логическую функцию «2ИЛИ»;
- индикаторной цепи HL1, R5 состояния (включено - выключено) 5-минутного реле времени;
- D-триггера DD2.2, управляющего работой генератора импульсов частотой 2 Гц, собранного на элементах DD1.3, C4, R7;
- управляемого генератора прямоугольных импульсов частотой 2 Гц на элементах DD1.3, C4, R7;
- двоично-десятичного 4-х разрядного счётчика DD3, имеющего безостановочный цикл счёта 15-секундных импульсов от 0 до 9;
- двоичного счётчика DD4, имеющего реверсивные циклы счёта импульсов частотой 2 Гц от предварительно устанавливаемого десятичного эквивалента (1, 2, 3, ... 9) до десятичного эквивалента 0;
- токового ключа на полевом транзисторе VT1 и его стоковой нагрузки – EL1, R6;
- токового ключа на биполярном транзисторе VT2 с его базовым резистором R8 и коллекторной нагрузкой - активного зуммера BF1 и фильтрующего конденсатора C5;
- инверторов DD1.2 и DD1.4, выполненных из элементов «2И-НЕ» соединением входов;
- логического элемента «2ИЛИ», собранного на элементах VD4, VD5, R9;
- конденсаторов фильтра С6, С7 и резистора R10 для разряда конденсаторов при выключении питания;
- батареи GB1 из трёх гальванических элементов или 3-4 аккумуляторов типоразмера АА-size и выключателя питания - тумблера SA1 "Вкл.".
Работает ПКС следующим образом.
При включении питания тумблером SA1 «Вкл.» напряжение питания с батареи GB1 поступает на цепь C2, R1 стартовой установки ПКС. Пока конденсатор С2 заряжается через резистор R1, на нижней (по схеме) обкладке С2 присутствует высокий уровень напряжения (формируется стартовый импульс), который через диод VD1 поступает на вход Reset (вывод 4) триггера DD2.1 и устанавливает DD2.1 в исходное (нулевое состояние): на прямом выходе (выводе 1) DD2.1 появляется лог.0, а на инвертирующем выходе (выводе 2) DD2.1 появляется лог.1 и падение напряжения на индикаторной цепи HL1, R5 равно нулю. Синий светодиод HL1 не светится, указывая на выключенное состояние реле времени.
При разомкнутой кнопке SB1 низкий потенциал напряжения через резистор R3 поступает на вход Set (вывод 6) DD2.1 и удерживает этот приоритетный вход в пассивном состоянии. На выходе (выводе 1) DD2.1 установлен стартовый лог.0. Кратковременное нажатие на кнопку SB1 «Кормление» включает реле времени: На вход Set (вывод 6) DD2.1 кратковременно поступает лог.1 и на прямом выходе (выводе 1) DD2.1 также появляется лог.1, которая разрешает работу задающего генератора DD1.1, C1, R2. Задающий генератор вырабатывает прямоугольные импульсы со скважностью 2 и периодом следования 15 секунд, который зависит от времязадающей RC- цепи (C1, R2). Эти импульсы обеспечивают прямые счётные циклы DD3 с 0 до 9, которых за 5 минут работы реле получается два.
Описанный и последующий принцип работы ПКС смотрите по эпюре напряжения (изображённой в рамке на рисунке 1), снятой с контрольной точки КТ1 и с коллектора VT2.
Взведённый триггер DD2.1 производит медленный заряд конденсатора С3 через резистор R4. После заряда С3 до половины напряжения GB1 (плюс 0,5 … 0,7 Вольт – прямое падение напряжения на кремниевом диоде VD2), на входе Reset (вывод 4) триггера DD2.1 появляется положительный потенциал, эквивалентный логической единице и DD2.1 обнуляется. Конденсатор С3 быстро разряжается через диод VD3, подготавливая реле к следующему циклу работы. Это происходит по истечении 5 минут работы реле. Светодиод HL1 гаснет, указывая на выключение реле времени. Лог.0 с прямого выхода (вывод 1) DD2.1 поступает на управляющий вход (вывод 2 DD1.1) запрета генерации и работа счётчиков DD3 и, как следствие, DD4 останавливается. Длительность работы реле времени зависит от времязадающей RC- цепи (C3, R4) и приближённо рассчитывается по формуле:
τ ≈ 0,7RC, где С – ёмкость времязадающего конденсатора в микрофарадах, а R – сопротивление резистора в мегомах.
Вышеупомянутый установочный импульс также поступает на вход PE («Установка») – вывод 1 DD3. Двоичное число 00002 (десятичный эквивалент 0) жёстко установленное на входах предварительной установки D1, D2, D3, D4 (выводах 4, 12. 13, 3 соответственно), при первом положительном перепаде (установочном импульсе) на входе РЕ (вывод 1) DD3, появляется на выходах 1, 2, 4, 8 (выводы 6, 11, 14, 2) DD3.
Этот же установочный импульс через диод VD4 поступает на вход Reset (вывод 10) триггера DD2.2 и устанавливает DD2.2 в исходное (нулевое состояние): на прямом выходе (выводе 13) появляется лог.0. Управляемый генератор прямоугольных импульсов, собранный на элементах DD1.3, C4, R7 заторможен по управляющему входу (выводу 9) элемента DD1.3 логическим нулём и на его выходе (выводе 10 DD1.3) присутствует лог.1. Эта единица, поступающая через резистор R5 на базу VT2, является закрывающей для p-n-p транзистора и VT2 закрыт. Активный зуммер BF1 обесточен большим сопротивлением перехода эмиттер – коллектор VT2 и, как следствие, молчит.
Нажатие SB1 приводит к началу работы генератора DD1.3, C4, R7. Первый отрицательный перепад напряжения с выхода (вывода 3) DD1.3 приводит к появлению положительного перепада на выходе (выводе 4) DD1.2 и увеличению (по входу С – выводу 15) содержимого счётчика DD3 на единицу (с 00002 до 00012). Пока на входе РЕ (вывод 1) счётчика DD4 присутствует лог.1, разрешается трансляция двоичного кода, со входов D1, D2, D3, D4 (выводы 4, 12, 13, 3) предварительной установки на выходы 1, 2, 4, 8 (выводы 6, 11, 14, 2) DD4. И код 00012 появляется почти мгновенно на выходах 1, 2, 4, 8 DD4 после нажатия SB1.
Первый положительный перепад напряжения на выходе (выводе 3) DD1.1, появляющийся через 15 секунд после нажатия кнопки SB1 взводит триггер DD2.2 по входу С (вывод 11), и на выходе (выводе 13) DD2.2 появляется лог.1, которая разрешает работу генератора DD1.3 C4 R7.
Прямоугольный импульс (а в 1-й раз это будет всего 1 импульс) с периодом следования 0,5 секунды с выхода (вывода 10) DD1.3 поступает через резистор R8 на базу транзистора VT2 и на 0,25 секунды включает зуммер BF1. Этот же одиночный импульс с выхода (вывода 10) DD1.3 поступает на счётный вход С (вывод 15) DD4, что обеспечивает реверсивный счётный цикл DD4 с 1 до 0 (с выходного двоичного кода 00012 до 00002), сопровождающийся одним сигналом «ПИ». При переполнении DD4 на выходе СО (вывод 7) DD4 появляется лог.0, который через инвертор DD1.4, диод VD2 поступает на вход Reset (вывод 10) триггера DD2.2 и сбрасывает DD2.2 в нулевое состояние: на прямом выходе (выводе 13) устанавливается лог.0. Управляемый генератор прямоугольных импульсов, собранный на элементах DD1.3 C4 R7, затормаживается по управляющему входу (выводу 9) элемента DD1.3 логическим нулём и на его выходе (выводе 10 DD1.3) устанавливается лог.1, закрывающая транзистор VT2. Активный зуммер BF1 прекращает выработку сигнала «ПИ».
Второй счётный импульс с выхода задающего генератора DD1.1 C1 R2, пройдя через инвертор DD1.2, увеличивает содержимое DD4 единицу (с 00012 до 00102) и производит запись нового кода (00102) в обнулившийся (из-за переполнения при реверсивном счёте от 1 до 0) счётчик DD4. Взведённый по входу С (выводу 11) триггер DD2.2 во второй раз разрешает работу генератора DD1.3 C4 R7. Прямоугольные импульсы (а во 2-й раз их будет 2) с частотой 2 Гц с выхода (вывода 10) DD1.3 поступают через резистор R8 на базу транзистора VT2 и периодически включают зуммер BF1. Эти же импульсы с частотой 2 Гц с выхода (вывода 10) DD1.3 поступают на счётный вход С (вывод 15) DD4, что обеспечивает обратный счётный цикл DD4 с 2 до 0 (с выходного двоичного кода 00102 до 00002) с частотой тактовой генерации 2 Гц, сопровождающийся двумя сигналами «ПИ». При переполнении DD4 на выходе СО (выводе 7) DD4 появляется лог.0, который через инвертор DD1.4, диод VD2 поступает на вход Reset (вывод 10) триггера DD2.2 и сбрасывает DD2.2 в исходное состояние: на прямом выходе (выводе 13) устанавливается лог.0. Управляемый генератор прямоугольных импульсов, собранный на элементах DD1.3, C3, R4 затормаживается по управляющему входу (выводу 9) элемента DD1.3 логическим нулём и на его выходе (выводе 10 DD1.3) устанавливается лог.1, закрывающая транзистор VT2. Активный зуммер BF1 прекращает выработку сигналов «ПИ».
Аналогично первому (1«ПИ») и второму (2«ПИ») циклам работы в ПКС происходит выработка последующих циклов работы от 3«ПИ» до 9«ПИ» включительно. Большой (от 1«ПИ» до 9«ПИ») цикл работы ПКС через 30 секунд повторяется (и длится до окончания работы реле времени).
Задающий генератор на элементах DD1.1 C1 R2 и управляемый генератор прямоугольных импульсов частотой 2 Гц на элементах DD1.3 C3 R4 собраны по одинаковой схеме и отличаются лишь времязадающими RC цепями. Цепь C1 R2 обеспечивает период следования импульсов 15 секунд, а цепь C4 R7 – 0,5 секунды.
Длительность светового дублирования пачек излучаемых звуков «ПИ» не является постоянной и зависит от количества звуков «ПИ» в пачке. Осветительный светодиод EL1 включается в начале первого звука «ПИ» и выключается в конце последнего звука «ПИ». Сигнал управления светодиодом EL1 с выхода (вывода 13) DD2.2 поступает на затвор токового ключа на полевом транзисторе VT1 и управляет им. Когда на затвор VT1 поступает лог.0, сопротивление канала исток – сток VT1 стремится к бесконечности, VT1 закрывается и осветительный светодиод EL1 гаснет. Когда на затвор VT1 поступает лог.1, VT1 открывается, сопротивление канала исток – сток VT1 стремится к нулю (уменьшается до долей Ома) осветительный светодиод EL1 включается.
Прекращение работы реле времени переводит ПКС в дежурный режим с током потребления 32 мкА. Установка SA1 в правое по схеме (рис.1) положение разряжает конденсаторы ФПТ через резистор R10 и подготавливает ПКС к повторному (незамедлительному, если такое потребуется) включению.
Дополнительно можно сообщить краткие тезисы, облегчающие понимание принципа работы ПКС: 1). Нажатие SB1 приводит к смене стартового выходного кода DD4 c 010 на 110. 2). Установка кода на выходах DD4 идёт по фронту в КТ1, а начало звуков «ПИ» - по спаду. 3. Все серии сигналов «ПИ» вызваны реверсивным (до 00002) отсчётом DD4.
Настройка ПКС
Собранный без ошибок и исправных деталей ПКС, работоспособен при первом включении. При отклонении периода следования задающего генератора более чем на 1-2 секунды можно уточнить сопротивление времязадающего резистора R2. Яркость свечения EL1 зависит от сопротивления R6. Номинальный рабочий ток EL1 составляет 80 мА, однако на глаз (субъективно) яркость свечения почти не изменяется при снижении рабочего тока до 50 … 60 мА. Сопротивление резистора R5 влияет на яркость свечения синего HL1 и (особенно при использовании HL1 других типов, с пониженной светоотдачей) может быть уменьшено, но таким образом, чтобы рабочий ток HL1 не превышал 3,5 мА (для 564ТМ2). Контролировать отсутствие перегрузки инвертирующего выхода (вывода 2) DD2.1 удобно вольтметром постоянного тока или осциллографом. Уровень логического нуля на выходе (выводе 2) DD2.1 не должен «задираться» более, чем на величину, превышающую 20 … 30% от величины напряжения GB1. При применении некоторых экземпляров зуммера BF1 TR-1203y, для увеличения стабильности работы BF1 может потребоваться увеличение ёмкости конденсатора С5 до 33 … 47 мкФ. А при использовании VT2 с небольшим (с h21Э = 50 … 150) коэффициентом усиления может потребоваться уменьшить сопротивление R8 до 75 … 47 кОм (до полного открывания VT2). Время работы реле времени DD2.1 можно увеличить с 5 до 10 минут, увеличив сопротивление R4 до 5,1 Мом. Если от сильных сетевых помех будут происходить ложные (без нажатия SB1) запуски одновибратора, собранного на элементах C3, DD2.2, R3, R4, VD3, SB1 то резистор R3 следует зашунтировать дополнительным керамическим конденсатором ёмкостью 2200 пФ (проверено от 1500 пФ до 0,068 мкФ).
Детали
В ПКС применены постоянные резисторы МЛТ, С2-23, С2-33. Конденсатор С1 обязательно с малым током утечки, например, серии CFM фирмы «Маrоn» (корпус красного цвета с указанием максимальной рабочей температуры 105 градусов С) или серии ТК фирмы "Jamicon". Конденсаторы С2, С3 и С5 и C7 оксидные К50-35 или зарубежного производства. Конденсатор С3 желательно применить с повышенным рабочим напряжением (не менее 16 Вольт) для уменьшения тока утечки и повышения стабильности работы реле времени. Остальные - керамические типа КМ, К10-7, К10-17. Диоды VD1 … VD5 могут быть заменены КД503, КД510, КД520 … КД522 с любой буквой. Светодиод EL1 можно заменить суперъяркими зелёными ARL-5213 PGC (5 мм., 3 … 3,5 Вольта, 20 мА, 12 кд) или OSBG5111A (5 мм., 20 мА, 18 cd). Синий светодиод HL1 можно заменить, например, мигающим зелёным ARL2-5213PGC-B. При этом R5 можно увеличить до 4,7 кОм. Транзистор VT1 можно заменить любым из серии КП501 … КП505 (разные цоколёвки), BS170 и даже мощным типа IRF540. VT2 – КТ3107 с любым буквенным индексом, но с h21Э более 150, в крайнем случае - КТ361Б, Г. Возможная замена зуммера BF1 HMB-06 STAR (d = 15 мм., h = 14 мм) – TR-1205y (5 В, 20 мА) - с заметным уменьшением громкости звуков «ПИ», HPM14AX. Оперативно уменьшить громкость звучания зуммера (например, на время настройки ПКС) можно, заклеив отверстие излучателя кусочком изоляционной ленты. Микросхемы DD1 – К561ТЛ1 (HCF4093BE, CD4093А), DD2 – К561ТМ2 (CD4013A), DD3 – К561ИЕ14 (CD4029AE), DD4 К561ИЕ11 (CD4029A, MC14516A, MC14516AP). ИМС DD4 (не проверено) может быть, как и DD3, типа К561ИЕ14. Тумблер SA1 типа МТ1, MTS-102, SMTS-102 или любой другой. При пайке тумблеров типа MTS (SMTS) следует избегать перегрева их контактов! Кнопка SB1 типа КМ1-I.
Любителям модернизировать схемы можно порекомендовать включить дополнительно кремниевый диод типа КД522А между входом Set (вывод 6) DD2.1 и входом (выводом 1) DD1.1, который будет обеспечивать мгновенный «стартовый» заряд конденсатора С1, и, как следствие, одинаковую длительность первого и последующих импульсов задающего генератора. Анод этого диода подключается к входу Set (вывод 6) DD2.1. После такой доработки даже немедленное (после включения SA1) нажатие кнопки SB1 не приведёт к заметному уменьшению длительности первого импульса задающего генератора. Исключение из схемы конденсаторов ФПТ С6 и С7 не нарушает работоспособности ПКС. Резистор R10 разряда конденсаторов ФПТ также можно исключить, если повторные (после выключения) включения SA1 производить не ранее, чем через 5 секунд.
Печатная плата ПКС выполнена из односторонне фольгированного гетинакса или стеклотекстолита размерами 70 х 52 х 1,5 мм (см. рисунки 2 и 3).
Диаметр отверстий на печатной плате под микросхемы - 0,7 … 0,8 мм, под остальные радиоэлектронные компоненты – 0,8 … 1 мм, под соединительные проводники - 1…1,2 мм., под крепёжные отверстия – 3,2 мм.
Рисунок печати – “трассировка печатной платы” – (см. рисунок 3) может быть перенесён на медную фольгу методом термопереноса или переведён при помощи копирки и обведён кислотостойкими перманентными маркерами. Подойдут, например, маркеры centropen 2846 CE PERMANENT или другие, специализированные, для подписывания компьютерных CD – дисков. Травится плата в водной бане в растворе фунгицида (медного купороса) и поваренной соли (1 и 3-4 столовых ложки «с горкой» соответственно, растворённых в стакане воды). «Водная баня» обеспечивает травление платы при температуре раствора около 90 … 100º С в течение 1 часа.
Перед установкой радиоэлектронных компонентов, в печатную плату следует впаять 7 проволочных перемычек в термостойкой изоляции. Пайку радиоэлектронных компонентов следует вести заземлённым жалом паяльника. Обойтись без заземления можно, применив для ИМС и полевого транзистора специальные розетки (сокеты), и установив в них «полевые структуры» по окончании пайки остальных деталей.
ВИП соединяется с основным корпусом устройства 4-х проводным кабелем длиной от 3 до 8 (и более) метров. В стеклотекстолитовое основание ВИП (см. рисунок 4) на трении «заподлицо» плотно вставлен постоянный магнит.

Поэтому ВИП быстро и надёжно «в одно отпускание» устанавливается в месте непосредственного расположения корма для синиц – на металлическом козырьке наружного подоконника. Для уменьшения привлечения внимания посторонних, передняя панель ВИП направляется в сторону окна комнаты (а не на улицу).
Для авторского экземпляра ВИП взят магнит неправильной (напоминающей гирьку) конусообразной формы (D = 19; d = 11; h = 15 мм.) от одноваттной динамической головки из старого (60-х годов выпуска) телевизионного приёмника. На нижней части рисунка 4 ВИП перевёрнут на 180° для лучшего обзора его нижнего основания со встроенным магнитом.
Плата ПКС устанавливается в прямоугольном пластмассовом корпусе подходящих размеров (например, в мыльнице с наружными размерами 100 х 60 х 40 мм.). Возможные варианты фальшпанелей ПКС в масштабе 1:1 (размер 95 х 54 мм.) для корпуса - мыльницы с указанными выше размерами приводится на рисунках 5 А, Б, В, г.




Выбранный рисунок фальшпанели распечатывается на цветном принтере, приклеивается клеем ПВА к зачищенной мелкой шкуркой передней стенке корпуса. После сушки под прессом (с прокладкой из впитывающей влагу бумаги) в течение 24 часов, рисунок защищается от воздействия влаги широкой полоской прозрачного скотча.
В заключение следует заметить, что сначала рекомендуется (с наступлением сильных холодов) начать регулярно подкармливать птиц и если будет замечено, что воробьи начинают вытеснять других полезных птиц (например, синиц), то можно изготовить ПКС.
Автор поделки, будучи в отпуске, сначала наблюдал и отпугивал воробьёв взмахами рук, когда они налетали на синичкин корм. Буквально через неделю воробьи стали понимать, что это именно их, а не синиц отгоняют от чужой кормушки, но ничего не могли поделать со своим «вороватым» характером, закреплённом даже в их названии («Вора бей!»). Воробьи продолжали налетать на чужой корм, если «человек за окном» на несколько секунд отлучался и испуганно улетали, когда он только начинал приближаться к окну. Синицы пугались явно меньше. Тогда и было принято решение изготовить ПКС, который впоследствии оправдал себя и стал «союзником» синиц. Теперь достаточно включить питание ПКС, выложить корм (раздельно воробьям – на кормушку и синицам – на подоконник, рядом с ВИП) закрыть балконную дверь и нажать на кнопку «Кормление», чтобы синицам был обеспечен 5-минутный свободный (от воробьёв) доступ к семечкам. Обычно за это время все семечки синицами съедаются (а воробьи рядом, в двух-трёх метрах от синиц едят свои хлебные крошки). «Человек за окном» может пойти заниматься своими делами, не боясь, что синицы останутся голодными.
Уважаемые читатели! Если вы любите птиц, подкармливаете их зимой, то Вам будут интересны авторские наблюдения за синицами, воробьями и голубями, представленные в виде дневниковых записок и нескольких фотографий. Здесь есть даже
сказка
о синичке по имени Тибе-тибе.Скачать приложение «pcs_illustr» к статье ПКС2 с дневниковыми записками и сказкой можно здесь:
А убедиться в результатах работы ПКС2, проведённой между птичьей братией, можно по следующим фотографиям. Здесь наглядно показано, что воробьи больше (за редким исключением) в кормушку для синиц не заглядывают. Тем более, что в двух метрах от этой кормушки имеется кормушка для воробьёв и голубей!
Скачать всю статью ПКС2 в MS Word можно здесь:








