Известно, что из-за голода за зиму по некоторым данным погибают до 80% синиц и чуть меньшее количество воробьёв. Основной причиной гибели птиц зимой являются (как ни странно) не сильные морозы, а недостаток корма. Многие любители природы, зная это, подкармливают птиц зимой. Это позволяет не только поддержать численность воробьёв, синиц, поползней и других птиц, но и получить огромное эстетическое удовольствие, наблюдая за их поведением. Обычно птицы обедают на кормушке, а за окном на почтительном (чтобы не стеснять птиц) расстоянии, или вплотную к окну иногда стоит их «благодетель» и наблюдает за ними. Синицы, например, убедившись, что на этой кормушке им ничто не грозит, позволяют фотографировать себя даже с близкого расстояния. Получаются хорошие фотоснимки, а вот что касается звуковой картины, разворачивающейся на кормушке, то большая часть аудио информации до наблюдателя не доходит. Снять эту проблему можно, изготовив миниатюрное УНП2 (Устройство наблюдения за птицами-2).
УНП2 представляет собой чувствительный УЗЧ, оснащённый индикатором «Разряд» аккумулятора. УНП2 является сравнительно экономичным устройством и потребляет по цепи вторичного питания ток не более 10 мА.
УНП2 обладает хорошей повторяемостью и вполне доступен для изготовления даже чуть-чуть продвинутыми радиолюбителями. Главное - применить исправные радиоэлектронные компоненты и не допустить ошибок в монтаже.
Главная отличительная особенность УНП2 - использование в качестве микрофона обычной головки динамической, имеющий импеданс от 8 до 50 (и более Ом). В авторском варианте использована ВЧ - головка 2ГД-36, широко применявшаяся в ТВ - приёмниках 1-2 класса выпуска 70 … 90-х годов 20 века.
Вторая отличительная особенность УНП2 в том, что для него используется всего одна аккумуляторная батарея типоразмера AAA-size с номинальным рабочим напряжением 1,2 Вольта. Достигнуто это использованием микромодульного преобразователя EK-1674 (DC / DC) постоянного напряжения +1,2 Вольта в постоянное стабилизированное напряжение + 5 Вольт.
Основной недостаток УНП2 в том, что НМУ (низковольтный микрофонный усилитель), входящий в состав УНП2, выходит на рабочий режим через 5-8 секунд после замыкания контактов тумблера SA1 - когда зарядятся все оксидные конденсаторы.
Потребляемый ток в первичной цепи питания (+1,2 Вольта) составляет около 50 мА, поэтому свежезаряженного аккумулятора ёмкостью 1000 мА/час по расчетам хватает на 20 часов работы.
Для увеличения времени «беззарядной» работы УНП2, рекомендуется использовать не одну, а две аккумуляторные батареи (+2,4 Вольта), соединённые последовательно. В корпусе для этого предусмотрено место.
Потребляемый ток в первичной цепи питания (+2,4 Вольта) составляет 17,2 мА, поэтому свежезаряженных аккумуляторов ёмкостью 1000 мА/час по расчетам будет достаточно для 58 часов работы УНП2.
Устройство наблюдения за птицами-2
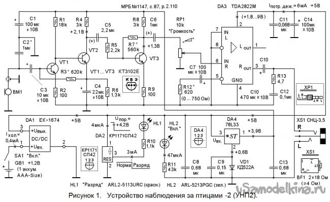
УНП2 (см. рисунок 1) состоит из:
- микрофона BM1, допускающего низкий импеданс (сопротивление постоянному току);
- конденсатора С2, шунтирующего вход НМУ, и снижающего помехи, наводимые сотовыми телефонами и другой БРЭА, работающей от сети ~ 230 Вольт;
- конденсатора С1 фильтра питания НМУ;
- конденсаторов С3 и С5 межкаскадной связи;
- усилителя, собранного по каскодной схеме на транзисторах VT1, VT2; коллекторных резисторах R1 и R4 нагрузки; резисторов R2 и R6, улучшающих температурную стабильность; резистора R3 глубокой ООС (отрицательной обратной связью) по постоянному току, конденсатора фильтра С4;
- дополнительного усилительного каскада, собранного на транзисторе VT3; с элементами обвязки R5, R7-R9 и конденсатора С6 межкаскадной связи;
- регулятора RP1 «Громкость»;
- цепи R12-C7 регулировки коэффициента усиления УЗЧ DA3;
- двухканального УЗЧ DA3, в котором используется только 1 канал, а для уменьшения потребляемого тока выводы 7 и 8 подключены к общему проводу;
- переходного разделительного оксидного конденсатора С10;
- цепи R13-C12, корректирующей выходную АЧХ DA3;
- гнезда XS1 типа СНЦ-3,5 для подключения головных телефонов с импедансом 2х18 Ом, соединённых последовательно;
- микромодуля DA1 - повышающего стабилизированного преобразователя 1,2 В / 5 В (DC / DC) типа EK-1674;
- интегрального устройства DA2, фиксирующего уменьшение питающего напряжения;
- индикатора «Разряд», собранного на красном светодиоде HL1 и токоограничительном резисторе R10;
- индикатора «Вкл.», собранного на зелёном светодиоде HL2 и токоограничительном резисторе R11;
- интегрального стабилизатора DA4 с керамическими конденсаторами обвязки: С8 и С13;
- кремниевого диода VD1 с конденсатором С9, улучшающим запуск DA4 при включении питания;
- оксидного конденсатора С14 ФПТ;
- керамического блокировочного конденсатора С11.
Описание работы УНП2
Замыкание контактов тумблера SA1 «Вкл.» приводит к подаче напряжения +1,2 В на вход (вывод 1) микромодуля DA1 и на выходе (выводе 3) DA1 формируется стабилизированное напряжение + 5 В.
Микромодуль EK-1674 - повышающий стабилизированный преобразователь 3,3В / 5В (DC / DC) может работать в 2 режимах: с выходным напряжением +3,3 Вольта и с выходным напряжением +5 В. В УНП2 преобразователь DA1 по умолчанию (согласно установленной на модуле перемычке с обозначением R3 = 0 Ом) работает в повышающем режиме с выходным напряжением +5 В. Микромодульный преобразователь имеет КПД = 94% и работоспособен в диапазоне рабочих температур от - 40 до +85ºС. Минимальное рабочее напряжение + 0,7 Вольта. Допустимое напряжение на входе (на выводе 1) - от - 0,3 до + 6 Вольт. Максимальный выходной ток = 285 мА (в режиме U вых.= +5В).
Ток холостого хода (работа без нагрузки) EK-1674 зависит от величины + U вх. на входе (выводе 1) DA1 и составляет от 2,7 мА (при U вх.=+0,77 В) до 0,044 мА (при U вх.= +3,18 В). При U GB1 = +1,2 Вольта (Ni-MH аккумулятор «Sony» 1000 мА/час) ток холостого режима DA1 равен 0,4 мА. Модуль EK-1674 изготовлен на плате размерами 17 х 12 мм. Высота монтажа из SMD деталей = 5 мм. Плата имеет двусторонний печатный монтаж.
Стабилизированное напряжение +5 В поступает на вход (вывод 1) трёхвыводной DA2. Пока напряжение на входе (выводе 1) DA2 не опускается ниже порогового уровня +4,2 В, на выходе (выводе 3) DA2 установлена лог.1 и цепь HL1-R10 обесточена. Когда напряжение на входе (выводе 1) DA2 (в моменты повышенного потребления тока и при разряде GB1) опускается ниже порогового уровня +4,2 В, на выходе (выводе 3) DA2 устанавливается лог.0 и красный светодиод HL1 «Разряд» светится. Это служит сигналом к необходимости заряда GB1.
Итак, после замыкания SA1 красный светодиод HL1 «Разряд» не светится, на УЗЧ (вывод 2) DA3 поступает напряжение +5 В, а с выхода (вывода 3) интегрального стабилизатора DA4 напряжение + 3,9 В поступает на конденсатор фильтра C13 и оксидный конденсатор С1 НМУ.
НМУ является экономичным предварительным усилителем. Полоса пропускания НМУ составляет от 25 Гц до 25 кГц при неплохом соотношении «сигнал – шум» за счёт применения малошумящих биполярных транзисторов n-p-n структуры. Наибольшая неискажённая амплитуда выходного напряжения 0,5 В.
Полоса пропускания НМУ определяется снизу в основном ёмкостью конденсатора С3, а сверху - ёмкостью конденсатора С2. НМУ является широко распространённой схемой усилителя, выполненной на двух биполярных транзисторах по каскодной схеме в которой оба транзистора включены по схеме с ОЭ (с общим эмиттером). На резисторе R3, соединяющем эмиттер VT2 и базу VT1, выполнена глубокая ООС по постоянному току. ООС придаёт высокую стабильность режимов транзисторов. После изменения температуры окружающей среды или появления других дестабилизирующих факторов, НМУ автоматически возвращается в режим первоначальной установки. Входное сопротивление НМУ такое же, как и каскада на одиночном транзисторе по схеме с ОЭ (от сотен Ом до нескольких десятков кОм); выходное сопротивление - нескольких десятков кОм. Возможный коэффициент усиления по напряжению – 1000 … 3000. НМУ имеет неплохое соотношение сигнал – шум за счёт применения малошумящих транзисторов n-p-n структуры.
С выхода НМУ с обкладки «-» конденсатора С5 (через токоограничительный резистор R5) сигнал поступает на базу транзистора VT3; и через конденсатор С6 на верхний вывод потенциометра RP1 «Громкость».
Со среднего вывода RP1 сигнал подаётся на вход «IN R» (вывод 6) DA3 и, усиленным до 62 дБ, через разделительный конденсатор С10, поступает на цепь R13-C12, корректирующую выходную АЧХ DA3, и на контакт «R» гнезда XS1 для подключения головных телефонов. Контакт «L» гнезда XS1 подключён к общему проводу. Общий контакт гнезда XS1 остаётся не подключённым, и оба головных телефонов оказываются соединёнными последовательно. Цепь R12-C7 регулировки коэффициента усиления УЗЧ DA3 включена между общим проводом и инвертирующим входом (выводом 5) DA3.
Интегральный стабилизатор DA4 имеет выходное напряжение +3,3 В, а для питания НМУ требуется +3,9 В. Поэтому в типовую схему включения DA4 введён прямо смещённый кремниевый диод VD1 с конденсатором С9, обеспечивающим надёжный запуск DA4 при включении питания. VD1 работает в прямом смещении и на его аноде должно быть напряжение в пределах + 0,5 … 0,7 В. При использовании германиевых диодов типа ГД507 (вместо кремниевого) потребуется 3 диода соединить последовательно.
При включении питания тумблером SA1 должен загореться зелёный светодиодный индикатор HL2 «Вкл.». HL2 является суперъярким светодиодом и для экономии ёмкости GB1 работает в микротоковом режиме. Рабочий ток (47 мкА) установлен соответствующим выбором сопротивления резистора R11. Яркость свечения HL2 вполне приемлема для жилого помещения при искусственном и естественном освещении и при желании может быть увеличена (R11*). Прямое падение напряжения, необходимое для свечения HL2 составляет не менее 3 Вольт, поэтому отсутствие его свечения дополнительно сообщает пользователю, что напряжение во вторичной цепи питания НМУ ниже +3 Вольт.
Перед первым включением НМУ, рекомендуется параллельно контактам разомкнутого тумблера SA1 подключить миллиамперметр и проконтролировать потребляемый НМУ ток (35 … 65 мА) в первичной цепи питания. (Во вторичной цепи основные потребители: НМУ, УЗЧ и DA4 потребляют не более 1 + 5 + 2 = 8 мА - соответственно). Затем проверяют постоянные напряжения во всех точках, обозначенных на схеме крестиками, и при необходимости производят настройку.
Настройка УНП2
Вольтметром постоянного тока (например, встроенным в мультиметр M890F) измеряют напряжение на коллекторе транзистора VT2 и при необходимости устанавливают 0,5 U и.п. подбором сопротивления резистора R3*.
Подбор сопротивления резистора R3* выполняют так: Отключают питание НМУ. Выпаивают резистор R3, а вместо него в схему впаивают последовательно соединённые: постоянный (с номиналом на 30 … 50% меньшим) и подстроечный с номиналом порядка 1 МОм. Щуп «+» вольтметра постоянного тока подключают к коллектору VT2, а щуп «минус» вольтметра – к общему проводу; включают питание. Вращают шлиц подстроечного резистора и устанавливают на коллекторе транзистора VT2 0,5 U и.п. (в любом случае не менее 1,1 В). Для увеличения напряжения на коллекторе VT2 сопротивление цепочки резисторов, заменяющих R3, следует уменьшить; для уменьшения напряжения – увеличить. Добившись требуемого напряжения на коллекторе VT2, шлиц подстроечного резистора более не вращают, выключают питание, выпаивают оба резистора и измеряют их суммарное сопротивление мультиметром в режиме Rх (измерения сопротивления). Резистор берётся ближайшего большего (стандартного 5 - 20 % ряда) номинала и впаивается на место R3.
НМУ в принципе сохраняет работоспособность при напряжении GB1 от + 3 до + 6 В и имеет потребляемый ток порядка 0,8 … 1 мА.
Напряжение на базе VT3 зависит от сопротивления резистора R7* и может лежать в пределах + 0,5 … 0,7 В и при необходимости может быть изменено. При уменьшении сопротивления резистора R7* напряжение на базе увеличивается, а при его увеличении – уменьшается.
Если УНП2 при работе возбуждается: свистит или «затыкается», то следует проверить ёмкость С1 и убедиться, что экран на верхней стороне печатной платы соединен с общим проводом трассировки на нижней стороне платы).
УЗЧ на ИМС DA3 настройки обычно не требует. Если он свистит и потребляет ток более 50 мА, следует проверить ёмкость конденсатора С7 и надёжность подключения входов незадействованного левого канала (выводов 7 и 8) DA3 к общему проводу.
Яркость свечения красного светодиода «Разряд» зависит от сопротивления резистора R10. Рабочий ток HL1 при указанном на схеме номинале составляет 3 мА и вполне может быть уменьшен, например, до 1 мА увеличением сопротивления резистора R10.
При токе через цепь HL1-R10 более 3 мА начинает заметно «задираться» (увеличиваться) уровень лог.0 (справочных данных о максимальном выходном токе DA2 найти не удалось).
Информация любителям улучшать схемы
Для повышения термостабильности работы НМУ верхний вывод резистора R1 следует отключить от обкладки «+» С1 и подключить к коллектору VT2. Рисунок печатной платы позволяет это сделать легко, без введения дополнительных перемычек. Потенциометр RP1 (чтобы не использовать экранированные проводники и не увеличивать вероятность возбуждения) проще заменить подстроечным резистором типа СП3-38а (рисунок печати даёт возможность впаять СП3-38а непосредственно в плату, без соединительных проводников). Устранить основной недостаток УНП2 - выход на рабочий режим через 5-8 секунд после замыкания контактов тумблера SA1 – можно попробовать, уменьшив ёмкость конденсатора С1. При этом НМУ не должен начать возбуждаться особенно в пиках громкости.
Дополнительные возможности побороть возбуждение и переусиление УНП2 просты и не корректны. (Более корректно, но трудоёмко «внедряться» в плотный монтаж на ПП и подбирать сопротивления резисторов R3* и R7*). УНП2 разрабатывался «с запасом» по усилению, на случай использования транзисторов с низким коэффициентом усиления (менее 100) и если «запас» не потребовался, то можно поступить так:
1). В разрыв между выводом «-» конденсатора С6 и верхним выводом RP1 включить резистор сопротивлением 91 … 100 кОм. 2). Исключить каскад на транзисторе VT3. При этом «-» конденсатора С5 подключается к верхнему (по схеме) выводу RP1. (Элементы VT3, R5, R7-R9, С6 можно не исключать). 3). Просто зашунтировать VD1 перемычкой (детали С9 и VD1 можно не исключать). При этом выходное напряжение DA4 понизится на 0,6 В (на величину, равную прямому падению напряжения на кремниевом диоде). 4). Перемычку П1 на ПП можно заменить резистором 330 Ом … 1,2 кОм. При этом также снизится напряжение питание каскадов, выполненных на транзисторах VT1 … VT3.
Детали УНП2
В УНП2 можно применить постоянные резисторы МЛТ, С2-23 или С2-33. Подстроечный RP1 – СП3-38а или потенциометр СП4-1. Конденсаторы С2, С5, С6, С8, С9, С11 … С13 керамические миниатюрные зарубежного производства или типа К10-17, КМ. Остальные – оксидные типа К50-35 или зарубежного производства. Диод VD1 типа КД503, КД510, КД520 … КД522 с любым буквенным индексом. Транзисторы VT1 … VT3 - биполярные структуры n-p-n – желательно малошумящие, типа КТ3102Д, КТ3102Е с коэффициентом усиления по напряжению (К у U) порядка 500. Их можно заменить зарубежными 2N2484. ИМС DA2 КР1171СП42 можно заменить любой из ряда ИМС от КР1171СП36 (с U пороговым = +3,6 В) до КР1171СП47 (с U пороговым = + 4,7 В). ИМС DA3 TDA2822M имеет отечественный аналог К174УН22, и зарубежные аналоги: К2209 (фирмы «Samsung»), NJM2073 (фирмы «New Japan Radio»). Интегральный стабилизатор DA4 – 1158ЕН3А (К1158ЕН3А) или подобный. В крайнем случае, используют 78L33 с большим в два раза (3 мА) током потребления и выходным напряжением +3,3 В. Тумблер SA1 - малогабаритный МТS-102 или особо малогабаритный SМТS-102. Гнездо XS1 типа СНЦ-3,5 с крепёжной гайкой или аналогичное для головных телефонов. GB1 – 1 аккумулятор типоразмера AAA-size. В авторском экземпляре применён аккумулятор «Panasonic» (made in China) HHR-55AAAB 1,2V ёмкостью 550 мА/час. Однако для увеличения времени непрерывной работы до очередного заряда аккумулятора, рекомендуется использовать аккумулятор ёмкостью 1000 … 1100 мА/час.
Печатная плата УНП2 (см. рисунки 2 и 3) выполнена из двухсторонне фольгированного стеклотекстолита размерами 60 х 41 х 2 мм.
Одна сторона оставлена под экран. Диаметр отверстий на плате под микросхемы DA1 … DA3 – 0,7 мм., под микросхему DA4 – 0,9 мм., под остальные радиоэлектронные компоненты – 0,7 … 1 мм, под соединительные проводники - 1 … 1,2 мм., под крепёжные винты …3,2 мм.
Конструктивно все резисторы на плате устанавливаются вертикально. Для обеспечения стабильной работы НМУ, на верхней стороне (стороне расположения деталей) печатных плат оставлена фольга - экран, электрически соединённый с общим проводом. Для исключения замыкания выводов деталей с общим проводом, во всех отверстиях платы со стороны деталей (фольги - экрана) сделана зенковка сверлом диаметром 1,6 … 2,2 мм.
Для установки на плату микросхемы DA3 рекомендуется применить специальную розетку (сокету).
Микрофон BM1 соединяется с платой экранированным проводом. Для значительного ослабления ВЧ - помех от БРЭА, сотовых телефонов и т.п., наводимых на кабель, микрофон BM1 шунтируется керамическим конденсатором ёмкостью 220 ... 1500 пФ и даже до 1 мкФ включительно. Длина двухпроводного кабеля, ведущего от платы к гнезду BF1 в авторском варианте составляет 4 метра.
Рисунок печати – «трассировки печатной платы» – может быть перенесён на медную фольгу, например, методом термопереноса. Подойдут, например, маркеры centropen 2846 CE PERMANENT или другие, специализированные, для подписывания компьютерных CD и DVD дисков.
Фальшпанели УНП2 для мыльницы размерами 100 х 60 х20 мм. приведены на рисунках 4 А, Б, В, Г, Д.





Уважаемые читатели, предлагаем Вашему вниманию загадку:
Маленькая лошадка - головы нет, круглая шея (со шлицом под отвёртку), три ножки и всего одна подковка, да и та внутри корпуса, зато покрыта слоем резиста.
Если эта загадка окажется сложной, прочитайте подсказку:
Вертлявый молодец управлять обучен, однако тремя ногами прочно за припой держится. Туловища не видно – из дедушкиного телевизора только голова торчит, зато всё ему подвластно – тембр и громкость, яркость и контрастность.
Загадки не очень сложные, особенно вторая. Обратите внимание, что телевизор дедушкин и ответ Вами будет почти найден. Дополнительные подсказки: 1). Ответ состоит из двенадцати букв. 2). Ответ в строку «Пароль» пишется с большой буквы. Разгадав загадки, введите получившийся ответ в строку «Пароль» файла «UNP2_4work» и получите для изготовления поделки всю статью. Архив файла «UNP2_4work» можно скачать здесь:
Приложение 1
Дорогие друзья! Все ребусы этого приложения, содержат довольно значимую информацию. В этом вы сами убедитесь, когда разгадаете их. На случай, если вы находитесь под властью лучшего движителя прогресса – ленью, под ребусом имеется ответ. Для того, чтобы увидеть ответ, достаточно нажать триггерную кнопку «Показать / скрыть текст».
Ребус №1 сообщает, что может заменить кабель - экранированный провод, соединяющий микрофон BM1 и печатную плату.

Ребус №2 сообщает важный допустимый параметр кабеля, ведущего от микрофона BM1 к печатной плате.

Ребус №3 сообщает, какова организация выхода (вывода 3) ИМС DA2 КР1171СП42.

Ребус №4 сообщает, как на жаргоне радиолюбителя называется функция, выполняемая диодом VD1.

Ребус №5 сообщает, какова величина проходного напряжения интегрального стабилизатора DA4 типа К1158ЕН3А. Это свойство DA4 позволяет строить стабилизаторы в случаях с небольшой разницей входного нестабилизированного и требуемого выходного стабилизированного напряжения.

Ребус №6 рассказывает, чем по существу является микрофон BM1, применённый в УНП2. Конечно же, не обязательно искать тип (ГОСТ 8010-84) «микрофона», указанного в ребусе. Возможен широкий выбор из указанного класса приборов.

Ребус №7 сообщает, каково может быть сопротивление потенциометра RP1 «Громкость».

Ребус №8 даёт «официальное название» ИМС DA2.

Для облегчения разгадывания ребусов сообщаю, что ребусы №5 и №8 нарисованы в 3 горизонтальные строки, а все остальные ребусы нарисованы в 2 горизонтальные строки и разгадываются построчно.
Желающие посмотреть демонстрацию работы УНП2, могут просмотреть краткое видео, файл которого называется «УНП2++»:
Более длительную презентацию УНП2 вы сможете посмотреть на Яндекс.Диске. Для этого необходимо открыть ссылку на файл «UNP2+»:
Для этой же цели Вы можете воспользоваться QR кодом и посмотреть файл «UNP2+» на мобильном устройстве:

А вот что хочет сказать вечная студентка, авторитетный специалист в области электроники и непревзойдённый голосовой помощник – бот Алиса:
Если у Вас есть желание изготовить микрофонный усилитель (как советовала Алиса) с АРУ, можете набраться терпения и посмотреть видео длительностью 6 мин. 46 с. Файл называется «Микрофонный усилитель с АРУ, Max9814».
Также предлагаем Вам более краткое и доступное видео «Микрофон с усилителем MAX9812 модуль Arduino». U пит. = + 3 … 5 В. Длительность видео 2 мин. 58 с.
Некоторые особенности изготовления УНП2
Для термопереноса рисунка ПП на её фольгированную сторону можно использовать бумагу от пакета, являющегося упаковкой от писчей бумаги формата А4 «Writing paper» производственного объединения «Светогорск». Рисунок ПП распечатывается на лазерном принтере на стороне тонкой влагонепроницаемой плёнки. Затем применяется «Лазерно-утюжная технология».

Рисунок 13.
Мелкие «непрокрасы» устраняются с помощью кислотостойкого маркера CD/DVD PEN. А возможные «замыкания», допущенные при работе маркером, подчищаются (устраняются) шилом.
Рисунок 14.
После доработки рисунка трассировки платы маркером, заготовка ПП приобретает вид, изображённый на рисунке 14.
Рисунок 15.
Для травления ПП можно использовать рецепт раствора, найденный в интернете и проверенный на практике.
Для травления ПП = 100 х 100 мм с толщиной фольги 35 мкм используют: 1). Перекись водорода – 100 мл. 2). Лимонную кислоту - 30 г. 3). Поваренную соль– 5 г. (3 чайные ложки). Травление ведётся при комнатной температуре и завершается за 3-4 часа.
Для ускорения травления рекомендуется раствор обдувать феном (перемешивать раствор). К ПП до травления привязывается суровая нить, за которую плату можно опускать и вынимать из раствора, не касаясь раствора руками.
Рисунок 16.
Для того, чтобы суровая нить не сползала в банку с раствором, её можно прижать бельевой прищепкой.
Рисунок 17.
Пузырьки газа, образующиеся на поверхности ПП свидетельствуют, что процесс травления идёт.
Рисунок 18.
Для ускорения травления в раствор добавлены 5 г NaCl (поваренной соли), а феном в течение 30 минут создавалась волна в растворе. Процесс образования пузырьков при этом ускорялся. В процессе травления прозрачный раствор начал зеленеть.
Рисунок 19.
Протравленная плата промыта в воде. Защитный тонер снят методом соскабливания. Остатки тонера сняты мелкой шкуркой. Для сверления отверстий в ПП использовалась самодельная ручная мини дрель со сменными цангами. Заточка сверла выполнялась через 50 просверленных отверстий на смоченном в воде бруске.
Рисунок 20.
Перед покрытием ПП жидкой канифолью, плата с обратной стороны заклеена двумя полосками изоленты. Изолента уменьшает вероятность того, что отверстия в ПП будут залиты канифолью.
Рисунок 21.
После высыхания канифоли полоски изоленты снимаются. Все отверстия со стороны экрана зенкуются сверлом диаметром 2,2 … 2,5 мм. Отверстия, залитые канифолью, требуют повторного сверления или прочистки тонким шилом.
Рисунок 22.
Все РЭК перед установкой на ПП рекомендуется предварительно залудить. Микромодуль DA1 EK-1674 показан на рисунке 22 слева от ПП.
Рисунок 23.
Готовая к проверке плата УНП2 изображена на рисунке 23. При включении питания, загорелся красный светодиод HL1 «Разряд», рекомендующий заменить разряженный элемент питания GB1.
Рисунок 24.
Замена элемента GB1 привела НМУ2 в рабочее состояние. (При включении питания, загорелся только зелёный светодиод HL2 «Вкл.»). Так как схема НМУ2 была предварительно настроена на макетной плате, дополнительной подстройки схемы не потребовалось.
Рисунок 25.
Перед установкой НМУ2 в корпус, на переднюю крышку корпуса была наклеен и заламинирован (см. рисунок 25) рисунок ФП.
Под установочные элементы SA1, RP1, XS1 и под разъём для микрофона BM1 (после ламинирования) в передней крышке просверлены 4 отверстия диаметром 6,1 мм. Под светодиоды HL1 и HL2 – два отверстия диаметром 5,0 мм. Отверстия для крепления ПП НМУ2 диаметром 3,2 мм просверлены в задней крышке (в меньшей половинке) корпуса-мыльницы. Обе половинки корпуса скрепляются полоской липкой изоленты, что позволяет при необходимости быстро (без использования отвёртки и других приспособлений) заменить разряженную GB1.
Перед установкой верхней крышки корпуса мыльницы на нижнюю часть корпуса, УНП2 имел вид, изображённый на рисунке 26. Как видно по батарейному отсеку, в него установлен всего один элемент типоразмера AA-size.
УНП2 будет сохранять работоспособность, пока напряжение элемента GB1 не уменьшится до + 0,8 В!!!
Примечания: В статье использованы ЗРТ (Загадки радиотехнической тематики) № 051, №076 и переработанный ребус РТТ№ 199.
Литература:
1). "Радио" № 10, 1981, с. 61 "ЗР". Малошумящий микрофонный усилитель. +15В.
2). Журнал «Practical Electronics» (Англия) 1980, № 4.
Становитесь автором сайта, публикуйте собственные статьи, описания самоделок с оплатой за текст. Подробнее здесь.


















