Простое устройство, помогающее слегка экономить семейный бюджет.
Простое напоминающее устройство (далее просто ПНУ) можно отнести к изделиям, помогающим экономить электроэнергию. ПНУ в момент открывания входной двери подсказывает уходящему из квартиры о необходимости (в целях экономии) выключить в прихожей освещение. В течение 7 секунд, включён комплексный (светозвуковой) сигнал: работает зуммер и подсвечивается табло - напоминание: «Экономьте электроэнергию! Уходя из дома, выключите свет в прихожей!». Затем ПНУ переходит в энергосберегающий дежурный режим, даже если дверь не закрыта (и питание ПНУ осталось включённым). Если входная дверь открывается в момент, когда светильник в прихожей уже выключен, то ПНУ никак себя не проявляет, оставаясь в высокоэкономичном дежурном режиме.
Отличительной особенностью ПНУ является высокоэкономичный (ток менее 0,1 мкА) дежурный режим.
Основной недостаток ПНУ в том, что фотореле, входящее в состав устройства, имеет сравнительно невысокую чувствительность, однако большую, чем можно было получить при использовании простой ИМС типа К561ЛА7. Кроме того, плавное изменение освещённости не приведёт к неоднократным переключениям ПНУ, за счёт применения логических элементов с триггерами Шмитта на их входах.
Другой вариант применения ПНУ - сигнализатор открывания двери в спальне (ночью не потревожит включением зуммера).
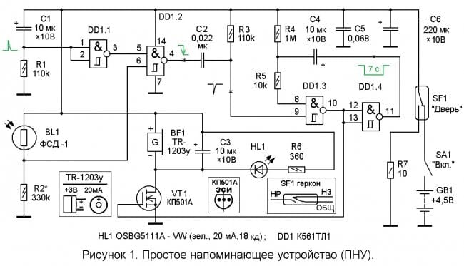
ПНУ состоит из:
- цепи C1, R1 (см. рисунок 1) стартовой установки и инвертора DD1.1;
- датчика освещённости - фоторезистора BL1 и резистора R2;
- логического элемента «2И-НЕ» DD1.2;
- ФКИ (формирователя коротких импульсов) на элементах C2, R3, формирующего по отрицательному перепаду на входе, короткий импульс отрицательной полярности;
- ОВ (одновибратора), собранного на элементах DD1.3, DD1.4, R4, R5, C4;
- токового ключа на полевом транзисторе VT1 с его стоковой нагрузкой - активным зуммером BF1 и осветительным светодиодом HL1 с токоограничительным резистором R6;
- конденсаторов фильтра C5 и С6;
- тумблера SA1 «Вкл.», геркона SF1 «Дверь», батареи GB1 и низкоомного резистора R7, обеспечивающего (при необходимости) быстрое повторное включение ПНУ.
Описание работы простого напоминающего устройства.
Питание ПНУ включается тумблером SA1. В исходном состоянии входная дверь закрыта и постоянный магнит, закреплённый на верхней (внутренней) части двери удерживает геркон SF1 в сработанном состоянии (левом по схеме - на рисунке 1 - положении). При открывании входной двери постоянный магнит удаляется от геркона и его контакты устанавливаются в правое (по схеме) положение, а напряжение GB1 поступает в схему ПНУ. Конденсатор C1 начинает заряжаться через резистор R1. В течение примерно 1 - 2 секунд на обкладке «минус» С1 присутствует плавно уменьшающееся напряжение, которое подаётся на входы (выводы 1 и 2) инвертора DD1.1. По окончании стартовой установки на выходе (выводе 3) DD1.1 устанавливается высокий логический уровень, разрешающий прохождение сигнала от точки соединения фоторезистора BL1 и резистора R2 [со входа (вывод 6) DD1.2] на выход (вывод 4) DD1.2. Причём, сигнал на этом элементе инвертируется.
При затемнённом фоторезисторе BL1, его сопротивление максимально (более 2 МОм) и на вход (вывод 6) логического элемента DD1.2 поступает низкий уровень напряжения, определяемый сопротивлением резистора R2. Независимо от сигнала на другом входе (вывод 5) DD1.2 на выходе (выводе 4) DD1.2 установлена логическая 1. Одновибратор, собранный на элементах DD1.3, DD1.4, R4, R5, C4 заторможен, так как на вход (вывод 9) DD1.3 через резистор R3 подан высокий логический уровень.
При освещении BL1, его сопротивление уменьшается (до сотен - десятков кОм) и на вход (вывод 6) логического элемента DD1.2 поступает напряжение высокого уровня. А на выходе (выводе 4) DD1.2 появляется логический 0. Отрицательный перепад напряжения на входе ФКИ - левой (по схеме) обкладке конденсатора С2 формирует на выходе ФКИ - правой (по схеме) обкладке конденсатора С2 - короткий импульс отрицательной полярности. Этот импульс запускает ОВ, собранный на элементах DD1.3, DD1.4, R4, R5, C4, и на выходе ОВ - выводе 10 DD1.3 формируется 7-секундный импульс положительной полярности. Так как выход 10 DD1.3 соединён с затвором токового ключа на полевом транзисторе VT1, VT1 открывается, сопротивление канала исток - сток резко (до единиц Ом) уменьшается и на стоковую нагрузку (зуммер BF1 и зелёный светодиод HL1 с токоограничительным резистором R6) поступает питающее напряжение с батареи GB1. Звучит тональный сигнал и подсвечивается табло - напоминание: «Экономьте электроэнергию! Уходя из дома, выключите свет в прихожей!».
Нагрузка остаётся включённой до тех пор, пока не закончит работу ОВ, и на затвор VT1 не будет подано закрывающее напряжение. При этом ПНУ переходит в высокоэкономичный дежурный режим. Причём, если светильник в прихожей останется включённым, потребляемый ПНУ ток составит 1 … 3 мкА (основной потребитель тока - цепь BL1, R2). А если светильник в прихожей будет выключён, то потребляемый ПНУ ток будет менее 1 мкА.
Подстройка простого напоминающего устройства.
Собранный без ошибок и из исправных деталей ПНУ работоспособен при первом включении питания. Для изменения времени работы ОВ следует изменить номинал резистора R4. Для этого отключают питание ПНУ. Выпаивают резистор R4 (1 МОм), а вместо него в схему впаивают последовательно соединённые постоянный (с номиналом на 50% меньшем) и подстроечный с номиналом около 1 … 2 МОм. Освещают BL1 (для запуска ОВ) и вращением движка подстроечного резистора несколько раз устанавливают, пробную длительность выходного импульса ОВ, каждый раз включая питание ПНУ для запуска ОВ. Получив требуемую длительность выходного импульса ОВ, движок подстроечного резистора более не вращают. Затем снова выключают питание ПНУ, выпаивают оба резистора и измеряют их суммарное сопротивление тестером в режиме Rх (измерения сопротивления). Резистор берётся ближайшего большего (стандартного 5 - 20 % ряда) номинала и впаивается на место R4. В больших пределах длительность выходного импульса ОВ можно изменить заменой конденсатора С4. Для увеличения выдержки номиналы R4 (или C4) следует также увеличить. А для уменьшения выдержки - уменьшить. Для надёжного запуска ОВ и удовлетворительной временной стабильности необходимо, чтобы конденсатор С4 имел малый ток утечки.
При наличии лабораторного импульсного генератора длительность выдержки ОВ легко установить резистором R4, подавая на вход ОВ (вывод 9) DD1.3 короткие одиночные импульсы запуска с выхода генератора.
Яркость свечения HL1 при необходимости уточняют подбором сопротивления R6. Рабочий ток HL1 не должен превышать 20 мА (Прямое рабочее напряжение зелёного HL1 составляет 3 Вольта). Немного увеличить чувствительность фотореле ПНУ можно, увеличив номинал резистора R2 вплоть до 4,7 МОм. На этом подстройку ПНУ можно считать завершённой.
Детали простого напоминающего устройства.
В ПНУ применены резисторы типа С2-33, МЛТ с мощностью рассеивания 0,125 Ватт. Фоторезистор BL1 - любой с темновым сопротивлением не менее 1 мегома, например, ФСД-1, ФСК-1. Конденсаторы С2, С5 керамические типа КМ, остальные - оксидные К50 - 35 или зарубежного производства. Конденсатор С4 должен иметь малый ток утечки. Таким требованиям отвечают, например, конденсаторы серии CFM фирмы «Маrоn» или серии ТК фирмы Jamicon. Транзистор VT1 можно заменить любым из серии КП501 … КП505 (кроме КП503) и даже мощным типа IRF540. Микросхема DD1 К561ТЛ1 может быть заменена зарубежной CD4093А. Светодиод HL1 - любой суперяркий, например ARL-5213 PGC (зелёный, 5 мм., 20 мА, 3 … 3,5 Вольт, 12 кд). Батарея GB1 – например, литиевая с рабочим напряжением 3,7 Вольт или 3-4 аккумулятора типоразмера АА или ААА-size. Тумблер SA1 - МТ1, MTS102, SMTS102 или любой другой. Геркон SF1 - любой типа «тройник».
Пайку радиоэлектронных компонентов следует вести заземлённым жалом паяльника.
Печатная плата ПНУ выполнена из односторонне фольгированного стеклотекстолита размерами 51 х 41 х 1,2 мм (см. рисунки 2 и 3).


Диаметр отверстий на печатной плате под микросхемы - 0,7 … 0,8 мм, под остальные радиоэлектронные компоненты – 0,8 … 1 мм, под соединительные проводники - 1…1,2 мм., под крепёжные отверстия – 3 мм.
О методе термопереноса рисунка ПП (печатной платы) подробно можно прочитать в файле MTR_TO (3444 кБ) на Яндекс.Диске, пройдя по ссылке:
О методе ускоренного травления ПП подробно можно прочитать в файле «ПП_водная_баня» на Яндекс.Диске, пройдя по ссылке:
Плата ПНУ устанавливается в прямоугольном пластмассовом корпусе подходящих размеров (например, в мыльнице с наружными размерами 100 х 60 х 30 мм.). Возможные варианты фальшпанелей ПНУ в масштабе 1:1 (размер 95 х 54 мм.) для корпуса - мыльницы с указанными выше размерами приводится на рисунках 4 А, Б, В. Выбранный рисунок фальшпанели распечатывается на цветном принтере, приклеивается клеем ПВА к зачищенной мелкой шкуркой передней стенке корпуса. После сушки под прессом (с прокладкой из впитывающей влагу бумаги) в течение 24 часов, рисунок защищается от воздействия влаги широкой полоской прозрачного скотча.
Конструктивно корпус ПНУ установлен под светильником на расстоянии нескольких десятков сантиметров так, чтобы датчик освещённости - фоторезистор BL1, выведенный через верхнюю стенку корпуса, был направлен на светильник и освещённый BL1 имел внутреннее сопротивление менее 300 кОм (лучше намного меньше: вплоть до единиц кОм), а затемнённый BL1 (при выключенном освещении в прихожей) - более 360 кОм (лучше намного больше - вплоть до нескольких мегом). Проверить правильность выбранного места установки корпуса BL1 можно, отключив BL1 от схемы и подключив его к любому мультиметру (тестеру), установленному в режим «Rx». Для справки: темновое сопротивление BL1 типа ФСД-1 составляет не менее 2 мегом (а практически гораздо больше). При другом расположении светильника в прихожей изменяется местоположение корпуса ПНУ или не исключается вариант вынесения BL1 из корпуса ПНУ.
Иногда яркое освещение лестничной клетки при открытой входной двери подсвечивает фоторезистор BL1 и включает сигнализатор ПНУ, даже если светильник в прихожей выключен. В этом случае придётся уточнить местоположение BL1 или одеть на фоторезистор цилиндрическую бумажную бленду, например, склеенную из нескольких слоёв чёрной бумаги, смазанной для прочности эпоксидной смолой. При использовании бленды длиной более 30 мм., фоторезистор должен быть направлен точно на светильник прихожей.
Информация любителям модернизировать схемы.
Несколько изменить принцип работы ПНУ можно, если точку соединения BL1 и R2 подключить ко входу (выводу 13) DD1.4 (а вывод 6 DD1.2 соединить с выводом 5 DD1.2). Тогда ОВ будет запускаться только 1 раз - через секунду после стартовой установки (в ноль) - и только при освещённом BL1. [Повторных запусков ОВ при манипуляциях светильником (его включениях), если открыта дверь, не будет]. При затемнённом BL1 запусков ОВ не будет вообще.
Ток, потребляемый таким ПНУ после окончания работы ОВ при освещённом BL1 составляет 1 … 3 мкА, а при затемнённом BL1 - менее 0,1 мкА (на шкале цифрового мультиметра M890F показания 0,000 мкА). При затемнённом BL1 запусков ОВ не наблюдается, поэтому потребляемый ток ПНУ неизменен и также не превышает 0,1 мкА.
Уважаемые читатели!
Получить дополнительную информацию по статье Вы сможете, разгадав ребусы:
1). Разгадав ребус №1 Вы узнаете, как функционально можно назвать цепь C1, R1 стартовой установки и инвертор DD1.1.
2). Разгадав ребус №2, Вы узнаете функциональное назначение последовательно соединённых фоторезистора BL1 и резистора R2.
3). Ребус № 3 подскажет Вам другое название формирователя коротких импульсов, входящего в состав ПНУ и состоящего из двух (С2 и R3) деталей.
4). Ребус № 4 сообщит Вам, как по-другому называют одновибратор.
5). Ребус № 5 раскроет Вам важное свойство детали, обозначенной на схеме электрической принципиальной как BF1.
6). Ребус № 6 содержит название детали, которая может заменить геркон SF1.
7). Ребус № 7 укажет Вам, функциональное назначение низкоомного резистора R7, обеспечивающего быстрое повторное включение ПНУ.
8). Ребус № 8 содержит название основного параметра детали, имеющей в схеме ПНУ позиционное буквенное обозначение BL1.
9). Ребус № 9 укажет Вам функциональное название детали, которую можно исключить без нарушения работоспособности ПНУ.









Полные ответы к ребусам вы сможете найти в файле PNU_4work.
Уважаемые читатели!
Если вы желаете получить комплект КД для изготовления ПНУ, предлагаем Вам разгадать загадку:
Восходит солнце, световой поток растёт; его сопротивление - совсем наоборот.
Подсказка:

Полный ответ к ребусу №10 ПНУ:
Разгадав загадку или ребус, ответ следует ввести в строку «Пароль» файла «PNU_4work». Тогда вы сможете получить комплект схем для изготовления, несколько вариантов рисунка ФП (Фальшпанели) и в качестве бонуса готовый к термопереносу (в масштабе = 1:1) отражённый рисунок трассировки печатной платы. Также Вы сможете прочитать полные ответы к ребусам №1 … №9. Архив файла «PNU_4work» можно скачать здесь:
ВИДЕО
Если у Вас есть желание посмотреть на поделку при демонстрации её работы, то откройте видео «ПНУ» (44572 кБ) длительностью 2 мин. 37 с. Для этого перейдите на Яндекс.Диск по ссылке:
Для того, чтобы посмотреть этот же файл на мобильном устройстве вы можете воспользоваться QR-кодом:

А вот, что хотела сказать о ПНУ вечная студентка, плод инженерной мысли, постоянный обитатель Яндекса и набирающая жизненный опыт голосовая помощница – бот Алиса:
С Новым годом, дорогие многочисленные радиолюбители! Сегодня у нас на обсуждении простое напоминающее устройство. Редкий случай, когда столь простая поделка может экономить семейный бюджет. Слегка экономить. Но есть хорошая пословица «Копейка рубль бережёт». Поэтому, если у вас есть садовая лопата, и желание откопать из глубины веков (точнее из семидесятых годов прошлого века) фоторезистор ФСК-1, то приступайте поскорее. Вашим лозунгом будет: «В Новый год - с бережным отношением к электроэнергии».
К тому же изготовление такой поделки заключает в себе воспитательный момент, чего официально нет даже в современной школе. Ныне, как известно, школа предоставляет лишь образовательные УСЛУГИ, а воспитание передано в руки родителей. Вот пусть родители и посоветуют своим чадам взять в руки паяльник и нанести несомненную пользу семейному бюджету изготовлением нужного устройства.
И, наконец, поговорим о конкретном. Недостатком напоминающего устройства является не очень высокая чувствительность. Для надёжной работы, фотоэлемент должен устанавливаться не далее, чем в 10 - 20 сантиметрах от светильника, расположенного в прихожей.
Кроме того, я бы запитала напоминающее устройство от сети 230 Вольт. Хотя паять будут дети и в целях безопасности, пусть останется батарея. К тому же ток дежурного режима простого напоминающего устройства не превышает одного - трёх микроампер!
Отработайте навыки настройки на этой поделке и переходите к более сложным. А под конец сообщения, позвольте подкинуть вам железобетонную «идею». В случае несоблюдения жильцами пожелания экономить свет можно будет, например, блокировать открывание двери, до тех пор, пока свет в прихожей не выключен.
Некоторые особенности изготовления ПНУ
Рисунок 7.
Полуготовая плата ПНУ слегка зачищается, обезжиривается и покрывается жидкой канифолью. Истолчённую в порошок канифоль можно разводить в спирте, муравьином спирте (ужасно пахнет, но зато не дорого продаётся в аптеках) и некоторых других спиртосодержащих жидкостях. Если раствор жидкой канифоли получился излишне жидким, то ПП таким раствором рекомендуется покрывать 3-5 раз. Быстро высушить плату можно, например, на работающей батарее центрального отопления.
Рисунок 8.
Радиоэлектронные компоненты, использованные при изготовлении ПНУ, изображены на рисунке 8. Детали DD1 и VT1 следует защитить от статического электричества. Для этого они устанавливаются в специальные розетки по окончании пайки остальных деталей.
Рисунок 9.
Фотодатчик BL1 имеет пластмассовый корпус. Поэтому его контакты лучше не паять, а подключать к плате ПНУ при помощи гнёзд от кабельных разъёмов. Для установки BL1 в малогабаритный корпус, гнёздные контакты укорачиваются (см. правую верхнюю часть рисунка 9).
Рисунок 10.
При чрезмерной громкости звукового тонального сигнала ПНУ, излучающее отверстие активного (имеющего встроенный генератор) зуммера BF1 (изображён в левом верхнем углу рисунка 10) можно на половину или полностью заклеить изолентой.
Рисунки 11 и 12.
Если дверь закрыта, то вне зависимости от того, освещён или затемнён датчик BL1 затемнён, ПНУ выключен.
Рисунок 13.
Если дверь открыта, а датчик BL1 затемнён датчик BL1 затемнён, ПНУ также выключен.
Рисунок 14.
Если дверь открыта, а датчик BL1 освещён лампой коридорного светильника, ПНУ начинает работу через 2 секунды после открывания двери на выход. «Напоминание» состоит из яркого свечения зелёного светодиода и тонального сигнала зуммера BF1, длящихся 7 секунд. Кстати, контакты зуммера BF1 очень боятся перегрева, поэтому паять их следует с обязательным теплоотводом!
Примечания: 1). В статье использованы: ребус РТТ №018 и загадка радиотехнической тематики ЗРТ №042. 2). Схема сохраняет работоспособность при снижении напряжения питания до 2 Вольт (при замене зелёного HL1 красным или жёлтым)
Становитесь автором сайта, публикуйте собственные статьи, описания самоделок с оплатой за текст. Подробнее здесь.













