За длинные новогодние праздники собрал зарядку на тиристорах для аккумуляторов с рабочим напряжением от 6 до 12 В. Покупать в магазине промышленное зарядное устройство дороговато, но имея хотя бы малый опыт работы с паяльником сделать своими руками нужный аппарат будет намного дешевле и интереснее.
Зарядное устройство на тиристорах производит заряд аккумуляторов импульсами-что способствует увеличению срока работы аккумуляторной батареи. В общем данный прибор представляет собой фазоимпульсный регулятор мощности на тиристорах дающий возможность регулировать напряжение и ток при заряде аккумуляторной батареи.
Схема, проверенная годами эффективная и надежная, обладает всеми защитами. Собрать данную схему можно как на недефецитных распространенных деталях, так и на импортных аналогах. Все необходимое для сборки данного устройства указано ниже.
Перечень инструментов и материалов.
- транзисторы КТ315, КТ361,КТ814-817, (BD139,140) ;
- тиристоры КУ202 -1шт;
- трансформатор на 18-22В -1шт;
- соединительные провода;
- выключатель питания -1шт ;
- диодный мостик выпрямительный KBPC5010 или диоды Д242-247;
- монтажная плата или универсальная печатная плата;
- светодиоды-3шт ;
- диоды и стабилитроны ;
- подстроечный резистор 5 кОм-1шт ;
- переменный резистор 10кОм-1шт ;
- резистор 1 кОм-2 шт;
- клеммники ;
- тумблер или переключатель ;
- винты;
- амперметр постоянного тока до 10А-1шт;
- паяльник;
- клеммы крокодилы.
- тестер.
Шаг первый. Сборка схемы на монтажной плате.
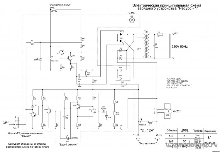
Для начала рассмотрим схему зарядного прибора. Собственно основой является хорошо зарекомендовавшая себя схема зарядного устройства «Ресурс-1». В данной схеме предусмотрено все нужное чтобы исключить возможность повреждение элементов схемы и самого аккумулятора. Здесь уже предусмотрены все защиты-от КЗ, от ошибочной полярности аккумулятора, от превышения напряжения зарядки. Работают два режима работы- автоматический и ручной . Ручной режим дает возможность питать лампы накаливания или нагревательные приборы на 12 В (или проводить зарядку совсем разряженного аккумулятора). При автомате включаются защиты и отключение аккумулятора при полном заряде.
Схема зарядного устройства «Ресурс-1» состоит из тиристорного регулятора мощности (верхняя часть схемы) и схемы автоматики и защит (нижняя часть схемы).
Рассмотрим работу тиристорного регулятора мощности. Генератор импульсов собран на транзисторах VT3, VT4. Импульсы управления приходят на управляющие электроды тринисторов VS1, VS2. Регулятор тока R6 изменяет частоту генератора, соответственно меняется напряжение и ток через нагрузку подключенную к выходу ЗУ.
Питание на генератор приходит с коллектора транзистора VT1(в автоматическом режиме) или через VD9 с диодного моста(в ручном режиме).
Схема автоматики предназначена для работы защит и отключения генератора и заряжаемого аккумулятора при достижении заряда в 14,5В. Регулятором R20 настраивается порог окончания заряда аккумулятора. Если значение напряжения на аккумуляторе достигнет 14,5 В включится светодиод HL1, транзистор VT1 закроется и генератор не будет работать, тиристоры закроются, ток на батарею не будет проходить.
Если вам не нужна функция по автоматическому отключению заряда можно не делать нижнюю часть схемы кроме как оставить транзистор VT1 с обвязкой R1,3,4, VD1,D9. В этом случае остаются защиты зарядного устройства.
Я немного упростил вышеописанную схему-вместо двух тиристоров сделал на одном, добавил светодиодный индикатор переполюсовки.
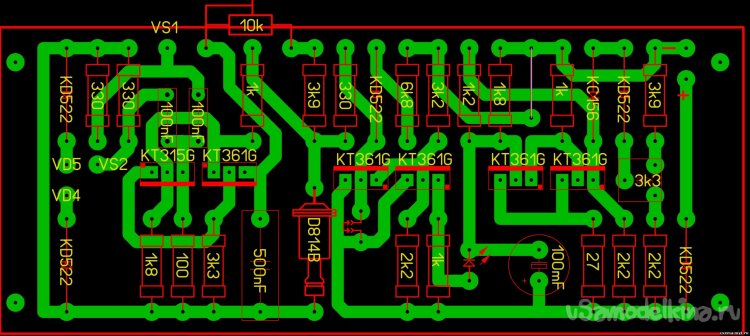
Я по быстрому сделал монтаж элементов на двух монтажных платах размером 4х6см.Отдельно испытал и настроил по отдельности.
На плате тиристорного регулятора надо сначала подобрать конденсатор С1 в пределах 350-500nF. Затем резистором R12 подбираем чтобы пределы регулирования были от 1-2В до 14 В. В процессе настройки подключаем в нагрузку автолампу на 12В.
Плату автоматики настраиваем так –подключаем питание в 14.5 В на плату с другого регулируемого источника питания и потенциометром R20 добиваемся зажигания светодиода HL1. То есть при заряде аккумулятора в 14,5 В поступит сигнал на отключение платы генератора.
Всю схему можно собрать на печатной плате(рисунок ниже).Если вся схема будет на одном тиристоре то просто один конденсатор на 100nF и резистор 330 Ом не впаиваем.
Шаг второй. Сборка ЗУ в корпус.
У меня был сгоревший компъютерный блок питания, в его корпус было решено разместить всю электронику. Трансформатор для этой схемы нужен мощностью 100-150Вт, вторичная обмотка на 18-22 В. Я нашел в загашниках на 300Вт-большеват по габаритам, но втиснул этот корпус.
Мостик выпрямительных диодов собран из диодов Шотки на радиаторе (от БП донора). Силовой тиристор Ку202 также на радиаторе. Для обдува сверху корпуса установил кулер от донора. Для его запитки через мостик КЦ402 подсоединил к 12- вольтовой обмотке трансформатора.
Шаг третий. Проверка работы.
Подключил к аккумулятору емкостью 60АЧ-прекрасно работает, заряд идет, защиты работают, окончание заряда действует.
Как проводить настройки и проверки на аккумуляторах можно посмотреть здесь
Получилось хорошее надежное зарядное устройство, главное - бюджетное и сделано своими руками. Сделано из бросовых копеечных деталей, не требовательное к подбору радиоэлементов. Больше времени ушло на слесарку.
Все добра и здоровья!
Становитесь автором сайта, публикуйте собственные статьи, описания самоделок с оплатой за текст. Подробнее здесь.












