ВИДЕО
Здесь вы можете прослушать рецензию бота Алисы на СЗП:
Светильник со звуковым переключателем (далее просто СЗП) это настенное устройство, предназначенное для освещения жилых помещений необычно мягким успокаивающим зелёным светом. СЗП работает от сетевого напряжения ~ 230 Вольт и является экономичным энергосберегающим устройством. Потребляемый СЗП ток от сети ~ 230 Вольт не превышает 80 мА, но при этом обеспечивается довольно интенсивное освещение. Установленный (навешенный на два шурупа) на стену СЗП, может работать как осветитель локального назначения (для освещения небольшого участка комнаты) или как полноценный осветитель для всей комнаты. В последнем случае, лёгким движением руки лампу следует направить в потолок. Лучший эффект при освещении всего помещения получается при побелённых или окрашенных белой краской потолках.
СЗП оснащён «проходным» механическим выключателем, врезанным в разрыв сетевого шнура, а также чувствительным к звуку («хлопковым») переключателем, работающим от малогабаритного электретного микрофона.
Основной недостаток СЗП в том, что он оснащён бестрансформаторным блоком питания, который требует хорошей вентиляции, а при крупных вентиляционных отверстиях в корпусе имеется риск попадания внутрь корпуса посторонних предметов. Заклеивание отверстий с внутренней стороны тканью (окрашенным в чёрный цвет бинтом), не спасает от попадания внутрь корпуса пыли.
В СЗП использована современная светодиодная лампа GX53 фирмы «Ecola» LED color PREMIUM, имеющая форму таблетки с матовым экраном размерами 28х74 мм. Её потребляемая мощность 12 Ватт. Цвет свечения – зелёный. Лампа сохраняет работоспособность при снижении температуры окружающей среды до -40ºС.
Сокращения в статье СЗП
Лог.0 – логический ноль (низкий логический уровень).
Лог.1 – логическая единица (высокий логический уровень).
СЗП - светильник со звуковым переключателем (название статьи).
Основные комплектующие, применённые в СЗП
1). Коробка пластмассовая (без крышки) с габаритными размерами 120 х 106 х 45 мм.
2). LED лампа GX53 фирмы «Ecola» с матовым экраном размерами 28х74 мм.
3). Шнур для бра TM Universal А1060 Ч.
4). Гарнитура для головных телефонов (Используется только один декоративный держатель наушника).
5). Комплект крепежа латунного из винтов, бонок (стоек – держателей с резьбой), шайб и гаек М3.
6). Лист дюралюминия размерами 112х99 мм и толщиной 0,8 … 2 мм. (Для передней панели).
7). Изолента шириной 18-20 мм (в случае изготовления стоек – держателей по авторской методике).
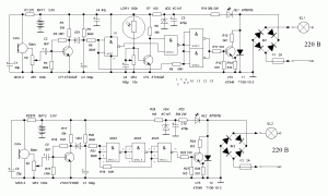
Рисунок 1.
Схема электрическая принципиальная СЗП состоит из:
- выключателя SA1;
- предохранителя FU1, рассчитанного на ток 0,125 Ампер;
- балластного резистора R2;
- балластного конденсатора С2, оснащённого разряжающим резистором R4;
- однополупериодного выпрямителя, составленного из диодов VD1 и VD2;
- оксидного конденсатора С4 фильтра постоянного тока с рабочим напряжением 25 … 50 Вольт, не менее;
- стабилитрона VD3 Д814Б, формирующего стабильное напряжение +9 Вольт;
- интегрального стабилизатора DA1 78LO5, вырабатывающего напряжение +5 Вольт;
- керамических конденсаторов С5 и С7 «обвязки» стабилизатора DA1;
- оксидного конденсатора С6 фильтра постоянного тока;
- управляемого генератора загадкпрямоугольных импульсов частотой 1 кГц, собранного на элементах C9 DD2.1 DD2.2 R8;
- токоограничительного резистора R10;
- эмиттерных повторителей VT2-VT3, усиливающих сигнал по току и напряжению;
- дифференцирующей цепи С10-R11;
- симистора VS1 с анодной нагрузкой – сетевой LED лампой EL1 зелёного цвета свечения мощностью 12 Вт.
Кроме того, в состав СЗП входит звуковой выключатель, составленный из следующих элементов:
- подстроечного резистора RP1, задающего рабочий режим электретного микрофона BM1;
- токоограничительного резистора R1;
- электретного микрофона BM1 типа NMC;
- керамического разделительного конденсатора С1;
- усилительного каскада, собранного на элементах R3 VT1 R5;
- одновибратора, собранного на элементах DD1.1 C3 R6 VD4 и вырабатывающего импульс положительной полярности при появлении лог.1 на входе «S» (выводе 6) DD1.1;
- стартовой установочной цепи С8 R7;
- Т-триггера DD1.2, сделанного из D-триггера, соединением инвертирующего выхода (вывода 12) со входом D (выводом 9) DD1.2.
Перечень элементов
Уважаемые читатели, как Вы уже, наверное, заметили, что в схеме на рисунке 1 нет номиналов резисторов и конденсаторов. Для того, чтобы их получить, следует извлечь кубический корень из величин, указанных в перечне.
Если у вас нет желания извлекать корень кубический или просто забыли, как это делается, разгадайте загадки или ребус. Получив таким способом пароль, и введя его в строку «Пароль» файла «SZP_4work», вы получите схему электрическую принципиальную с реальными номиналами.
RP1 - 0,035937 МОм; R1 – 1000 кОм; R2 - 175616 Ом; R3 – 27 МОм; R4 – 1 000 000 000 кОм; R5 – 551368 кОм; R6 – 0,421875 МОм; R7 – 0,001728 МОм; R8 – 0,059319 МОм; R9 – 27 кОм; R10 – 2,197 кОм; R11 – 0,175616 кОм.
С1 – 1000 000 000 нФ; С2 - 0,103823 мкФ; С3 – 1 000 000 000 наноФарад; С4 – 1 000 000 000 мкФ; С5 – 0,001 мкФ; С6 – 0,010648 миллиФарады; С7 – 0,001 мкФ; С8 – 103,823 мкФ; С9 – 3,375 нФ; С10 – 0,010648 мкФ.
Причём рабочее напряжение конденсатора С2 – 400 … 630 Вольт; С4 – 25 … 50 Вольт; С10 – 220 … 400 Вольт, а остальных конденсаторов – 10 … 16 Вольт.
Можно, также «молча» попросить бота Алису: она у нас умница и даёт полезные рецензии к поделкам. Вызовите на компьютере Алису и в строке для текста напишите: Алиса, корень кубический из 0,035937. И нажмите стрелку «вправо». Через 1-2 секунды Алиса выдаст письменный ответ: «0,33». Мы знаем, что это номинал RP1 в мегомах (в килоОмах = 330 кОм).
СЗП имеет бестрансформаторное питание, поэтому при проверке и настройке следует соблюдать требования правил ТБ при работе с конструкциями, не имеющими гальванической развязки от сети ~ 230 Вольт.
Принцип работы СЗП
При замыкании контактов выключателя SA1 (см. рисунок 1) напряжение ~230 Вольт через резистор R2 и гасящий конденсатор С2 поступает на однополупериодный выпрямитель VD1 VD2. Конденсатор С4 сглаживает пульсации, а стабилитрон VD3 ограничивает пульсирующее напряжение на уровне 9 вольт. Интегральный стабилизатор DA1 преобразует напряжение + 9 Вольт в напряжение +5 Вольт. Керамические безындукционные конденсаторы С5 и С7 «обвязки» делают работу стабилизатора DA1 стабильной. Оксидный конденсатор С6 является фильтром постоянного тока для шины питания +5 Вольт.
После включения СЗП, цепь стартовой предустановки устанавливает триггер DD1.2 в исходное (нулевое) состояние: в течение времени заряда конденсатора С8 через резистор R7, на обкладке «минус» С8 присутствует положительный потенциал (логическая 1). Эта 1 поступает на вход R («Сброс») (вывод 10) DD1.2 и устанавливает лог.0 на прямом выходе (выводе 13) триггера DD1.2. Как следствие, светодиод HL1 не светится, а генератор прямоугольных импульсов, собранный на элементах C9 DD2.1 DD2.2 R8, заторможен. Импульсы на УЭ симистора VS1 не поступают и симистор VS1 закрыт, а осветительная лампа EL1 не светится.
Если теперь хлопнуть в ладони, то на верхнем выводе микрофона BM1 появляются всплески напряжения, которые через переходной конденсатор С1 поступают на базу VT1 и открывают его. Сопротивление перехода коллектор - эмиттер резко уменьшается и на коллекторной нагрузке VT1 - резисторе R5 образуется один или несколько (в зависимости от длительности и характера хлопка) импульсов положительной полярности амплитудой близкой к напряжению источника питания +5 Вольт. Этот сигнал подаётся на установочный вход (вывод 6) S («Установка») DD1.1 и запускает одновибратор (DD1.1 C3 R6 VD4), то есть устанавливает лог.1 на прямом выходе (выводе 1) триггера DD1.1. Эта лог.1 через резистор R6 начинает заряжать конденсатор С3. Через 0,5 секунды конденсатор С3 зарядится до напряжения, равного половине напряжения питания и одновибратор (DD1.1 C3 R6 VD4) по входу «R» (выводу 4 DD1.1) возвращается в исходное (нулевое) состояние. Другими словами, на прямом выходе (выводе 1) DD1.1 снова появляется лог.0, а конденсатор С3 быстро разряжается через диод VD4.
Интенсивность хлопков в ладоши не всегда строго постоянна, поэтому на коллекторе VT1 при одном хлопке появляется разное количество фронтов (положительных перепадов) напряжения (дребезг). Для того, чтобы переключением счётного Т-триггера управлял только один (первый) фронт, а остальные игнорировались, и служит одновибратор на элементах DD1.1, C3, R6, VD4. Пока на входе одновибратора, запущенного первым фронтом одновибратора присутствует дребезг, на его выходе в течение 0,5 секунд установлена лог.1, сменяющаяся нулем только по окончании дребезга. А по спаду (отрицательному перепаду) на входе С (выводе 11) DD1.2, состояние триггера DD1.2 не изменяется. Так проходит цикл отработки импульса положительной полярности, защищающего счётный триггер DD1.2 от ложных срабатываний дребезгом.
Длительность сформированного импульса определяется номиналами времязадающей цепи C3 R6 и приближённо рассчитывается по формуле:
Т = 0,7∙RC,
где С – ёмкость конденсатора С3 в микрофарадах, а R – сопротивление резистора R6 в мегомах.
Сигнал с выхода (вывода 1) DD1.1 подаётся на стробирующий вход С (вывод 11) триггера DD1.2. Инвертирующий выход (вывод 12) триггера DD1.2 соединён с информационным входом D. Такое соединение превращает D-триггер в счётный Т-триггер. Т-триггер запускается по фронту на входе С и информация со входа D записывается на его прямой выход, то есть на его прямом выходе (выводе 13) DD1.2 появляется лог.1. На цепи R9 HL1 появляется падение напряжения и светодиод HL1 начинает светиться.
Лог.1 с прямого выхода (вывода 13) триггера DD1.2 поступает на вывод 8 элемента DD2.1 и разрешает работу генератора прямоугольных импульсов DD2.1-DD2.2-R8-С9. Частота генератора определяется времязадающей цепью С9-R8 и составляет порядка 1 кГц. Эта импульсная последовательность через резистор R10 поступает на эмиттерные повторители VT2-VT3, усиливается по току, напряжению и подаётся через дифференцирующую цепь С10-R11 на управляющий электрод симистора VS1. Симистор открывается и через его нагрузку – осветительную лампу EL1 - протекает переменный ток сетевого напряжения ~ 230 Вольт.
После очередного хлопка в ладони на управляющем выводе 8 DD2.1 устанавливается лог.0, генератор прямоугольных импульсов (DD2.1-DD2.2-R8-С9) затормаживается и на его выходе (выводе 11 DD2.2) также устанавливается логический ноль. Симистор закрывается и через его нагрузку – осветительную лампу EL1 – ток перестаёт протекать. Осветительная лампа EL1 гаснет. Каждый дальнейший хлопок в ладони будет переключать лампу. Управляющие хлопки не следует делать чаще 1 раза в секунду, во избежание нарушения Т-триггерного принципа работы СЗП.
Подстройка СЗП
Собранное без ошибок и из исправных деталей устройство настройки не требует. Изменить длительность выходного импульса ОВ можно подбором сопротивления резистора R6 или ёмкости конденсатора С3.
Если возникнет необходимость отыскать ошибки в цифровой части схемы, рекомендуется воспользоваться осциллографом или вольтметром постоянного тока. При работе с осциллографом следует с лабораторного блока питания, на анод VD1 (относительно общего с провода) подать напряжение + 8,5 В и проверить исправность схемы «по прохождению сигнала». При срабатывании триггера DD1.2 на выводе 11 DD2.2 должны присутствовать импульсы положительной полярности с уровнем, близким к напряжению источника питания DD2 (+5 В) и частотой порядка 1 кГц. Частоту генератора (при необходимости) можно уточнить подбором сопротивления резистора R9. Без осциллографа в исправности генератора можно убедиться так: На время работы генератора прямоугольных импульсов постоянная составляющая, измеренная тестером Ф343 в диапазоне = 60 В (входное сопротивление 16,7 кОм/В) на выводе 11 DD2.2, должна возрастать с 0 до 3 ± 0,5 В.
Если при работе СЗП будет наблюдаться мигание лампы EL1, то в первую очередь следует убедиться в надёжном замыкании контактов проходного выключателя SA1. Автору статьи пришлось слегка подточить плоским надфилем пластмассовый упор, определяющий глубину хода замыкающихся контактов SA1. Вот такой «сюрприз» достался от полуфабрикатного изделия «Шнур для бра TM Universal…»).
Налаживание микрофонного усилителя заключается в установке подстроечным резистором RP1 рабочего режима микрофона BM1. Дополнительно изменить чувствительность микрофонного усилителя можно подбором ёмкости конденсатора С1 от 0,1 до 2,0 мкФ. Подборным резистором R9 можно уточнить рабочий ток светодиода HL1.
Собственно, микрофонный усилитель сохраняет работоспособность при снижении напряжения питания с 5 до 3 Вольт, потребляя около 0,25 мА. Номинал резистора R3 может быть от 910 кОм до 5,1 МОм. Важно только, чтобы для разных типов транзисторов выполнялось условие:
U Б VT1 > (U ИП – 0,5 В),
Где U ИП - напряжение источника питания. U Б VT1 – напряжение на базе VT1 в Вольтах, измеренное относительно общего провода, то есть в дежурном режиме транзистор VT1 должен быть полностью закрыт.
Оперативно уменьшить чувствительность микрофона можно вставив кусочек ваты в ПВХ трубочку, в которую вставлен микрофон BM1.
Детали СЗП
В схеме СЗП применены: резисторы R1 … R11 - типа С2-23, С2-33, ОМЛТ или им подобные. Подстроечный резистор RP1 СП3-38б с горизонтальным расположением на плате. Конденсаторы С2, С10 – типа К73-9, К73-16 или К73-17; С3, С5, С7, С9 - керамические типа КМ, К10-17 или зарубежного производства. Остальные конденсаторы - оксидные типа К50-35 или малогабаритные зарубежного производства. Диоды VD1, VD2 заменяются любыми кремниевыми, рассчитанными на обратное напряжение 250 … 400 Вольт, например, 1N4007, КД105 (Б…Е); или даже малогабаритными КД102Б. Стабилитрон VD3 Д814Б аналогов не имеет, но его можно заменить редким зарубежным стабилитроном 185Z4. VD4 – любой кремниевый, например, КД503, КД510, КД520 … КД522. Транзисторы VT1, VT3 - КТ3107, а VT2 - КТ3102 с любым буквенным индексом. Интегральный стабилизатор DA1 78L05 можно заменить КР1157ЕН502А или 1158ЕН5А. ИМС DD1 К561ТМ2 имеет зарубежный аналог CD4013A. ИМС DD2 К561ЛА7 имеет зарубежный аналог CD4011A. Микрофон BM1 – электретный типа NMC может быть заменён аналогичным, например, особо миниатюрным XF-18D (размеры: d = 6 мм, h = 3,8 мм.). Симистор VS1 может быть BT-137-600 или, например, BT-138-600.
Лампа EL1 – светодиодная (LED) мощностью от 4 до 25 Ватт с рабочим напряжением 160 … 265 Вольт. Светодиод HL1 любой суперъяркий, например, зелёный OSBG5111A-VW (18 cd; d = 5 мм.; 3…3,4 В; 20 мА); красный ARL2-5113URC (d = 5 мм.; 1,6 Вольта; 20 мА) или изумрудный TTL-500G3VC-2 (+3,5 Вольта, 20 мА) со встроенной линзой.
Информация любителям улучшать и изменять схемы
Если у кого-то есть желание сделать сигнализатор включённого питания, то можно ввести мигающий светодиод красного цвета типа ARL-5013URC-B. Этот тип светодиода имеет встроенный резистор и при напряжении питания от 2 до 6 Вольт может работать без дополнительного токоограничительного резистора. Однако из-за низкой «токовости» шины +5 Вольт СЗП, дополнительный резистор (0,6 … 3 кОм) всё же следует включить.
В корпусе светильника имеется достаточно места, и в качестве R2 можно использовать резистор с мощностью рассеивания 5 Вт, например, малогабаритный С5-5-5Вт. Это позволит улучшить тепловой режим работы СЗП.
Для повышения удобства пользования СЗП рекомендуется следующая доработка. 1). Отключить вход S (вывод 8) DD1.2 от общего провода. 2). Цепь R7C8 отключить от входа R (вывода 10) DD1.2 и подключить её ко входу S (выводу 8) DD1.2. 3). Освободившийся вход R (вывод 10) DD1.2 подключить к общему проводу.
После этого, замыкание контактов SA1 будет включать лампу EL1 (без дополнительного хлопка в ладоши). Другими словами, после доработки переключать СЗП можно будет или проходным SA1 (не используя хлопки в ладони) или только звуковым воздействием на микрофон (только хлопками, не используя SA1). На печатной плате для этой доработки потребуется сделать 3 разреза печатных дорожек и впаять две проволочные перемычки.
Все компоненты СЗП (кроме элементов SA1 и EL1) располагаются на ПП (печатной плате) – см. рисунки 2 и 3 - из фольгированного стеклотекстолита размерами 100 х 50 мм. толщиной 2 … 2,5 мм.
Рисунки 2 и 3.
О методе термопереноса рисунка трассировки ПП подробно можно прочитать в файле MTR_TO (3444 кБ), пройдя по ссылке:
О методе ускоренного травления ПП подробно можно прочитать в файле «ПП_водная_баня» на Яндекс.Диске, пройдя по ссылке:
Диаметр отверстий на печатной плате под выводы микросхем - 0,7 … 0,8 мм, под остальные радиоэлектронные компоненты – 0,8 … 1 мм, под соединительные проводники - 1…1,2 мм., под крепёжные отверстия – 3,2 мм.
Вырезать требуемые рисунки для оформления внешнего вида поделки можно, воспользовавшись этикеткой (рисунок 4):

Рисунок 4 также доступен в файле SZP_4work. Архив файла SZP_4work можно скачать а, чтобы его открыть следует ввести пароль - ответ к ребусу или загадкам. Подсказка: пароль напишите с большой буквы.
Гуманитарный блок к СЗП
Уважаемые читатели, если вы желаете получить комплект КД для изготовления СЗП, предлагаем Вам разгадать хотя бы одну загадку:
Загадка – шарада №1
Сначала по гамме мы пробежали
и ноту под номером три отгадали.
Дальше три буквы вам «крот» назначает.
Плюс слово, что гул в УЗЧ означает.
Подсказка:
Загадка – шарада №2
«Жизнь без войны» вы без «р» напишите.
И евро монетой без «на» довершите.
Последние буквы каждый найдёт,
Когда УЗЧ загудит как фагот.
Загадка №3 не является трудно разгадываемой, тем более, что ответ к ней аналогичен первым двум.
Загадка – шарада №3
В «усах» букву Ы буквой И замени
и литр (хоть чего) ты без Р запиши.
К девятке количество букв приведи:
зелёную ёлку в три буквы сожми.
Загадка №4 содержит слова, слегка уводящие в сторону от правильного ответа, но в противном случае загадка была бы чересчур лёгкой.
Загадка – шутка №4
Он ни пико-, и ни нано-, он не просто звук иль фон.
Не сродни приставке милли- и совсем не граммофон.
Вместо загадок можно разгадать простенький ребус (рисунок 4). Он имеет такой же ответ, что и загадки:

Полный ответ к ребусу №1 СЗП:
Разгадав загадки или ребус, ответ следует ввести в строку «Пароль» файла «SZP_4work». Тогда вы сможете получить полный комплект схем для изготовления СЗП и в качестве бонуса готовый к термопереносу (в масштабе = 1:1) отражённый рисунок трассировки печатной платы. Также Вы сможете прочитать полный ответ к ребусу №1. Архив файла «SZP_4work» можно скачать здесь:
А вот, что хотела сказать о СЗП вечная студентка, умница-благоразумница, плод инженерной мысли, постоянная обитательница Яндекса и вечно молодая голосовая помощница – бот Алиса:
Начну, пожалуй, с критических замечаний:
1). Толщина корпуса чрезмерна. Её можно уменьшить, например, в 2 раза.
2). Вывод сетевого шнура из корпуса сбоку нарушает симметрию поделки.
3). Через крупные вентиляционные отверстия внутрь изделия могут попасть мелкие металлические предметы, которые чреваты коротким замыканием.
4). Этикетка на задней стороне корпуса, пожалуй, не нужна.
Положительные моменты:
1). В корпусе много свободного места. Это - нераспаханное поле для творческих доработок, даже если толщина корпуса будет уменьшена в 2 раза. При этом на печатной плате просторно.
2). Если использовать исправные элементы и не допустить ошибок в монтаже, то светильник не потребует настройки. Вращение движка подстроечного резистора настройкой называть как-то не хочется.
3). Оригинально сделано крепление микрофона. Одетая на микрофон ПВХ-трубка, на трении вставлена в вентиляционное отверстие корпуса.
4). Самодельные бонки (стойки-держатели) позволяют быстро (без перекосов и прицеливаний) вкручивать крепёжные винты.
Советы:
1). Желательно СЗП дополнить индикатором включённого питания. Это может быть медленно мигающий зелёный светодиод.
2). Вентиляционные отверстия изнутри корпуса можно заклеить чёрной тканью.
3). Ушки для навешивания СЗП на стену желательно просверлить непосредственно в задней стенке корпуса, а не изготавливать дополнительную дюралевую планку.
4). Если применённый корпус распилить (по толщине) на две части, то получится два корпуса. Правда, ко второму потребуется изготовить две крышки (и переднюю, и заднюю).
Вай-вай-вай! В мой электролистинг вплыло сообщение. Похоже, что теперь Межгалактические правители поручат мне контроль за методами управления освещением на ближайших к Земле космических объектах.
Вот куда будет испаряться моё свободное время! Пожелайте мне удачного взлёта. Надеюсь, до скорой встречи!
Чтобы прослушать рецензию Алисы на мобильном устройстве вы можете воспользоваться QR-кодом:

Рисунок 6. QR-код рецензии Алисы
Некоторые особенности изготовления СЗП
Рисунок 7.
На рисунке 7 показаны основные детали, использованные для изготовления СЗП. В центре – верхняя дюралевая крышка с прикреплённой к ней половинкой держателя для телефонного капсюля от ДОСААФовской гарнитуры.
Рисунок 8.
То же самое, что и на рисунке 7, только перевёрнутое на 180 градусов.
Рисунок 9.
LED-лампа аккуратно просверливается с двух сторон (см. вставленное в корпус лампы шило с синей ручкой). В эти отверстия диаметром 4,8 мм. вставляются чёрные пластмассовые проскальзыватели, обеспечивающие вращение LED-лампы на 180 градусов. Лампа вверх – освещение всего помещения. Лампа вниз – локальное освещение, например, кресла для чтения. Лампа в среднем положении – прожектор, наводимый на заинтересовавший вас объект.
Рисунок 10.
Изготовление 4 бонок (стоек держателей). Методика актуальна при наличии 4 коротких бонок, отрезка полой трубки диаметром 4,8 мм, кусочка ПВХ- трубки, мотка изоленты и винтов М3х35мм.
Рисунок 11.
Справа - самодельные бонки (стойки-держатели), установленные в корпусе СЗП. Винты М3х35 имеют потайные головки. Поэтому они снабжены специальными пластмассовыми шайбами с конусными отверстиями под потайные головки.
Рисунок 12.
Установка 4 удлинённых бонок в отверстия диаметром 3,2 мм, высверленные в корпусе СЗП.
Рисунок 13. Детали для СЗП.
Рисунок 14.
Первоначально схема СЗП проверена на монтажной плате. Фольга на плате разрезана резаком по металлической (а не пластмассовой или деревянной) линейке на квадратики 5х5 мм.
Рисунок 15.
Проверка низковольтной части схемы при питании от лабораторного БП напряжением +5 Вольт. При взведённом триггере DD1.2 на выходе (выводе 11) элемента DD2.2 должен быть меандр частотой около 1 кГц (см. осциллограмму).
Рисунок 16.
Три основных блока СЗП перед сборкой.
Рисунок 16 а.
Эскиз передней крышки СЗП, выполненной из дюрали толщиной 0,8 … 1 мм.
Рисунок 16 б.
Эскиз планки с петлями для навешивания СЗП на вертикальные поверхности (стены, шкафы, полки) из дюрали толщиной 0,8 … 1 мм.
Рисунок 16 в.
Эскиз кармана для цветов СЗП из листовой окрашенной жести толщиной 0,3 мм. Карман прикрепляется к «планке с петлями для навешивания» при помощи 4 винтов М3х8 мм.
Рисунок 17.
Монтажная плата СЗП в корпус установлена вертикально. Печатная плата (100х50 мм) устанавливается горизонтально в нижней части корпуса. Два проделанных отверстия в корпусе совпадают с двумя отверстиями в печатной плате. Микрофон закреплён в нижней части корпуса просто и оригинально: одетая на микрофон ПВХ-трубка, на трении вставлена в вентиляционное отверстие корпуса.
Рисунок 18.
«Ламинирование» (и одновременное приклеивание) скотчем этикеток «РТО» на передней крышке СЗП, обклеенной самоклеящейся плёнкой «под дерево», перед сборкой.
Рисунок 19. Вид на СЗП сбоку.
Рисунок 20. Вид на СЗП сзади.

Рисунок 21.
СЗП, навешенный на вертикальную поверхность при помощи двух «ушек» и двух шурупов с диаметром головок не более 6 мм.
Демонстрацию работы СЗП смотрите на видео, расположенном в самом начале статьи.
Примечание
В статье «Светильник со звуковым переключателем» представлены ребус СЗП №1, а также загадки радиотехнической тематики ЗРТ2 №№ 227 … 230.























