Для его изготовления понадобятся:
-Li-Ion аккумулятор
-контроллер заряда Li-Ion аккумулятора
-повышающий преобразователь 3-5V
-ну и конечно провода, переключатель и молекулярный клей
Итак, первым делом подбирается аккумулятор. Найти его можно в ненужном/сломанном мобильном телефоне, mp3-плеере, фотоаппарате и т.д. Напряжение этого аккумулятора должно быть 3,7 вольта, а емкость чем больше, тем лучше. Понятное дело, что аккумулятор должен быть рабочий, поскольку именно он часто бывает причиной выхода из строя долго используемого мобильного телефона. В данной конструкции применяется аккумулятор емкостью 760мАч. Иными словами, обычный аккумулятор, валяющийся без дела.
Для того, чтобы удостовериться в его работоспособности, понадобится контроллер заряда Li-Ion аккумулятора. В данной конструкции был использован самый дешевый вариант Tp4056. Выглядит он следующим образом:
Найти его можно в любом радиомагазине, а стоимость его $0,5. Он будет заряжать аккумулятор от USB током, который будет установлен подбором резистора, отмеченного на картинке.
От производителя этот блочек приходит с резистором в 1,2кОм, что соответствует максимальному току заряда для этого блока – 1ампер. Вот таблица, по которой можно выбрать номинал токозадающего резистора:

В данной конструкции применен токозадающий резистор номиналом 2,2кОм, что соответствует максимальному току заряда 500-550мА. Ток максимального заряда выбирается таким, чтобы он не превышал значения емкости аккумулятора, поскольку значительное превышение тока заряда обязательно приведет к выходу аккумулятора из строя.
На блочке есть два светодиода, один красный, сигнализирующий процесс зарядки аккумулятора, второй синий, сигнализирующий окончание зарядки. После залития всей конструкции прозрачным термоклеем, они красиво подсвечивают все устройство.
После того, как аккумулятор был заряжен и проверен под нагрузкой, тем самым показав свою работоспособность, подпаивается повышающий преобразователь 3-5 вольт. Он может быть промышленного производства, например вот такой:
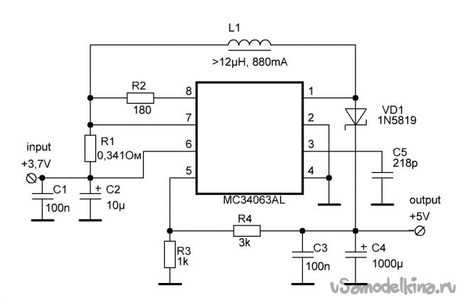
Называют его «3-5V to 5V 1A Adjustable Step-up Power Supply Module with USB Output», либо его можно изготовить самостоятельно на базе широко распространенной микросхемы mc34063. А поскольку самодельный уже был, то он и был применен. Информации по его расчету и изготовлению в Интернете предостаточно, так что подробно останавливаться на изготовлении преобразователя не имеет смысла. Вот его схема:
Частота преобразования 100 кГц, устанавливается емкостью конденсатора C5. Индуктивность намотана на маленьком ферритовом сердечнике от какого-то старого радиоприемника проводом с сечением диаметром 0,5мм. Это достаточно толстый провод, но он позволяет значительно повысить КПД устройства. R1 ограничивает входной ток преобразователя (защищает аккумулятор от КЗ), делитель R3,R4 устанавливает напряжение на выходе ровно 5 вольт, конденсаторы C3 и C4 сглаживают колебания напряжения. Диод VD1 - диод Шоттки с малым падением напряжения, его применение также повышает КПД преобразователя.
Перед повышающим блоком устанавливается выключатель, чтобы аккумулятор не разряжался во время простоя.
Вот общая схема устройства:
Теперь конструкция спаяна и готова к заливке термоклеем. Не лишним будет еще раз все проверить.
Напоследок вся конструкция заливается термоклеем для механической прочности и хоть какой-то гидроизоляции.
Все, устройство готово. Теперь оно еще раз подключается к USB для зарядки (загорается красный светодиод):
Через некоторое время аккумулятор зарядился и загорается синий светодиод
Это значит что теперь девайс готов питать и заряжать любой USB-потребитель.
Становитесь автором сайта, публикуйте собственные статьи, описания самоделок с оплатой за текст. Подробнее здесь.














