Диапазон измерения частоты……………10 Гц…60МГц
Чувствительность (амплитудное значение) … 0,2…0,3В
Напряжение питания ………….7…16В
Потребляемый ток…………….не более 50 мА.
Необходимость в данном девайсе у меня возникла, когда нужно было сделать задающий генератор несущей для радиопередатчика и произвести его дальнейшую настройку и согласование с другими функциональными частями системы. Долго искал в интернете схему, которая работала бы с дисплеем nokia 5110 и имела бы диапазон измерений, в которую попадала бы нужная мне частота. Наконец, случайно нашел схему такого частотомера, где она была не подробна, сделана под другой дисплей и не имела файла печатной платы. Зато был файл прошивки. Ну ладно теперь перейдем к тому что нам понадобиться:
Расходные материалы
• стеклотекстолит фольгированный двусторонний
• болты М3 x 20 с гайками (шляпки желательно потайные)
• радиодетали (ниже)
Конденсаторы
• 10p ¬– 1 0805
• 22p – 2 0805
• 100p – 1 0805
• 10n – 2 0805
• 100n – 5 0805
• 4…20p – 1 подстроечный
• 22uF 25V – 2 танталовые типа D
Резисторы
• 100 Ом – 1 0805
• 200 Ом – 1 0805
• 470 Ом – 2 0805
• 2.2 кОм – 4 0805
• 3.9 кОм – 4 0805
• 10 кОм – 1 0805
• 18 кОм – 1 0805
• Диод BAV99 sot23
• Дроссель 10 – 82 мкГн (у меня 82 мкГн) 0805
• Кварцевый резонатор на 4МГц
• Такой модуль дисплея. Обратите внимание на распиновку выводов (на разных модулях иногда может отличаться)
• Микросхемы стабилизаторов LM78L05ACM и AMS1117L-33
• ВЧ разъем MCX (я поставил его, т.к. у меня были щупы от карманного осциллографа с таким же)
• Гнездо питания (была мысль сделать на 12 вольтовой батарейке на плате, но для универсальности решил сделать просто гнездо DS-261B)
• DIP панелька PIC16F628A и сам контроллер
Инструменты
• средства для создания печатной платы
• паяльный фен
• паяльник
• мини дрель (для отверстий)
• гравер (удобно фрезеровать отверстие под питание, но можно и без него)
• ножницы по металлу
• мелкий пинцет
• программатор pic
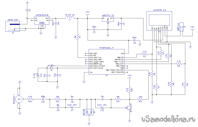
Теперь приступим. Вот наша принципиальная схема.
Перемычкой J3 мы управляем включением/отключением подсветки. Дальше будет проще объяснять по плате.
В место перемычки J3 можно вывести переключатель на проводах. Отверстия под разъем питания J2 можно сделать гравером или мини дрелью, делая несколько последовательных отверстий. Не стоит путать полярность включения танталовых конденсаторов. Сдвоенный последовательно диод BAV99 выполняет функцию защиты от перенапряжения. Если вникать в детали, то понять принцип работы такой защиты вытекает из-за особенностей ВАХ (вольт-амперной характеристики) диода.
На правой части графика мы видим, что при незначительном напряжении ток почти отсутствует, однако в определенный момент ток резко возрастает, и дальнейшее увеличение напряжения не увеличивает ток. Так вот, если напряжение на диоде превышает напряжение падения, то наш диод проводит ток.
Выдержка из документации. Здесь видно, что при напряжении свыше 1В и далее диод начинает проводить ток. В нашем случае получается, что он просто закорачивает входной сигнал большой амплитуды на землю.
Резисторы, стоящие в цепи измеряемого сигнала, ограничивают ток заряда конденсаторов. Ведь в теории при заряде и разряде емкостей их ток стремиться бесконечности. На практике этот ток ограничен сопротивлением проводников, но его бывает недостаточно.
Так как наш дисплей питается от 3.3В через стабилизатор напряжения, то для согласования уровней стоят делители напряжения. Иногда и без них экран неплохо работает, но тогда нагрузка по току ложится на выводы контроллера, каждый из которых имеет свое внутреннее сопротивление.
Дроссель (в моем случае индуктивность smd 0805 на 82 мкГн) дает дополнительную защиту от высокочастотных наводок по питанию, что добавляет дополнительную стабильность в работе контроллера.
Так вроде разобрали основные моменты в работе контроллера. По алгоритму измерения не смогу подсказать, т.к. тот источник, где мне удалось найти неполную информацию, не имел исходного кода. Да и вновь найти сам сайт не удалось. Так теперь перейдем к тому, что у меня получилось.
Так как у меня нет лазерного принтера, но есть струйный, то делаю плату с помощью пленочного фоторезиста. Шаблон состоит из 4 листов прозрачной пленки (2 пленки совмещенные пленки для верхнего слоя и 2 для нижнего). Потом совмещаем верхний и нижний слои так, чтобы внутрь можно было просунуть плату с нанесенным фоторезистом.
Верхний слой
Нижний слой
После травления сделал отверстия своим моторчиком от магнитофона с цанговым патроном. Сначала накернил, продавливая шилом отверстия, а потом сверлил насквозь.
На верхнем фото видно не значительные отклонения в некоторых отверстиях, но это больше связано с тем, что сверлил от руки и мог неидеально вертикально удерживать микродрель.
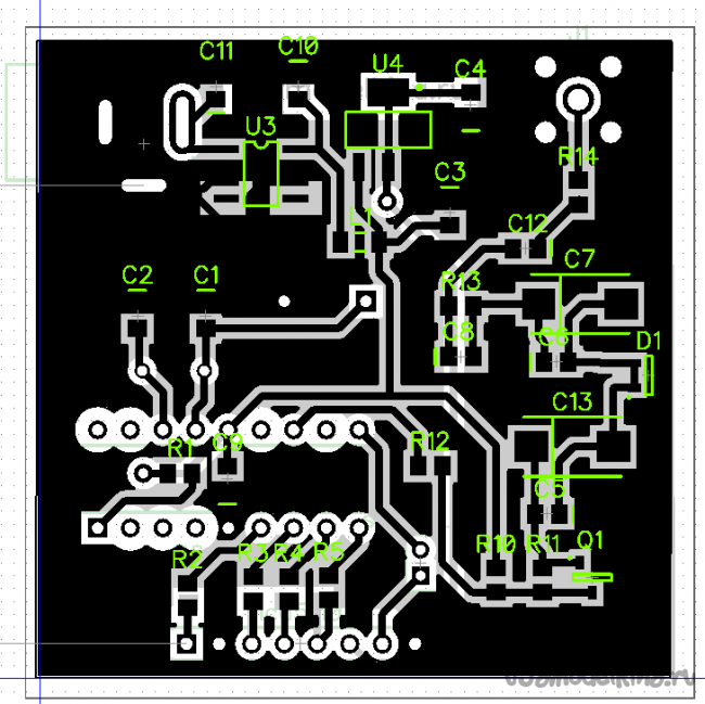
На верхней части фото нашей новой платы после лужения, а на нижнем – моя старая версия (именно ее фото работы я демонстрировал). Старая версия незначительно отличается от новой (видно, где забыл провести дорожку припаян красно-белый провод, и в новой учтены недочеты разводки). Кстати, хотел отметить, как бы я рекомендовал напаивать компоненты (в какой последовательности). Сначала запаиваем переходные отверстия (их здесь 2), затем припаиваем smd резисторы на верхнем слое. Далее припаиваем dip-панель под микросхему таким образом, чтобы ее ножки замыкали верхние и нижние отверстия платы (у меня стеклотекстолит 1,5мм и припаял к плате с некоторым зазором для паяльного жала). После устанавливаем разъем для дисплея.
А теперь самое интересное: надо сделать 2 отверстия диаметром 3 мм под болтики М3x20 для более надежного крепления нашего дисплея. Для этого вставляем дисплей в разъем и шилом через отверстия помечаем места для сверления на печатной плате.
Ну а далее напаиваем кварцевый резонатор (я нашел удлиненный, но здесь это не критично) и запаиваем все остальные компоненты. Вместо ВЧ разъема можно напаять коаксиальный кабель или на крайний случай просто подвести 2 провода.
После того как плата собрана нам надо прошить микроконтроллер PIC16F628A. Тут, я думаю, можно посмотреть информацию в интернете, т.к. здесь нет никаких особых моментов (в отличии от avr, где еще нужно правильно выставить фьюзы). Я программировал программатором picKit3.
Далее хорошо бы сначала подключить дисплей проводами к разъему, чтобы отверткой можно было под настроить конденсатор. Для настройки подаем прямоугольный сигнал на вход и добиваемся того, чтобы показания были максимально точными, хотя некоторые моменты зависят от самого генератора сигналов. Я использовал генератор из осциллографа dso quad, но мне не пришлось подкручивать емкость, т.к. частотомер сразу давал точные показания.
Теперь несколько фото работы
Ну вот в целом и все. Стоит отметить, что частоты сигналов формой пилы и треугольных импульсов он показывает некорректно. Зато синусоидальные, прямоугольные точно. С его помощью я экспериментировал с емкостной трехточкой и генератором на кварцевом резонаторе.
Файлы схемы, печатной платы и прошивки прилагаются
Становитесь автором сайта, публикуйте собственные статьи, описания самоделок с оплатой за текст. Подробнее здесь.





















