В качестве самообразовательного интереса было решено переделать старую зарядку телефона в регулируемый блок питания. К тому же для дальнейших опытов мне не помешают разные регулируемые блоки питания. Информации по переделкам таких блоков я не нашел, но общую информацию о принципе их работы я изучил.


Такие блоки питания являются импульсными, благодаря этому и имеют крошечные размеры. Внутри происходит выравнивание переменного тока, а потом из постоянного тока генерируются импульсы высокой частоты, уже которые на маленьком трансформаторе можно превратить в необходимое выходное напряжение.
Подобные зарядки можно разделить разве что по принципу управления током. В качественных ЗУ используются микросхемы-контроллеры, а также есть контроль напряжения на выходе в виде оптрона.
В более дешевых все может работать на паре транзисторов, стабилитронах и так далее.
Материалы и инструменты:
Материалы:
- зарядное устройство Nokia AC-3E на шим smd 67A;
- переменный резистор 2-3кОм;
- конденсатор 50В;
- провода.
Инструменты:
- мультиметр;
- паяльник;
- горячий клей.
Процесс изготовления самоделки:
Шаг первый. Разборка и изучение
Сперва нужно открутить два противных винта, на шляпки 3 шлица, да еще и закрученных. Такое отвертки у меня не нашлось, так что воспользовался хорошо наточенным в плоскую отвертку напильником.
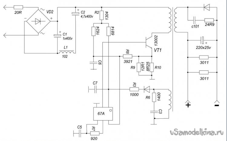
Далее можно вытащить всю плату с блока. Схема довольно простая, выпрямительный мост и микросхема smd 67A, которая и открывает силовой транзистор.
Трансформатор имеет 3 обмотки, на основную поступает входное напряжение от транзистора, а по сигналам со второстепенной обмотки микросхема принимает решения, как управлять трансформатором.
На схеме нас интересует резистор R3, он стоит на выходе вторичной обмотке, а также является составной делителя напряжения. Играясь с номиналом этого сопротивления и можно управлять напряжением.
Шаг второй. Паяем
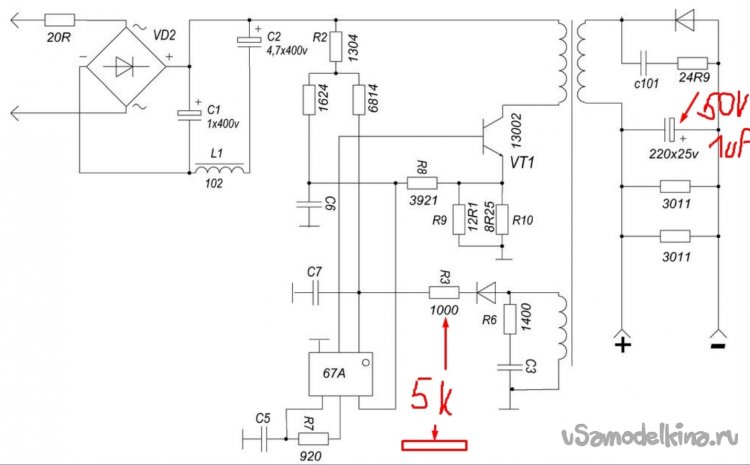
Убираем smd резистор на 1к и вместо него я поставил переменный резистор на 5К. Чем больше тут будет сопротивление, тем меньше тока будет проникать с второстепенной обмотки на микросхему. Как следствие, микросхема решает, что надо поддать жару и сильнее раскачивает трансформатор.
После перепайки резистора можно переходить к опытам.
Шаг третий. Опыты
Я включил блок питания, диапазон регулировки вышел от 5В до 35В, при попытке выставить более высокое напряжение блок уходить в защиту и кидает короткие импульсы.
Я также перепаял выходной конденсатор с 25В на 50В/1uF, после этого выходной напряжение стало регулироваться с 0.8В до 35В, почему так, я не знаю. Может при первых опытах у меня просто глюкнул резистор.
При дальнейших опытах я зажег светодиодную ленту на 12В, максимальный ток составил около 180 мА, далее при таком напряжении блок уходит в защиту.
Это конечно маловато, но для опытов пойдет! От блока питания также работают моторчики на 5В, больше не проверял.
Шаг четвертый. Финальная сборка
Убрав лишнее с корпуса я кое-как засунул туда свой подстроечный резистор. Для индикации поставил белый светодиод через резистор 1кОм, по его яркости можно примерно определять напряжение, а также режим работы БП, в защите он или нет.
Ну что ж, такой вышел у меня опыт работы с электроникой, не знаю как на счет полезности, но XP я поднял…





















