Многие люди при выходе из строя принтера недолго думая выкидывают на мусор. Но если разобрать старый неисправный принтер, то можно получить массу нужных деталей для самоделок. Добыть из принтера можно качественные металлические валы, штанги, направляющие, шаговые двигатели которые можно использовать в создании самодельного ЧПУ и тому подобных самоделках. В принтере есть разъемы USB, разнообразные датчики положения. Коллекторные электродвигатели используем для создания электросверлилок и для привода разнообразных моделей и игрушек и так далее.



В общем даем вторую жизнь старой оргтехнике.
Сейчас рассмотрим тему о переделке импульсного блока питания от принтера Canon и дальнейшем применении его в быту. В принтерах устанавливаются безтрансформаторные блоки питания построенные по импульсной схеме. Они могут выдавать напряжение от 24-х до 42-х Вольт с током нагрузки до 2 Ампер. Эти блоки питания довольно надежные, обладают большим ресурсом и могут проработать еще долгое время.
Перечень инструментов и материалов.
- импульсный блок питания от принтера Canon-1шт ;
-подстроечный многооборотный резистор на 5-10Ком -1шт;
-соединительные провода;
-паяльник;
-тестер;
-минивольтметр -1шт;
- клей;
- кусок алюминия листового;
- колпачок от тюбика;
-пластиковая трубка от стержня авторучки -1шт.
Шаг первый. Переделка схемы импульсного блока питания принтера.
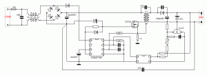
Рассмотрим схему данного импульсного блока питания.
При штатном включении блока питания на выводе SB имеем напряжение 7 В, а на выводе +24 напряжение отсутствует. Если вам нужно нерегулируемое напряжение 24 В, то можно соединить между собой выходы SB и +24.
Наша задача состоит в том, чтобы регулировать управляемый стабилитрон TL431. На схеме он обозначен как IC51. Управляемый стабилитрон TL431 стабилизирует напряжение на выходе блока питания в зависимости от нагрузки так, как он включен в цепь обратной связи. Выпаиваем резистор R57 на плате.
Вместо него подключаем подстроечный многооборотный резистор номиналом от 5 до 10Ком.

Теперь нужное напряжение можно выставить вращением оси подстроечный резистор. Многооборотный подстроечный резистор дает более плавную регулировку выходного напряжения блока питания.
К выходу переделанного блока питания подключаем минивольтметр (в принципе можно подключить любой вольтметр, но просто мало места в штатном корпусе). На диодную сборку я поставил дополнительный радиатор из полоски аллюминия чтобы снизить нагрев на максимальных токах нагрузки. Также можно насверлить в корпусе вентиляционных отверстий.

Устанавливаем плату в родной штатный корпус(при желании можно разместить в более просторном корпусе, добавить выходные клеммы). В верхней крышке делаем окно для вольтметра и отверстие для подстроечного резистора. Сам подстроечник приклеиваем термоклеем. На поворотную ось резистора надеваем кусочек от пластмассового стержня(предварительно мажем клеем). На стержень приклеиваем колпачок от тюбика.
Шаг второй. Проверка работы блока питания.
После переделки получил пределы регулирования блока питания от 4,5 до 25 В. Подключил автомобильную лампу в качестве нагрузки. При напряжении 5,8В ток составил 1,22А. При напряжении 9,3 В ток составил 1,56А. При напряжении 24 В ток составил 2,2 А. Вполне приемлемый результат.

В результате небольшой переделки получили бесплатный компактный регулируемый источник питания. Его можно будет использовать в качестве зарядного устройства смартфонов, шуруповертов. Также питать светодиодные ленты, самоделок –все зависит от ваших потребностей.
Подробнее переделку и тест импульсного от принтера можно посмотреть в видео
Всем желаю здоровья и удачи в жизни и творчестве!
Становитесь автором сайта, публикуйте собственные статьи, описания самоделок с оплатой за текст. Подробнее здесь.







