Приветствую любителей смастерить своими руками в гостях у самоделкина.
Понадобилось зарядное устройство для АКБ автомобиля. В наличии АТХ от ПК, но ШИМ не тл494, а 6105, что в отличии от 494 для переделки в регулируемый геморойно… Выход – нужен DC –DC преобразователь. Заказать с Китая долго и «кот в мешке».
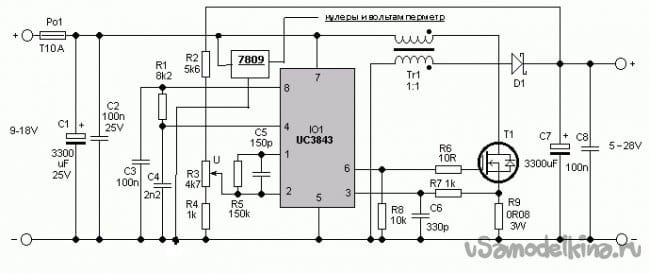
Выбор пал на схему dc –dc повышающий на базе UC 3843.
Был собран в кротчайшие сроки (все элементы доступны и бюджетно) и испытан.
Получился не плохой преобразователь, но что то не устраивало. Что? Не знаю…
И вот наткнулся на похожею схему на этой же микросхеме, но понижающий и повышающий преобразователь. Поменять нужно было только дроссель на трансформатор, (который то же нашелся в старом АТХ), и пересчитать некоторые сопротивления.
Думаю расписывать работу схемы нет надобности, все описано давно за нас…
Скажу лишь трансформатор на ферритовом колечке намотан проводом 1,2 мм двумя проводами в одну сторону 24 витка, начало обмоток отмечена на схеме точками, важно соблюсти. То есть схема имеет гальваническую развязку, с входным напряжением 9-18 вольт. Возможно и входное напряжение уменьшить, если подавать на 7 пин микросхемы от 9 – 18 вольт автономно, но мне это не нужно. И немного напряг подбор R9 в результате экспериментов были установлены три резистора по 0,1 Ома 5 Ватт в параллель получилось что то типа 0,03 Ома 5 Ватт. Думаю до 10 ампер осилит с данным АТХ… Хотя…
Получилась вот такая пирамидка ( первый вариант без вольтамперметра).
Ключ (irf 3205), диод Шотки (из АТХ sbl 3040) и 7809 установил на радиатор с кулером от старого ПК
С верху кулер от бп АТХ, в первом варианте он был с низу.
Вот второй вариант с вольтамперметром:
Заряжаем АКБ
Заряжает без проблем, нагревается только дроссель в пределах нормы.
Параметры выходного напряжения:
минимальное 2,7 вольта
максимальное 31 вольт, выходное напряжение зависит от расчета резисторов R2, R3, R4, необходимо что бы на 2 пине микросхемы было 2,5 вольта и менее,( на 2 пине, происходит регулировка скважности (ширины) импульсов и соответственно напряжения на выходе). в противном случае 6 пин микросхемы не будет генерировать ШИМ сигнал. В моем случае R2- 550 Om, R3- 5 KOm, R4- 550 Om.
Вот теперь душа лежит к преобразователю, можно и как лабораторник использовать на природе от авто или ноут подключить и т д…
Всем удачи!
























