Простой в повседневной работе и такой удобный прибор, что даже избалованные новейшей по тем временам измерительной техникой инженеры из почтового ящика уважительно называли его...
Но сначала маленькая байка. Давно, лаборатория электроники номер такой-то, ковыряемся с каким-то электронным ящиком, пытаемся заставить его работать, тот не хочет, упирается. Входит начальник отдела, озирается, будто что то ищет и говорит:
-Главный (главный инженер) вызывает, требует кибернетический агрегат…
-Чего?!!...
-Что слышали… Кибернетический агрегат…
Переглядываемся. Главный у нас крутой, недавно на испытаниях на полигоне, говорят, полковнику (!) нос расквасил. (А что ж ему, он сам почти такой.) Лучший инженер Генка снимает со стеллажа С1-107, техник «золотые руки» Андрюша вытаскивает из шкафа Ц4311, я на всякий случай беру папку с планами и отчетами о проделанной работе и все мы легким галопом поднимаемся к Главному. Тук-тук, вызывали? Главный сидит на подоконнике, разглядывает какую-то электронную гадость с ладонь величиной и недовольно бурчит: – Чего все приперлись, я же прозвонку просил принести… Кто же мог догадаться, что он наш жаргон знает?!... В коридоре топот – Андрюша с низкого старта рванул за «кибернетическим агрегатом» - прозвонкой. Вот как она выглядит, та самая, с конца восьмидесятых прошлого века ничуть не изменилась.
Разбираю ее для замены батарейки, после полутора лет эксплуатации при закорачивании щупов делает «Пи-ии-уу» и замолкает. Схема эта сто раз описана и переписана.

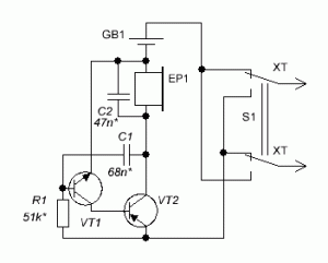
Перечень элементов.
VT1 – любой германиевый обратной проводимости – МП10, МП37…
VT2 – любой германиевый прямой проводимости –МП13…16, МП39…42.
ЕР1- излучатель, желательно миниатюрный, с сопротивлением обмотки в десятки Ом, ДЭМШ подходит идеально. Подходят также телефонные капсюли.
Резисторы и конденсаторы все подборные по наилучшему звуку.
Переключатель ХТ меняет полярность на щупах, т.е. при проверке для замены полярности щупы менять местами не надо, достаточно нажать кнопку.
Батарея в данном варианте на напряжение 1,5В, в свое время этот выбор был вызван тем, что переходы транзисторов, особенно СВЧ (вспомнился ГТ329) были чувствительны к перегрузкам по напряжению, да и места меньше на одну батарейку требуется. В современном варианте лучше, пожалуй, использовать 3В. Во-первых, кремниевые транзисторы лучше работают, еще можно прозванивать светодиоды, и большинство полевиков тоже управляются этим напряжением. А теперь вид изнутри.
Для реализации схемы использован, как говорят в космической отрасли, «скелетный монтаж»
На этом все, хотя можно было бы рассказать о ее жизни, полной ужасов, на радиокружке. Комментируйте!







