В публикации «Устройство слежения за солнцем» известного на сайте автора DIMON-BIDON описана эл.схема, которая могла бы входить в состав т.н. «Solar Tracker», однако эта схема производит управление настройкой положения солнечной батареи (СБ) только в одной плоскости. Возможно, это и приемлемо где-то на экваторе, где Солнце встает строго на востоке, проходит через зенит и садится на западе, да и там есть кое-какие колебания. В наших же широтах, где траектория движения светила меняется ежедневно, эта схема не более чем игрушка. Привожу нашу разработку, рабочий макет солнечной электростанции с двухкоординатным управлением положения СБ.
Основу этой конструкции составляет солнечная батарея, применявшаяся в мобильных электропастухах.
Для ориентации ее относительно солнца в горизонтальной плоскости была применена подвижная база от детской игры «За рулем» с заменой имевшегося слишком быстрого электродвигателя на реверсивный привод с редуктором.
Передача вращения производится резиновым роликом.
В вертикальной плоскости СБ наводится при помощи привода загрузки от видеомагнитофона.
Потребовалось снять механические ограничители перемещения.
Для контроля отдаваемого СБ напряжения и тока служат два стрелочных измерительных прибора. Т.к. настройка производится по максимальному отклонению стрелки, а не по абсолютной величине параметра, калибровка не проводилась, приборы работают в режиме индикатора.
Датчиками освещенности по обоим координатам – горизонтали и вертикали – служат 4 одинаковых фоторезистора, укрепленные на верхней части конструкции.
Сигнал от них обрабатывается двумя одинаковыми блоками автоматики, преобразующими аналоговый сигнал от датчиков в ШИМ-сигнал управления электродвигателем. Автоматика работает таким образом, что бы сигнал с противоположно расположенных датчиков был одинаковым.
За этим следит компаратор – основа схемы. Стабилитрон VD1 необходим для гарантированного закрывания транзистора.
Сдвоенный компаратор обеспечивает реверсирование и необходимый гистерезис, «мертвую зону», иначе корректировка положения будет непрерывной.
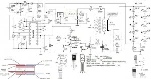
Схема одного из двух блоков автоматики, на след. схеме его обозначение – БА. Управление двигателем производится по мостовой схеме.
Полная схема макета. Здесь S3 и S4 – концевые выключатели, предотвращающие запредельный наклон СБ.
При настройке вначале СБ вручную, с помощью переключателей, наводится на солнце по максимальному показанию приборов, после чего нужно включить автоматику, которая будет следить за самым ярким источником света в ее поле зрения. Как правило, это солнце, но ярким фонариком автоматику можно обмануть и увести в сторону. Правда, потом она без проблем находит светило. На ночь лучше отключать, что бы зря не сажать АКБ.
Полученной при испытаниях электроэнергии было достаточно для зарядки батареи пальчиковых аккумуляторов габарита АА, хотя в штатном описании эл.пастуха упоминается автомобильная АКБ.
Все, комментируйте!















