Четырёхрежимный стробоскоп - 4 (далее просто ЧРС4) это малогабаритное устройство, включающее поочерёдно внешнее ЦМУ (цветомузыкальное устройство) и встроенный СДС (светодиодный стробоскоп). Причём, СДС работает на четырёх автоматически чередующихся ступенях с фиксированными частотами: 2, 4, 8 и 16 Герц. Алгоритм переключения частот жёстко задан счётчиком - делителем на 4 и периодически повторяется вплоть до выключения питания ЧРС4. Управляют переключением ЦМУ / СДС (и СДС / ЦМУ) дистанционно при помощи ИК ПДУ. ЧРС4 имеет семиэлементный индикатор «Ступень», который цифрами 0, 1, 2, 3 указывает номер ожидаемой и включённой ступени работы СДС. Цифре 0 на семиэлементном индикаторе соответствует предустановка частоты стробоскопа 2 Герца. Цифре 1 - предустановка частоты 4 Герца. Цифре 2 - предустановка частоты 8 Герц. Цифре 3 - 16 Герц.

Если пользователь ЧРС4 после включения ЦМУ желает включить СДС на определённой частоте, то руководствуется показаниями индикатора «Ступень». Практически при включённом ЦМУ выбор нужной ступени достигается нажатиями (1, 3, 5 или 7 раз) на любую кнопку ИК ПДУ.
ЧРС4 предназначен для цветоритмического сопровождения музыкальных произведений на минитанцполах и домашних дискотеках. ЧРС4 имеет сравнительно небольшую яркость вспышек встроенного стробоскопа, поэтому - для получения максимального стробоскопического эффекта - его рекомендуется включать в полной темноте. При полностью выключенном освещении каждая вспышка стробоскопа «вырывает» из темноты отдельные статические картинки и создаёт эффект прерывистых движений танцующих.
Главной изюминкой ЧРС4 является оригинальный стробоскоп. В СДС в качестве излучателя используется не импульсная лампа от фотовспышки, а светодиодная лампа LED STAR MR16 35 36º (360 лм, 820 кд) фирмы «Osram», рассчитанная (согласно инструкции) на рабочее напряжение 12В (с частотой сети 50/60 Гц). Однако лампа вполне работоспособна и при питании постоянным напряжением 12 Вольт, подключаемым к ней в любой полярности. Она имеет стандартный цоколь GU5.3, применяющийся в энергоёмких галогенных лампах с одинаковым по форме корпусом, но с сетевым напряжением ~230 Вольт.
Применение в качестве излучателя малоинерционной светодиодной лампы, позволяет изготовить безопасный (не используется высокое напряжение для зажигания импульсной лампы), и не создающий помех бытовой радиоэлектронной аппаратуре стробоскоп.
ЧРС4 обладает хорошей повторяемостью и вполне доступен для изготовления даже начинающими радиолюбителями. Важно лишь применить исправные радиоэлектронные компоненты и не допустить ошибок в монтаже.
При подаче питания, ЧРС4 автоматически включает внешнее ЦМУ и может быть переключён в режим СДС при помощи краткого нажатия любой кнопки ИК ПДУ.
Основной недостаток ЧРС4 - отсутствие ручной регулировки частоты СДС - объясняется желанием максимально упростить схему и разместить все органы управления на компактной передней стенке корпуса (см. рисунки фальшпанелей).
ЧРС4 (см. рисунок 1) состоит из:
- интегрального ИК - приёмника B1 типа TSOP4836 с номинальным напряжением питания +5 Вольт и несущей (резонансной) частотой 36 кГц;
- Г-образного фильтра постоянного тока, составленного из оксидного конденсатора С2 и резистора R4;
- интегрирующей цепи С4-R5, являющейся ФНЧ и устраняющие ложные переключения режимов по оптическому каналу;
- ОВ (одновибратора), собранного на элементах DD1.3-DD1.4-С5-R7*-R8 и формирующего короткие (0,5 с.) импульсы положительной полярности, с времязадающей RC- цепью C5-R7*;
- цепи C8-R10 стартовой установки, вырабатывающей импульс положительной полярности, устанавливающий триггеры DD3 и счётчик DD2.1 в нулевое состояние;
- Т - триггера DD3.1, выполненного из D - триггера соединением инвертирующего выхода (вывода 2) с входом «D» (выводом 5) DD3.1;
- переключателя SA1 «Режим» с резистором R1 установки низкого логического уровня;
- БУЧ (блока установки частоты), который в свою очередь состоит из:
а) задающего генератора (DD1.1-С3-R3) прямоугольных импульсов частотой 32 Гц;
б) инвертора VT1-R6;
в) логического элемента DD1.2 «2И-НЕ»;
г) счётчика - делителя на 4, собранного на ИМС DD2.2 К561ИЕ10;
д) мультиплексора DD4, коммутирующего четыре (С0, С1, С2, С3) цифровых канала в 1 канал (выход «Y»);
е) резистора R13 установки низкого логического уровня при установке выхода (вывода 3) мультиплексора DD4 в третье состояние «Z»;
- двоичного счётчика - делителя на 16 DD2.1, собранного на половинке корпуса ИМС DD2 К561ИЕ10;
- кнопки SB1 «Ручн.» с ФКИ (формирователем коротких импульсов) C7-R11 и низкоомного резистора R9, предназначенного для быстрого разряда конденсатора C7 при отпускании кнопки;
- расширителя входа «R» (вывода 10) DD3.2, выполненного на диодах VD1 и VD2;
- одновибратора - ограничителя длительности (DD3.2-С9-R12*-VD3), формирующего короткие (20 мс.) импульсы положительной полярности;
- цепи C1-R2 стартовой установки, вырабатывающей импульс отрицательной полярности, который инвертируется элементом DD1.2 для сброса счётчика DD2.2;
- токового ключа на полевом транзисторе VT2;
- светодиодной лампы EL1 белого цвета свечения LED STAR MR16 35 36º с рабочим напряжением +12 Вольт и мощностью 5 Вт;
- токового ключа VT3, включающего внешнее ЦМУ;
- дешифратора DD5 КР514ИД2 4-х разрядного двоичного кода в семиэлементный;
- семи резисторов R14 … R20, ограничивающих ток сегментов «a», «b», «c», «d», «e», «f», «g» индикатора HG1;
- семиэлементного индикатора HG1 «Ступень» красного цвета свечения с ОА (объединёнными анодами);
- конденсаторов фильтра С6 и С11 цепи питания «+5 Вольт»;
- интегрального стабилизатора DA1 78L05 с керамическими конденсаторами «обвязки» С10, С12;
- оксидного конденсатора С13 фильтра постоянного тока и тумблера SA2 «Вкл.» включения питания;
- внешнего источника питания с выходным стабилизированным напряжением +12 Вольт и рабочим током 0,4 Ампера, не менее.
При установке тумблера SA1 «Режим» в положение «Ручн.» вспышки светодиодной лампы можно выполнять, нажимая на кнопку SB1 «Ручн.». Причём длительность «ручных» вспышек также ограничивается величиной 20 мс, что увеличивает стробоскопический эффект. Нажатия кнопки SB1 «Ручн.» выполняются, например, в такт музыке: в моменты звучания бочки ударной установки.
При установке SA1 «Режим» в положение «Автомат» частота вспышек светодиодной лампы задаётся блоком установки частоты и ступенчато изменяется счётчиком - делителем на 4. В этом случае «помогать» генератору нажатиями на кнопку SB1 «Ручн.» практически возможно, но вряд ли оправданно, так как при этом будет нарушаться периодичность вспышек.
При подаче питания, ЧРС4 автоматически включает внешнее ЦМУ. Заменить эффект ЦМУ эффектом СДС можно при помощи краткого одиночного нажатия любой кнопки любого ИК ПДУ от бытовой РЭА, например:
Внешнее ЦМУ подключается к ЧРС4 через разъём «Внешние устройства» (на схеме не показан).
При замыкании тумблера SA2 заряжается конденсатор C13 и на входе (выводе 3) стабилизатора DA1 устанавливается напряжение +12 Вольт, а на выходе (выводе 1) стабилизатора DA1 - напряжение +5 Вольт. Через резистор R4 заряжается оксидный конденсатор C2.
Цепь С8-R10 стартовой установки вырабатывает импульс, который поступает на вход «R» (вывод 4) триггера DD3.1. На прямом выходе (выводе 1) DD3.1 устанавливается лог.0, а на инвертирующем - лог.1. С инвертирующего выхода DD3.1 лог.1 поступает на затвор токового ключа VT3. Транзистор VT3 открывается, сопротивление канала исток – сток VT3 стремится к нулю и низкий потенциал питания («-») поступает на внешнее устройство (ЦМУ). Работает цветомузыка.
Одновременно с обкладки «-» конденсатора С8 стартовой цепи С8-R10 импульс положительной полярности через диод VD1 поступает на вход «R» (вывод 10) DD3.2. На прямом выходе (выводе 13) триггера DD3.2 устанавливается лог.0, транзистор VT2 закрыт и стробоскоп не включается.
Также с обкладки «-» С8 стартовой цепи С8-R10 импульс положительной полярности поступает на вход «R» (вывод 15) счётчика DD2.1 и обнуляет его.
Одновременно другая стартовая цепь (С1-R2) вырабатывает импульс отрицательной полярности, который через элемент DD1.2 поступает на вход «R» (вывод 7) счётчика DD2.2 и также обнуляет его.
По окончании стартового импульса положительной полярности, удержанию лог.0 на прямом выходе (выводе 13) DD3.2 способствует лог.0, поданный на вход «D» (вывод 9) DD3.2.
После включения питания на выходе (выводе 1) ИК - приёмника B1 TSOP4836 установлен высокий уровень напряжения (лог.1). Для переключения триггера DD3.1, ИК ПДУ наводят на головку корпуса ИК - приёмника B1. Угол наведения ПДУ на головку В1 для надёжной работы не должен превышать 45º (без учёта «тубуса», создаваемого корпусом). Однако при небольшом расстоянии ИК ПДУ от ИК - приёмника В1, приёмник В1 успешно «реагирует» и на отражённые от стен ИК - лучи.
Первое же нажатие любой кнопки ИК ПДУ приводит к подаче импульсов отрицательной полярности с выхода (вывода 1) ИК - приёмника B1 (через цепь R5-C4) на вход (вывод 2) DD1.3. ОВ (DD1.3-DD1.4-С5-R7*-R8) запускается и на выходе (выводе 3) DD1.3 формируется одиночный импульс (положительной полярности) длительностью 0,5 секунды. Если кнопка ИК ПДУ остаётся нажатой не более 0,5 секунды, то сформированный импульс остаётся одиночным. Его фронт, поданный на вход «C» (вывод 3) DD3.1 взводит триггер DD3.1.
На прямом выходе (выводе 1) триггера DD3.1 устанавливается лог.1, а на инвертирующем - лог.0. С инвертирующего выхода (вывода 2) триггера DD3.1 лог.0 поступает на затвор токового ключа VT3. Транзистор VT3 закрывается, сопротивление канала исток – сток VT3 стремится к бесконечности. Ток через канал исток - сток VT3 отсутствует и внешнее ЦМУ выключается. Так как на вход «D» (вывод 9) DD3.2 с прямого выхода (вывода 1) DD3.1 теперь поступает лог.1, то разрешается работа СДС.
Если переключатель работы SA1 «Режим», установлен в положение «Ручн.», то лог.0, задаваемый резистором R1, поступает на вход (вывод 8) DD1.1 и затормаживает задающий генератор DD1.1-С3-R3. На выходе (выводе 10) DD1.1 постоянно удерживается лог.1. В этом случае можно делать вспышки стробоскопа только в ручном режиме с помощью кнопки SB1.
При нажатии на SB1 предварительно разряженный конденсатор С7 через контакты 1 и 2 кнопки SB1 подключается к шине «+ 5 Вольт». На правой обкладке С7 формируется короткий импульс положительной полярности, который поступает на вход «S» (вывод 8) DD3.2 и запускает ОВ (С9-DD3.2-R12*-VD3). ОВ вырабатывает 20 - миллисекундный импульс. После отпускания кнопки SB1 левая обкладка конденсатора С7 через контакты 1 и 3 кнопки SB1, через низкоомный резистор R9 замыкается с правой обкладкой С7 и конденсатор С7 разряжается. Так ФКИ С7-R11 подготавливается к следующему циклу работы (к моменту очередного нажатия SB1). Ограничение длительности импульса, формируемого нажатием кнопки SB1 необходимо, так как при удержании лог.1 на приоритетном входе «S» DD3.2, на прямом выходе DD3.2 будет постоянно удерживаться лог.1, что изменит длительность выходного импульса ОВ (и длительность вспышки).
Если триггер DD3.1 не взведён (работа ЦМУ), то на его прямом выходе (выводе 1) установлен лог.0, который поступает на вход «D» (вывод 9) DD3.2, делает невозможным запуск DD3.2 по входу «С» (выводу 11) DD3.2 и, как следствие, работу СДС в автоматическом режиме.
Если триггер DD3.1 взведён (работа СДС), то на вход «Е» (вывод 6) DD4 (с вывода 2 DD3.1) поступает лог.0, разрешающий прохождение сигнала через мультиплексор DD4. На прямом выходе (выводе 1) DD3.1 установлена лог.1, которая поступает на вход «D» (вывод 9) DD3.2, делает возможным запуск DD3.2 по входу «С» (выводу 11) DD3.2 и, как следствие, работу СДС в автоматическом режиме.
За разнообразие работы СДС в автоматическом режиме отвечает БУЧ. БУЧ состоит из: 1) счётчика - делителя на 4, собранного на ИМС DD2.2 К561ИЕ10, инверторе VT1-R6 и элементе DD1.2 «2И-НЕ»; 2) мультиплексора DD4, коммутирующего четыре (С0, С1, С2, С3) цифровых канала в 1 канал; 3) резистора R13 установки лог.0 при нахождении выхода (вывода 3) мультиплексора DD4 в третьем состоянии «Z».
После включения питания ЧРС4 все триггеры и счётчики (как описано выше) обнуляются. Если SA1 установлен в положение «Авт.», то задающий генератор (DD1.1-С3-R3) начинает работу на частоте 32 Гц, вырабатывая меандр (скважность = 2). Частота выходных импульсов определяется времязадающей цепью С3-R3 и обратно пропорциональна величинам ёмкости и сопротивления этой цепи.
Частоту (F) импульсов генератора приближённо можно рассчитать по формуле:
F ≈ 1 / 0,7∙RC, где R - сопротивление R3 в мегомах, C - ёмкость С3 в микрофарадах, а F (частота) - в Герцах.
Каждый спад напряжения, поступающий на вход «V» (вывод 10) DD2.1 увеличивает содержимое счётчика на 1. На выходе «1» (выводе 11) DD2.1 формируются импульсы частотой 16 Гц. На выходе «2» (выводе 12) DD2.1 - 8 Гц. На выходе «4» (выводе 13) DD2.1 - 4 Гц. На выходе «8» (выводе 14) DD2.1 - 2 Гц. Эти 4 сигнала (16, 8, 4, 2 Гц) поступают на входы С3, С2, С1, С0 (выводы 12, 15, 14, 13) мультиплексора DD4 (соответственно).
Однако в первое (после замыкания SA2) включение СДС на адресные входы А0, А1, А2 (выводы 11, 10, 9) DD4 с выходов счётчика DD2.2 поступает двоичный код 000 и на выход «Y» (вывод 3) DD4 подаётся сигнал с входа С0 (вывода 13) DD4, имеющий частоту 2 Гц. Этот сигнал поступает на вход «С» (вывод 11) DD3.2 и каждые 0,5 секунды запускает ОВ (DD3.2-С9-R12*-VD3), формирующий короткие (20 мс.) импульсы положительной полярности.
Работает ОВ (DD3.2-С9-R12*-VD3) так: По фронту на входе «С» (выводе 11) DD3.2 информация (лог.1) поданная на вход «D» (вывод 9) DD3.2 записывается в триггер и появляется на прямом выходе (выводе 13) DD3.2. Лог.1 на выходе (выводе 13) DD3.2 вызывает медленный (определяемый сопротивлением R12*) заряд времязадающего конденсатора C9. Когда С9 зарядится до половины напряжения питания (+2,5 Вольта плюс прямое падение напряжения на кремниевом диоде VD2 около 0,6 Вольта), то вход «R» (вывод 10) DD3.2 воспринимает это как высокий логический уровень. Другими словами, DD3.2 выполняет команду «Сброс» (триггер DD3.2 обнуляется), то есть на его прямом выходе (выводе 13) вновь появляется лог. 0. Конденсатор С9 быстро разряжается через диод VD3, моментально подготавливая ОВ к следующему циклу работы. Выдержка (время работы) ОВ зависит от времязадающей цепи C9-R12* и составляет 20 мС. В течение времени присутствия лог.1 на выходе (выводе 13 DD3.2) ОВ, на затвор токового ключа VT2 поступает лог.1. Поэтому транзистор VT2 (в течение этих 20 мС) открыт: сопротивление канала исток - сток стремится к нулю и через светодиодную лампу EL1 течёт ток. EL1 ярко, на 20 мС, вспыхивает.
БУЧ работает следующим образом:
Цепь C1-R2 стартовой установки, вырабатывает импульс отрицательной полярности, который поступает на вход (вывод 13) DD1.2, инвертируется и с выхода (вывода 11) DD1.2 поступает на вход «R» (вывод 7) для сброса счётчика DD2.2 в нулевое состояние. Так на выходах «1», «2», «4», «8» (выводах 3, 4, 5, 6) DD2.2 устанавливается двоичный код 0000 (мл. разряд здесь и далее указан слева). На вход БУЧ - на вход «C» (вывод 1) DD2.2 - счётный фронт поступает с инвертирующего выхода (вывода 2) DD3.1 в момент переключения режима СДС в режим ЦМУ. При этом содержимое счётчика DD2.2 увеличивается на единицу и на выходах «1», «2», «4», «8» (выводах 3, 4, 5, 6) DD2.2 устанавливается двоичный код 1000. Вновь установившийся код увеличивает частоту следующей ступени СДС в 2 раза.
Ступенчатый рост частоты СДС (2, 4, 8, 16 Гц) происходит в течение каждого переключения ЧРС4 из режима СДС в режим ЦМУ. Затем циклы 4-х кратного роста (и конечного спада) частоты повторяются вплоть до установки тумблера SA1 в положение «Ручн.» или до выключения питания тумблером SA2.
Сразу после установки на выходах «1», «2», «4», «8» (выводах 3, 4, 5, 6) DD2.2 двоичного кода 0010 лог.1 поступает на инвертор VT1-R6. Затем со стока VT1 в инвертированной форме - на вход (вывод 12) DD1.2. На выходе (выводе 11) DD1.2 появляется лог.1, которая поступает на вход «R» (вывод 7) DD2.2 и обнуляет счётчик DD2.2. С этого момента начинается новый цикл 4-х кратного роста частоты СДС.
Таким образом, при однокомандном ИК - управлении устройством, ЧРС4 позволяет устанавливать (перебирать) 4 ступени работы встроенного СДС.
При желании включить только внешнее ЦМУ, ИК ПДУ для ЧРС4 не требуется, так как при включении питания автоматически устанавливается именно режим «Внешнее ЦМУ».
Потребляемый ток каскада фотоприёмника В1 не превышает - 0,8 … 1,5 мА. ИМС КР514ИД2 имеет потребляемый ток 50 мА, а индикатор HG1 - от 40 до 120 мА (в зависимости от индицируемой цифры и при токе каждого сегмента равном 20 мА). Импульсный рабочий ток EL1 не превышает 400 мА.
Дешифратор DD5 КР514ИД2 4-х разрядного двоичного кода в семиэлементный в ЧРС4 выполняет функцию преобразователя 3-х разрядного двоичного кода в семиэлементный, так как его вход «8» (вывод 4) DD5 не задействован и подключён к общему проводу.
На входе гашения «Г» (выводе 3) DD5 «по умолчанию» установлена лог.1 (Для работы HG1 достаточно, чтобы этот вход «висел в воздухе»). Входы «1», «2», «4» (выводы 5, 1, 2) DD5 подключены к одноимённым выходам счётчика DD2.2, поэтому DD5 преобразует выходной код DD2.2 в семиэлементный. Этот код снимается с выходов «а», «b», «с», «d», «e», «f», «g» (с выводов 11, 10, 9, 8, 7, 13, 12) DD5.
Подробнее рассмотрим состояние выходов DD5 при дешифрации входного двоичного кода 0000. При этом уровни лог.0 будут на всех выходах кроме выхода «g» (вывода 12) DD5. На выходе «g» (выводе 12) DD5 будет установлена лог.1. Поэтому падение напряжения будет присутствовать на всех сегментах (кроме сегмента «g») индикатора HG1. Светиться также будут все эти («а», «b», «с», «d», «e», «f») сегменты, обеспечивая изображение десятичной цифры «0» на индикаторе HG1 «Ступень».
Настройка ЧРС4
Собранный без ошибок и из исправных деталей ЧРС4 работоспособен при первом включении питания. Однако перед эксплуатацией ЧРС4, рекомендуется провести ряд действий.
Первоначально проверяют потребляемый ЧРС4 ток по цепи + 12 Вольт (через несколько секунд, после заряда всех конденсаторов). Затем подключают общий провод («минус») КИП к общему проводу ЧРС4 и проводят ряд измерений постоянных напряжений. В качестве КИП можно использовать мультиметр в режиме постоянного напряжения, но удобнее - осциллограф.
1). Проверяют напряжение +5 Вольт на выходе (выводе 1) интегрального стабилизатора DA1.
2). Проверяют напряжение +(5 – 0,5) Вольта на выводе 3 интегрального ИК - приёмника B1.
3). Проверяют, что после включения питания на прямом выходе (выводе 1) DD3.1 устанавливается лог.0, а на инвертирующем выходе (выводе 2) DD3.1 - лог.1. (На индикаторе HG1 «Ступень» высвечивается цифра «0»). Наводят ИК ПДУ на головку приёмника В1 и кратким нажатием любой кнопки переключают триггер DD3.1. После отпускания кнопки, DD3.1 должен остаться во взведённом состоянии (режим СДС).
Следующее краткое нажатие кнопки ПДУ должно возвращать триггер DD3.1 в исходное состояние (режим внешнего ЦМУ). Если даже краткое нажатие кнопки ПДУ вызывает более одного переключения триггера DD3.1, следует увеличить постоянную времени задержки цепи С5-R7* ОВ. Для этого увеличивают сопротивление резистора R7* (проверено до 1 мегома) или ёмкость С5 до 1 … 2,2 мкФ. Если имеется осциллограф, то просто подбором R7* устанавливают длительность (0,5с.) положительного импульса на выходе ОВ (на выводе 3) DD1.3.
4). Устанавливают тумблер SA1 - в положение «Авт.». Проверяют на выходе генератора (на выводе 10) DD1.1 наличия импульсов частотой 32 Гц уровнем 5 Вольт. Если необходимо уменьшить частоту задающего генератора (DD1.1-R3-C3), то следует увеличить ёмкость С3 или сопротивление резистора R3 (допустимо до 1 … 2,2 МОм).
5). Проверяют длительность импульсов 10 … 20 мС на выходе (выводе 13) DD3.2. Длительность импульсов при необходимости изменяется подборным резистором R12*. Зависимость между длительностью импульсов и сопротивлением резистора R12* прямо пропорциональная.
6). С помощью ИК ПДУ выбирают режим СДС (тумблер SA1 - в положение «Авт.»). Проверяют работу двоичного счётчика - делителя на 16 DD2.1: убеждаются в наличии частот 16, 8, 4, 2 Гц на выходах «1», «2», «4», «8» (выводах 11, 12, 13, 14) счётчика DD2.1 (соответственно).
7). Проверяют работу БУЧ: Последовательно устанавливают режимы СДС (2, 4, 8, 16 Гц) с помощью нажатий кнопки ИК ПДУ (при SA1 находящемся в положении «Авт.»). Убеждаются в работоспособности счётчика - делителя на 4, собранного элементах DD2.2-VT1-R6-DD1.2 по наличию частот 2, 4, 8, 16 Гц на выходе «Y» (выводе 3) мультиплексора DD4. Частотам 2, 4, 8, 16 Гц соответствуют показания 0, 1, 2, 3 индикатора «Ступень» (соответственно).
8). Проверяют рабочий ток светодиодной лампы EL1, вынув из панельки транзистор VT2 и закоротив гнёздные контакты «сток» и «исток» панельки перемычкой. Такой метод возможен благодаря тому, что открытый канал «сток - исток» КП505А имеет сопротивление около 0,3 Ома и падением напряжения на переходе «сток - исток» можно пренебречь. Рабочий ток авторского экземпляра светодиодной лампы EL1 составляет 400 мА.
9). При необходимости уточняют баланс между яркостью излучения EL1 и выраженностью стробоскопического эффекта, изменяя длительность импульсов на выходе (выводе 13) триггера DD3.2.
Рассмотрим подбор сопротивления резистора R12*. Все перепайки выполняются при обесточенной схеме, поэтому отключают питание ЧРС4, выпаивают резистор R12*, а вместо него в схему впаивают последовательно соединённые постоянный (с номиналом на 30 … 60% меньшим) и подстроечный - с номиналом 0,5 … 2,2 МОм. Включают питание тумблером SA2 «Вкл.» и пультом ДУ - стробоскоп (СДС). Вращением движка подстроечного резистора устанавливают понравившуюся (5 … 20 мС) длительность импульсов на выходе (выводе 13) триггера DD3.2. Длительность импульсов контролируют частотомером или выбирают на глаз по максимуму выраженности стробоскопического эффекта от EL1. Искать баланс между яркостью излучения и выраженностью стробоскопического эффекта желательно при выключенном освещении.
При контроле длительности импульсов осциллографом, СДС удобнее (для упрощения синхронизации) включать на частоте 16 Гц. (Частоте 16 Гц соответствуют показания индикатора HG1 - «3»). Затем снова выключают питание ЧРС4, выпаивают оба резистора и измеряют их суммарное сопротивление тестером в режиме Rx (измерения сопротивления). Резистор берётся ближайшего большего (стандартного 5 … 20 % ряда) номинала и впаивается на место R12*. Не стоит огорчаться, что при минимальной длительности импульсов яркость излучения EL1 субъективно заметно снизится: зато повысится выраженность стробоскопического эффекта.
10). Если наблюдаются ложные переключения (ЦМУ / СДС) в ЧРС4, то следует увеличить ёмкость блокировочного конденсатора С6. Если это окажется недостаточным, то между выводами 7 и 14 DD1 следует впаять керамический конденсатор ёмкостью 0,033 … 0,068 мкФ.
Контроль постоянного напряжения в разных точках схемы можно осуществлять осциллографом или аналоговым (со стрелкой) вольтметром.
11). Если в режиме «Ручной» наблюдаются ложные переключения ЧРС4 (от помех сети ~ 230 Вольт или мощных импульсных помех видимого спектра), следует увеличить ёмкость конденсатора С4 вплоть до 0,33 мкФ. Однако при этом снизится дальность управления работой ЧРС4 от ИК пульта ДУ. Баланс между дальностью управления и отсутствием ложных срабатываний определяет ёмкость конденсатора С4 интегрирующей RC - цепи. С уменьшением ёмкости этого конденсатора дальность возрастает, но помехоустойчивость оптического канала ЧРС4 снижается.
12). Увеличить яркость свечения сегментов «а», «b», «с», «d», «e», «f», «g» HG1 можно уменьшением сопротивлений резисторов R14 … R20 (одновременно всех) вплоть до 130 Ом. Однако следует помнить, что номинальный ток каждого сегмента HG1 составляет 20 мА.
Детали ЧРС4
В ЧРС4 можно применить постоянные резисторы ОМЛТ, ОМЛТ, С1-4 или С2-33. Сопротивление резистора R1 может быть от 100 до 510 кОм; резисторов R10, R11, R13 - от 82 до 120 кОм; резистора R9 - от 8,2 до 27 Ом; резисторов R14 … R20 - от 130 до 220 Ом. Конденсаторы С2, С8, С11, С13 - оксидные типа К50-35 или зарубежного производства, например, серии CFM фирмы «Maron» или серии ТК фирмы "Jamicon". Остальные конденсаторы керамические типа К10-17, КМ. Диоды VD1 … VD3 КД522А можно заменить КД503, КД510, КД520 … КД522 с любым буквенным индексом. ИК-приёмник В1 TSOP4836 можно заменить, например, ИК - приёмником TSOP4837, который имеет несущую (резонансную) частоту 36,7 кГц. Полевой транзистор VT1 КП505А можно заменить любым из серии КП501 … КП505 с любой буквой. Полевые транзисторы VT2, VT3 КП505А (R си = 0,3 Ома), можно заменить зарубежным аналогом BSS295. При выборе других аналогов следует учесть, что R си (сопротивление открытого канала сток - исток) должно быть как можно меньше. Подойдут также мощные транзисторы типа IRF540 (R си = 0,077 Ома), имеющие другую цоколёвку. Интегральный стабилизатор DA1 78L05 (КР1157ЕН502А) при небольшом уменьшении потребляемого тока можно заменить 1158ЕН5А (К1158ЕН5А). Микросхему DD1 К561ТЛ1 можно заменить зарубежной CD4093А. Микросхему DD2 К561ИЕ10 можно заменить зарубежной MC14520A. Микросхему DD3 К561ТМ2 можно заменить зарубежной CD4013А. Микросхему DD4 К561КП2 - зарубежной CD4051А. ИМС DD5 КР514ИД2 полных аналогов не имеет. При изменении рисунка печатной платы можно применить К514ИД2 или К514ПР1. Индикатор HG1 АЛС324Б можно заменить зелёным 3ЛС321Б (при этом номиналы R14 … R20 рекомендуется уменьшить до 130 Ом, для увеличения рабочего тока каждого сегмента HG1 до 20 мА). Светодиодную лампу LED STAR MR16 35 36º (360 люменов), 12 Вольт, 5 Ватт, вероятно, можно заменить аналогичной на 7,5 Ватт. Тумблеры SA1 и SA2 - MTS102, SMTS102 или другие малогабаритные. Кнопка SB1 типа КМ1-I.
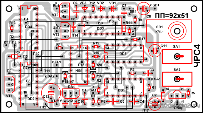
Печатная плата ЧРС4 выполнена из фольгированного стеклотекстолита размерами 92 х 51 х 2 мм (см. рисунок 2). Все резисторы (кроме R4, R6 и R11) на плате устанавливаются вертикально. Диаметр отверстий на печатной плате под микросхемы и перемычки - 0,7 … 0,8 мм, под остальные радиоэлектронные компоненты – 0,8 … 1 мм, под соединительные проводники - 1…1,2 мм,; под крепёжные отверстия – 3,2 мм.
Три отверстия на печатной плате, выполненные вдоль вертикальной линии симметрии (над B1), являются виртуальными и показывают центры расположения установочных элементов SB1, SA1 и SA2. Если эти отверстия сделать реальными, то через них можно продеть монтажные проводники.
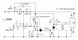
Рисунок печати – “трассировка печатной платы” – (см. рисунок 3) может быть перенесён на медную фольгу методом термопереноса или переведён при помощи копирки и обведён кислотостойкими перманентными маркерами. Подойдут, например, маркеры centropen 2846 CE PERMANENT или другие, специализированные, для подписывания компьютерных CD и DVD – дисков.
Печатная плата ЧРС4 и остальные детали (кроме лампы EL1) установлены в корпусе - мыльнице, имеющей размеры 100 х 60 мм. Для распечатки фальшпанелей к крышке мыльницы с размерами 100 х 60 х 20 мм., рисунки фальшпанелей (рисунки 4 А, Б, В, Г)





Вставлены в файл ChRS4_dop. Его можно скачать здесь:
Распечатанную фальшпанель ЧРС4 вырезают по внешней стороне синей линии. (Чёрная рамка показывает габаритные размеры верхней крышки мыльницы размером 100 х 60 мм.). Вырезанный (1 из 4) рисунок фальшпанели приклеивается клеем ПВА к зачищенной мелкой шкуркой передней стенке корпуса (к крышке мыльницы).
После сушки под прессом (с прокладкой из впитывающей влагу бумаги) в течение 24 часов, рисунок защищается от воздействия влаги широкой полоской прозрачного скотча.
Лампа EL1 имеет габаритные размеры D = 50 мм., H = 45 мм. и устанавливается в отдельном корпусе, желательно за рифлёным прозрачным оргстеклом. Для крепления лампы EL1 применяют стандартный цоколь GU5.3. Корпус с EL1 желательно ориентировать в пространстве так, чтобы её излучение не было направлено на фотоприёмник B1. Тогда влияние вспышек светодиодной лампы EL1 на фотоприёмник B1 будет минимально. Это предотвратит не регламентированные переключения режима работы и не потребует изготовления экранирующего тубуса для фотоприёмника B1. Впрочем, авторский экземпляр не давал сбоев даже при специальном наведении EL1 на фотоприёмник B1.
Перед установкой деталей, в плате следует сделать все необходимые отверстия и впаять 17 проволочных перемычек в термостойкой изоляции.
Выводы ИК - приёмника В1 плавно изгибаются под углом 90º для совмещения головки В1 с отверстием в передней стенке корпуса (см. серую окружность на фальшпанелях - рисунках 4).
Для установки на плату микросхем и полевых транзисторов рекомендуется применить специальные розетки (сокеты). Пайку полевых радиокомпонентов следует вести заземлённым жалом низковольтного паяльника. «Полевые структуры» на плату устанавливают по окончании пайки остальных деталей. ИМС DD5 КР514ИД2 (ТТЛ - логика) выполнена не на полевых транзисторах, поэтому может быть установлена непосредственно на плату (без розетки). Пятиконтактная розетка XS1 (на рисунке 1 не показана) для подключения лампы EL1 и «Внешнего ЦМУ» устанавливается на задней стенке корпуса. XS1 может также выполнять функцию подключения к ЧРС4 напряжения питания «+12 Вольт».
Информация любителям модернизировать изделия
Последовательно с резистором R3 можно включить потенциометр «Частота», который позволит плавно уменьшать частоту стробоскопирования, что со временем может понадобиться для разнообразия эффекта стробоскопирования. Увеличивать частоту стробоскопирования ЧРС4 свыше 16 Герц вряд ли целесообразно из-за некоторой инерционности свечения лампы EL1.
Дешифратор DD5 имеет вход «Г» (вывод 3) DD5, который осуществляет функцию «гашение индикатора» при подаче на него уровня лог.0. При этом на всех выходах дешифратора DD3 устанавливаются лог.1 и сегменты индикатора HG1 с ОА будут погашены. В схеме ЧРС4 вход «Г» оставлен не задействованным, что в ТТЛ логике соответствует уровню лог.1. Гашение HG1 можно осуществлять при работе СДС. Как конкретно? Подсказывает один из выходов триггера DD3.1.
Уважаемые читатели! Предлагаем Вашему вниманию дополнительную информацию по схеме ЧРС4, зашифрованную ребусами №№ 1, 2, 3 (см. рисунки 5, 6, 7).



Ребус №1 раскрывает другое, более полное название термина «фронт», использованного в статье. Ребус №2 раскрывает другое, более полное название термина «спад», использованного в статье. Ребус №3 содержит важный совет об оборудовании, предназначенном для управления ЧРС4.
Для облегчения разгадывания ребусов сообщаю, что все ребусы нарисованы в 2 горизонтальные строки и разгадываются построчно.
Если Вы разгадаете ребусы, то сможете получить бонусный готовый к распечатке и термопереносу отражённый рисунок трассировки печатной платы и четыре варианта фальшпанели. Для этого введите второе слово ребуса №2 и через печатный пробел количество букв «б», содержащихся в ответах всех ребусов (двоичным четырёхразрядным числом) в строку «Пароль» файла ChRS4_dop. Подсказки: 1). Первое слово пароля пишите с заглавной буквы. 2). Младший разряд в двоичной системе счисления располагается справа, а старшие разряды - левее. Архив файла ChRS4_dop (279 кБ) можно скачать здесь:
А правила «Как разгадывать ребусы» можно скачать с Яндекс Диска. Статья называется rebus_rules for solving puzzles.rar (107 кБ).






