Этот сигнализатор был изготовлен по заказу как приставка к удлинителю, в который включаются переносные устройства для зарядки их аккумуляторов (АКБ). При отсутствии напряжения в сети (или ошибочном отключении из розетки) он раз в несколько секунд издает кратковременный противный писк. С разработкой схемы проблем не было, что-то подобное приходилось делать.
Перечень элементов (привожу по памяти, возможны отклонения).
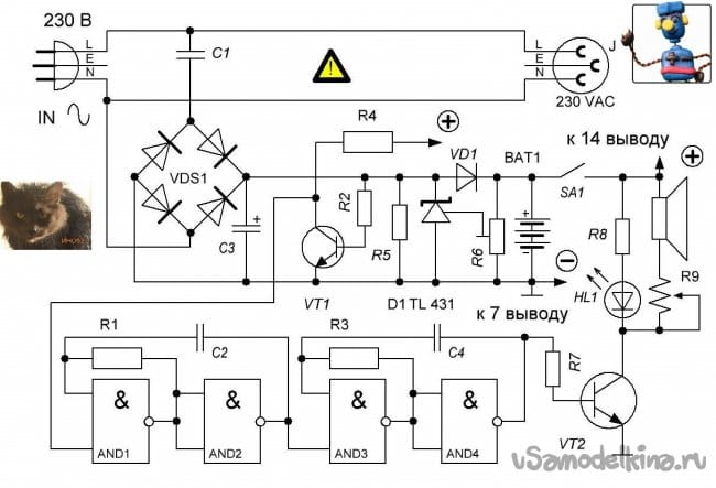
Микросхемы - К561ЛА7;
-D1 - TL431.
Транзисторы – VT1 КТ3102Б;
- VT2 2Т630Е.
Мостик КЦ407.
АКБ – от мобильника, беспородная, без контроллера.
Через конденсатор С1 и мостик при подключенной сети происходит постоянная зарядка АКБ ВАТ1, при этом микросхема TL431 в роли регулируемого стабилитрона ограничивает напряжение на уровне 4,0…4,1 В. Ток зарядки определяется конденсатором С1 и не превышает нескольких миллиампер, что при постоянном, не ограниченном по времени включении вполне достаточно. Собственно генератор прерывистого звукового сигнала собран на микросхеме К561ЛА7, выход усилен транзистором 2Т630Е, для ограничения громкости использован резистор R9. При наличии напряжения в сети транзистор VT1 открыт сетевым напряжением через резистор R2, логический «0» на его коллекторе блокирует работу микросхемы. При пропадании сетевого напряжения транзистор VT1 запирается, логическая «1» на его коллекторе разрешает работу звукового генератора, раздается прерывистый писк. Когда надоест, можно отключить с помощью SA1.
Как это изготавливалось. Подбираем элементы и комплетующие, для корпуса используем корпус розетки, который хорошо сочетается с удлинителем, и в нем есть готовые отверстия для прохождения звука.
Для разовой конструкции разрабатывать трассировку нет смысла, собираем на макетке.
Сборка в корпус.
В первоначальную схему были внесены изменения. Этот фрагмент схемы за счет дифференцирующей цепочки обеспечивает высокую скважность выходного сигнала (короткий и сравнительно редкий писк).
На следующем фото проба увеличить выходную мощность за счет применения мостовой схемы. Слишком громко и громоздко.
А вот это упрощение схемы за счет применения пьезоэлектрического излучателя. Неплохо звучит, но не переделывать же …
И дополнительная фишка – мигающий индикатор наличия сетевого напряжения, короткая вспышка каждые 2…3 сек. Неонка – МТХ-90.
Здесь был показан удлинитель уже на своем рабочем места. И вот еще парочка фото. Верх сигнализатора, там, где отверстия под вилку, впоследствии был заклеен.
Все, комментируйте!
Становитесь автором сайта, публикуйте собственные статьи, описания самоделок с оплатой за текст. Подробнее здесь.












