Описание одного из вариантов создания и оптимизации системы электроснабжения жилья при нестабильной работе питающей ЛЭП (без альтернативщины!). Использованы типовые технические решения и доступные комплектующие. Главные критерии – дешевизна и экономичность.
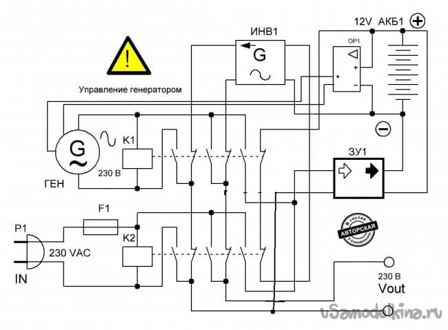
Начнем издалека. Попросил помощи один человек, ныне пенсионер, ранее армейский энергетик, инициалы НВ. После окончательного выхода на пенсию он исполнил свою мечту – купил заброшенный хутор, подлатал его, даже выкопал сАжалку – небольшой пруд, чтобы внуки могли свободно общаться с лягушками и прочей фауной. Но есть проблема: снабжающая электроэнергией ЛЭП-0,4 (возможно, не совсем легальная) запитана от какой-то полуразвалившейся организации, энергия, по словам НВ, не подается до 20…30 % всего времени. Не большая это проблема – куплен бензиновый, достаточно мощный, на все случаи жизни электрогенератор (ГЕН). Однако, когда дома из жильцов только мухи и холодильник, расход топлива ГЕН даже на холостом ходу кажется великоват. Поэтому был приобретен инвертор 12/230 В (ИНВ) с модифицированной синусоидой и аккумулятор (АКБ), который дизель на морозе уже не заводит, но через ИНВ вытягивает и холодильник, и освещение, и телевизор с мультиками для внуков. И все это надо собрать в кучу и заставить дружно работать. Моя часть – электроника. Функциональная схема понятна: при наличии напряжения в питающей сети энергия идет прямо потребителю, на розетки и выключатели, а также на зарядное устройство (ЗУ) АКБ. Это 1-й режим. При отсутствии напряжения в сети переходим в автономный режим от ГЕН – 2-й режим (НВ обрадовался: Моя специальность! В ПВО это по времени занимает считанные секунды!), при котором напряжение подается на те же розетки и то же ЗУ. И 3-й режим, экономичный – питание от АКБ через ИНВ идет на все те же розетки и выключатели, без ЗУ. Алгоритм работы будет чуть другой – при пропадании питающей сети включается сначала экономичный, 3-й режим, и только если он не вытягивает нагрузку по мощности или же села АКБ, включается ГЕН, 2-й режим.
Функциональная схема системы электроснабжения.
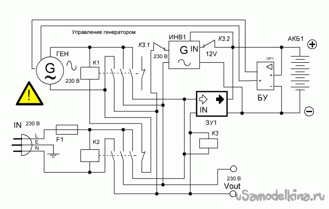
Здесь, на схеме, кроме упомянутых ранее элементов, присутствует еще блок управления БУ, который еще предстоит создать. Как же все это будет работать. При наличии напряжения 230 В в сети реле Р2 срабатывает и напряжение через НР контакты подается к потребителям и на ЗУ, при этом ИНВ отключен от АКБ контактами реле Р3. Это 1-й режим, основной. При отсутствии напряжения в сети через нормально замкнутые контакты Р1 и Р2 напряжение от ИНВ подается потребителю, состояние АКБ контролируется БУ – 3-й режим, экономичный. Если напряжение на АКБ из-за разрядки или большой нагрузки просаживается ниже установленного уровня, БУ дает команду на включение ГЕН, это 2-й режим. При этом Р3 отключает питание ИНВ, а контактами Р1 включается в работу ЗУ, для и до полной зарядки АКБ. А теперь изобразим полную схему, применяем два реле с группами 3 НЗ + 3 НР.
Здесь вместо реле Р3 для отключения ИНВ использованы дополнительные нормально замкнутые контакты у К1 и К2. В остальном алгоритм тот же. Однако уже во время испытания макета пришли к выводу, что контакты реле хороши, но у пускателей лучше, тем более что миниатюрный реверсивный ПМЛ нашелся тут же. Переделали пускатель и схему на пускатели. Пришлось вернуть реле для отключения ИНВ.
Т.к. время включение (ПВ) пускателей велико и возможен излишний нагрев катушки, было сделано предложение подключать катушки пускателей к питанию через терморезистор от цепи размагничивания кинескопного телевизора и параллельно дополнительный резистор, но реализацию этого вопроса отложили на потом.
Блок управления БУ состоит из двух узлов, собранных на одной плате. Первый - узел анализа состояния АКБ. Пардон за некоторую неаккуратность при рисовании схемы, у других авторов бывает еще страшнее. Анализ напряжения на АКБ производится счетверным компаратором LM339 по типовой схеме, даже перерисовывать не пришлось. Крайние уровни управляют триггером «Вкл.-Выкл.», построенном на К561ЛА7, средние используются чисто для информации об уровне заряженности АКБ. Между 3 и 13 ногами микросхемы была встроена цепочка, позволяющая принудительно переключать триггер и, соответственно, включать ГЕН либо кнопкой «Пуск», либо от часовой микросхемы ИЕ12 без кварца, раз в сутки, «что бы не заржавел», однако потом от этой мысли отказались. Ключи построены по типовым схемам, имеется параллельный стабилизатор-ограничитель напряжения питания микросхем.
Второй узел - узел управления двигателем ГЕН. При подаче команды «Вкл.» реле Р1 включает зажигание, а Р2 – стартер. Схема на К561ЛА7 и К561ИЕ8 обеспечивает его включение на 3…10 сек., в зависимости от настройки R3. Если сразу не завелся – пауза на время 15…50 сек., после чего цикл повторяется. Когда двигатель завелся, контакты датчика давления масла дают "1" на вход R ИЕ8 и команду на отключение Р2 и, соответственно, стартера. Сигнал от таходатчика не пробовали, и так хорошо работает. Глушится двигатель выключением зажигания.
Собрано устройство на макетной плате, крепится в шкафу на стойках, к остальной схеме подключается через стандартный клеммник. Фото сделано на стадии изготовления устройства.
Хорошо видны круглые подстроечники схемы компаратора, стойки крепления и громадный по сравнению с платой клеммник.
Когда во 2-м режиме АКБ набирает полный заряд, т.е. напряжение на нем достигает 14,2…14,4 В, происходит переключение в 3-й режим, но только в том случае, если ток потребления в этот момент не превышает 1…2 А (может регулироваться). Это определяется датчиком на основе самодельного трансформатора тока, на общей схеме не показан. Управление происходит через неиспользованный транзистор VТ1 на схеме узла анализа, он же и на этой схеме.
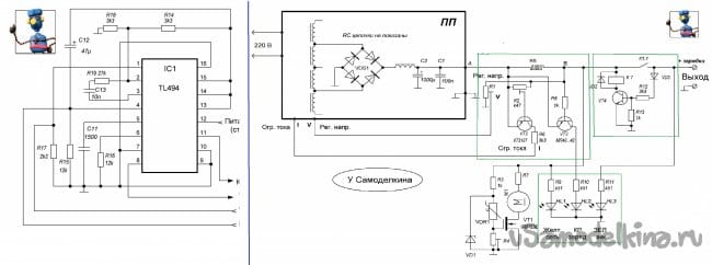
Теперь о зарядке АКБ и ЗУ. Эксплуатироваться система будет в неотапливаемом, но чистом и сухом помещении, так что наличие вентилятора допустимо. ЗУ - полный автомат, работающий по классическому алгоритму заряда CI/CV. Построено на основе компьютерного БП, подробное описание в статье «Электронные самоделки для гаража».
Схема ЗУ, упрощенная.
Внешний и внутренний вид. Фото и схема из указанной статьи.
В нашем случае ЗУ имеет следующую особенность – при работе от ГЕН (2-й режим) зарядка форсированная, током 11 А (для АКБ-сотки приемлемо), что бы побыстрей зарядить и при этом сэкономить пару капель горючего. В 1-м режиме, от сети, зарядка идет в щадящем режиме, порядка 6 А. Для реализации этого промежуточное реле подключает дополнительный резистор в схему датчика тока и загрубляет его. Подробнее в указанной статье.
Следующим этапом работ с системой для улучшения экономичности хозяином планируется ввести в 3-м режиме коммутацию входа ЗУ на выход ИНВ, т.е. одновременно с работой ИНВ на потребителя еще и заряжать АКБ (!)... Что ж, пожелаем ему успехов и на этом все, комментируйте!














