Недавно на форуме мне справедливо заметили, что все критикую, а сам ничего не опубликовал, ни одной самоделки. Что же, исправляюсь и рассказываю о некоторых своих самоделках, из тех, что изготовлены из компьютерных блоков питания. Описания расположены по степени популярности у гаражного люда.
Изделия на разной стадии готовности.
Все эти изделия построены по модульному принципу. Но сначала о материалах и инструментах.
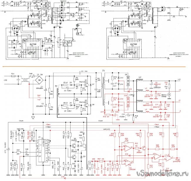
Прежде всего надо иметь компьютерный блок питания (БП), чтобы превратить его в основной модуль. Внешне БП все очень похожи, нам же подходят БП, построенные на ШИМ-контроллере TL494 или его аналоге.
Микросхема типа TL494CN, выпускаемая фирмой TEXAS INSTRUMENT (США), выпускается так же фирмой SHARP (Япония) под названием IR3M02, фирмой SAMSUNG (Корея) — КА7500, фирмой FUJITSU (Япония) — МВ3759, так же есть и отечественный аналог — КР1114ЕУ4. Новая TL594 является полным аналогом TL494 с повышенной точностью компаратора. TL598 аналог TL594 с повторителем на выходе. - Цитата откуда-то.
Инструменты.
1- Обычный набор слесарного и паяльного инструмента. Неплохо иметь паяльную станцию. Рекомендую ступенчатое сверло, удобная вещь.
2- Измерительные приборы. Конечно, такой амперметр – почти музейный, но на том же Али-экспресс есть приличные цифровые амперметры и шунты к ним.
3- Эквиваленты нагрузки, существуют электронные, но у меня такие.
4- На тот случай, если ничего не получается и нервы не выдерживают.
А теперь о модульности изделий. Под словом «модуль» подразумевается функционально законченная электронная схема, которая физически может быть расположена на одной плате, в составе другой платы либо раскидана по нескольким платам. Основной модуль изготавливается из компьютерного БП, построенного на ШИМ-контроллере 494 или его аналоге.
Схемотехника БП имеет много вариантов, поэтому и методов переделки множество, в интернете их полно. Примеры переделки и очистки платы см. рисунок из интернета. Вовсе не обязательно физически удалять ненужные детали, достаточно их отключить от остальной схемы.
Примеры доработки БП
В итоге обвязка микросхемы ШИМ должна выглядеть примерно так.
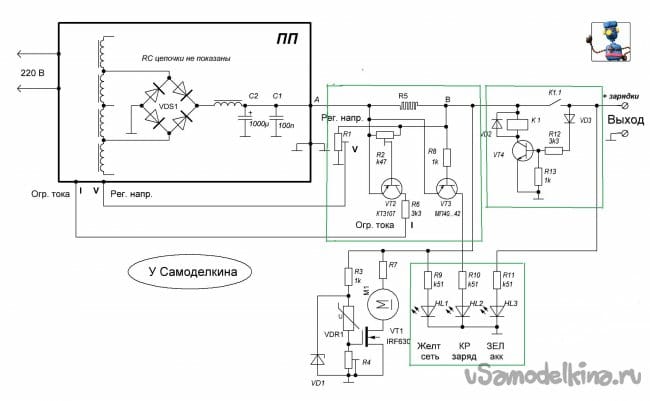
И, соответственно, плата БП у нас превращается в модуль платы питания (или платы преобразователя), назовем его ПП.

На ПП подается 220 В, имеется регулируемый выход и два входа управления – выходным напряжением и ограничителем выходного тока.
В самой ПП необходима также доработка выпрямителя, прежде всего замена выходных конденсаторов на более высоковольтные, при необходимости замена диодных сборок или сборка выпрямителей по приведенной ниже схеме, два варианта. Следует отметить, что сборки на диодах Шотки типа SB35L40PT и т.п., устанавливаемые в 5-вольтовый канал, хоть и имеют по даташиту (datasheet) допустимое напряжение 40 В, иногда прекрасно пробиваются при выпрямленном напряжении 14…16 В, в следствии чего вылетают транзисторы на высокой стороне. Выбросы в напряжении, выходящем с трансформатора, могут превышать 60 В, поэтому сборки и диоды применяем не ниже 100 - вольтовых.
Выпрямители, два варианта.
Конденсаторы даже в ЗУ, где напряжение не превышает 15…16 В, желательно ставить 25-вольтовые. Попадались рекомендации - вместо одного конденсатора большой емкости ставить несколько штук меньшей емкости, типа при этом улучшается охлаждение и параллелится ESR. Возможно, только места обычно не хватает. Диоды применяю КД213 (до 10 А) и КД2997 (до 30). В дросселе групповой стабилизации используется бывшая 5-вольтовая обмотка. Вообще от ДГС отказываться не стоит, хоть он и греется неслабо, без него ухудшается режим работы входных транзисторов и увеличивается их нагрев.
Выпрямители
Модуль регулировки
Их два варианта – на один уровень ограничения тока и регулировки напряжения, для ЗУ, БПУ и БПШ, и на два, для КОМБИКА. Основа – датчик тока, на котором при протекании тока падает напряжение, достаточное для открывания регулирующего транзистора (КТ3107 или любой прямой кремниевый), появления напряжения на входе Deadtime Control (4 нога), при этом выходное напряжение уменьшается и ток не может превысить установленного предела. Как правило, для ЗУ сопротивление датчика тока около 0,15…0,2 Ом, для БПШ – около 0,07 Ом, в БПУ для расширения пределов регулировки ограничения тока в сторону малых токов 0,25 Ом и больше, а для КОМБИКА делается двухсекционный шунт – ток зарядки протекает по всему шунту, ток шуруповерта только по части его, примерно одна треть от номинала. При этом, если ток зарядки ограничен 5 амперами, то ток шуруповерта -15 (реально будет меньше, т.к. при больших токах нихром нагревается и увеличивает свое сопротивление).
Второй транзистор – прямой германиевый, напряжение его открывания намного меньше, он открыт при протекании сравнительно небольшого тока и индицирует его протекание.
Датчики тока
Для датчика использую самый доступный материал – нихром диаметром 1,0 и 1,2 мм. Для больших токов – полоска жести от консервной банки.
Модуль защиты для ЗУ и КОМБИКА, разрешает подключение нагрузки (автомобильной АКБ) только при наличии на ней положительного напряжения. При КЗ и переполюсовке реле просто не включится. Реле автомобильное, на 12 (14) В.
Вариант (справа) – использование реле на 24…27 В. При этом необходимо в выпрямитель добавить две детали. Резистор R12 подбирается под конкретные режимы.
При включении реле защиты в КОМБИКЕ срабатывает и включенное параллельно ему реле переключения напряжения.
Модуль индикации. Показывает наличие сети 220 В (вернее, работоспособность ПП), правильность подключения АКБ (зеленый, надпись 12 В), протекание тока зарядки выше примерно 0,5…1 А (зависит от датчика тока).

Для всех изделий наличие светодиода «220» необязательно, достаточно установить на ПП лампочку индикатор включения-нагрузка холостого хода (см. один из дальнейших рисунков), ее свечение прекрасно видно сквозь решетки. Для БПШ только она и нужна (или светодиод), а у БПУ есть светящийся вольтамперметр.
Следующий - модуль управления кулером (извини, Иван_Похмельев
Вариант на биполярном транзисторе (левый на схеме) хорош при напряжении на выходе выше примерно 16 В, а также тем, что терморезистор привязан к земле и можно не заморачиваться его изоляцией (не всегда!). А вообще весь этот модуль можно заменить одним подобранным резистором.
А теперь посмотрим, что можно собрать из этих модулей.
Начнем с ЗУ.
По-моему, комментировать тут нечего.
Возможен вариант с переключением ограничения тока в форсированный режим. Дополнительным переключателем подключается заранее подобранный резистор между базой и эммитером транзистора КТ3107, чувствительность каскада загрубляется и ток зарядки увеличивается
Двухрежимное ЗУ.
Работа КОМБИКА в режиме ЗУ (зарядка АКБ).
При правильном подключении к заряжаемой АКБ загорается зеленый светодиод, 12 В, независимо, включена сеть или нет. При включении сети загорается желтый 220 В и, если загорелся красный ТОК, значит, пошла зарядка. Через некоторое время, при прогреве, загудит вентилятор охлаждения. При окончании зарядки (возможно, через несколько часов) напряжение на АКБ достигнет нужного уровня, произойдет переход в режим зарядки постоянным напряжением и ток начнет уменьшаться, красный светодиод постепенно гаснуть. Если нет спешки, желательно подержать АКБ на зарядке еще пару-тройку часов после погасания, будет происходить дозарядка микротоками.
Вид ЗУ изнутри.
1-Датчик тока.
2-Реле защиты.
3-Терморезистор в термоусадке.
4-Регуляторы ограничения тока и оборотов кулера.
5-Регулятор напряжения зарядки.
6-Плата индикации.
7-Плата управления, на которой все собрано, закреплена на задней стенке.
8-Радиатор выпрямителя.
Профессиональной фототехники не имею, поэтому пардон за качество.
КОМБИК, схема и вид изнутри.
Показан вариант схемы с реле защиты на 24 В.
1-Реле защиты.
2-Реле переключения напряжения.
3-Регулятор напряжения зарядки.
4-Регулятор напряжения шуруповерта.
5-Плата управления.
6-Датчик тока сдвоенный.
7-Терморезистор в термоусадке.
8-Выходное гнездо.
Далее о блоке питания шуруповерта БПШ.
Самое простое изделие из этой серии, кроме доработки ПП, нужен только модуль регулировки, даже без индикации тока. Желательно установить на ПП лампочку индикации включения и нагрузки ХХ.
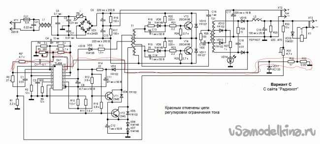
Следует отметить, что для схем БПШ и БПУ, так как в них не используется индикация тока зарядки, правильнее было бы использовать схему ограничения тока из ЗУ с сайта «Радиокот», автор кто-то из зубров - Бородач (borodach) или Старичок (Starichok51), а может, Фалконист (falkonist), не помню…
Красным отмечены цепи регулировки ограничения тока. В этой схеме датчик тока имеет на порядок меньший номинал, соответственно, меньше потери. Используется незадействованный ранее ОУ (входы 15,16), меньше дополнительных деталей. Однако введение и настройка дополнительных цепей коррекции ОУ – кропотливая операция и не всегда удается.
Работа двух шуруповертов от одного БПШ. Если шурики на одинаковое напряжение – никаких проблем, подключаем параллельно и работаем, естественно, поочередно, не одновременно, не забываем следить за возможным перегревом блока. Если на разные напряжения, например, 12 и 18 В, ставим дополнительную плюсовую клемму (минус общий) и проводом, подходящим к ней, делаем с десяток витков вокруг геркона. При включении дополнительного шурика от протекающего тока срабатывает геркон, включает реле переключения напряжения (также как в КОМБИКЕ), которое переключает регуляторы напряжения.
Наконец – блок питания универсальный БПУ.
Ну, конечно, универсальный – это громко сказано. Минимальное выходное напряжение примерно 2,5 В, максимальное зависит от типа выпрямителя (без перемотки трансформатора выжимал до 48 В).
-На вольтметре динамическая индикация, поэтому фото неудачное, не все цифры видны.
Максимальный ток, индицируемый на цифровом вольтамперметре – 12...13 А (больше не пробовал, и так один сжег), ограничиваемся этим значением. Минимальный уровень ограничения тока зависит от датчика тока. Качество выходного напряжения - пульсации, стабильность – посредственное, но ведь и гараж – не лаборатория. БПУ с фото сейчас греет нихромовую проволоку в установке резки пенопласта.
Вариант выпрямителя
В этих изделиях (БПУ) рекомендуется использовать БП формата АТХ, в остальных работает и формат АТ.
Некоторые подробности конструкции для всех изделий.
-Регулятор напряжения на передней панели вызывает страстное желание его покрутить, в результате чего хорошо, если на 12-тивольтовый инструмент пойдет 6…8 В, а если 18…21? Поэтому прячем регулятор в малозаметной дырочке (пардон, отверстии).
-Резьбовые выходные клеммы – вещь добротная, но с трехконтактным гнездом полярность не перепутаешь даже при большом желании.
-Датчик тока нихромовый, плохо паяется, при работе неслабо греется, поэтому для его крепления используем обычный клеммник, желательно карболитовый, да поближе к вентилятору.
-Места мало, поэтому плату управления крепим где получится.
-Упомянутые в тексте лампочка-индикатор и трехконтактное гнездо.
-Если мало места внутри…
И последнее. Для многих конструкций первое включение бывает и последним, по себе знаю. Широко распространенная рекомендация: первое включение изделия в сеть - последовательно с лампой накаливания. Я много лет использую этот метод следующим образом. На верхнем левом снимке видим удлинитель на три розетки. Правая, чумазая, включена обычным образом, а левая, зеленая, и средняя, включены последовательно. В среднюю через амперметр и вольтметр включается розетка для подключения испытываемых конструкций. Но чтобы в ней появилось напряжение, необходимо в левую включить лампочку. Их у меня 3 штуки – на 100, 300 и 750 Вт. Включать лампочки можно в любой комбинации – на левом фото включена одна, на правом – все три. Лучшие для этой цели – галогенки, у них малое сопротивление в холодном состоянии и резкое увеличение его – до 10 крат – в рабочем.
На левом нижнем фото через трехсотку идет малый ток, на работу нагрузки лампа не влияет. (Лампа 100 Вт не видна, она висит ниже). На среднем фото – нагрузка 300 Вт, предельный режим. На правом – КЗ в нагрузке. Если бы не эта защита, пришлось бы в темноте выбираться на лестничную площадку, открывать щиток, щелкать автоматом, потом настраивать время в часах и телевизорах, при этом выслушивая вполне справедливую ругань супруги и соображая, что же там могло выгореть в конструкции. Защита –вещь полезная.
Вот и все, комментируйте.
Становитесь автором сайта, публикуйте собственные статьи, описания самоделок с оплатой за текст. Подробнее здесь.



























