При подавляющем большинстве плюсов есть определенные минусы появления торговой площадки Aliexpress в жизни радиолюбителей, ведь большинство современных самоделок теперь собирают из относительно недорогих готовых модулей и блоков. Это привело к снижению творческого энтузиазма конструирования и нежеланию изучать схемотехнику. Зачем создавать и собирать схему из деталей, если можно купить уже собранную плату или сразу готовое устройство. Да конечно, есть радиоконструкторы, купив которые можно самостоятельно спаять устройство. Но опять-таки здесь минимум творчества, за вас уже придумали схему, блок, устройство, изготовили плату. Конечно это удобно, чего греха таить, я сам этим активно пользуюсь. Вот небольшая часть купленных наборов:
Если в случае с импульсными блоками питания спорить трудно, их дешевле и проще купить, чем сделать самому, то в других областях иначе. Возьмем, к примеру, усилители мощности. Сейчас рынок просто завален недорогими высокоэффективными усилителями класса D, часто имеющими на борту помимо линейного входа еще и блютуз, слот для microSD, кнопки управления и (или) пульт ДУ и так далее.
При всех своих достоинствах недорогие усилители D-класса все же имеют недостатки, такие к примеру, как искажения звука, особенно на малой громкости. Особенно этим грешат недорогие модели. Причем для регистрирования искажений не нужно дорогостоящее серьезное оборудование, все прекрасно слышно ушами. Экспериментируя с широко известным модулем mp3 декодера, в качестве усилителя мощности я применил имеющуюся у меня в наличии компактную недорогую плату усилителя класса D мощностью 2х10Вт.

Все было хорошо, пока вечером не захотелось тихо послушать музыку. Искажения неприятно резанули по ушам. Подумал, это шумит декодер, но оказалось виноват примененный усилитель мощности. Заменив усилитель мощности цифровой на аналоговый (покупал на Aliexpress набор для сборики на основе TDA7297), я добился желаемого результата. Слышимые искажения звука отсутствуют даже на минимальной громкости.
Возможно, когда-нибудь декодер и усилитель получат корпус, но пока пару лет просто лежат на столе. В основном использую как приемник, когда занимаюсь каким-нибудь хобби)).
А рассказать сегодня хочу о сборке недорогого компактного усилителя с темброблоком. Немного истории. Проходя как-то много лет назад по радиорынку, увидел плату от неизвестного музыкального центра. Меня привлекло наличие многочисленных электролитов, которые даже в начале двухтысячных были в дефиците. Плата была куплена для разборки, радиодетали помаленьку выпаивались для самоделок.
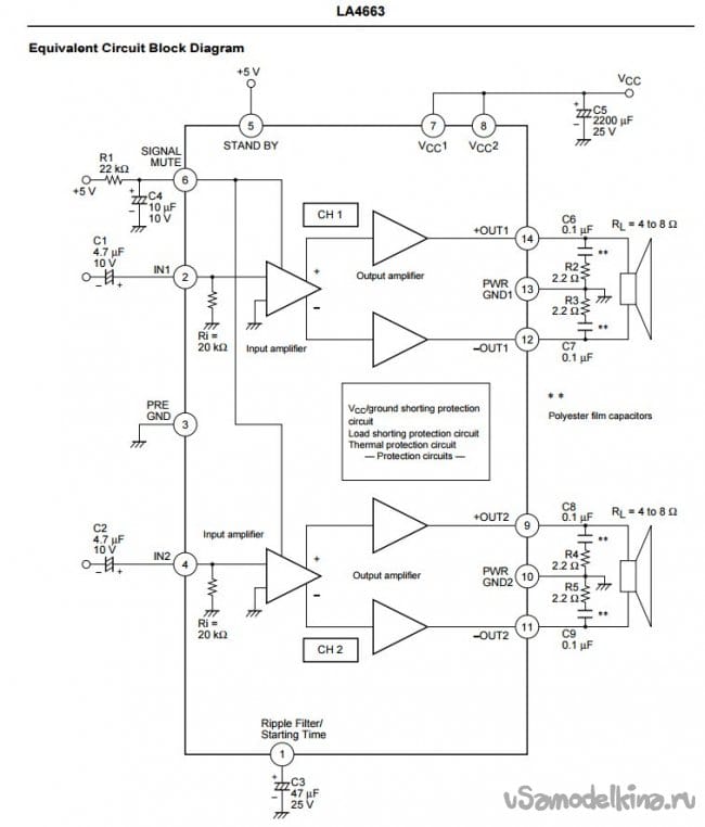
В 2012 году один хороший человек пожаловался: есть колонки S-30, хочется подключить к компьютеру, но нет усилителя. Я вспомнил об этой плате. На ней в качестве ИМС усилителя мощности была применена LA4663.
Что хорошо было для музыкального центра, то и для простого усилителя будет хорошо, решил я. Для полноты конструкции добавил хорошо известную мне микросхему электронного регулятора громкости, баланса и тембра TDA1524A которую увидел много лет назад в прекрасной книге П.Шкритек «Справочное руководство по звуковой схемотехнике».
Симпатичный компактный металлический корпус взял от неисправного шестнадцатипортового свича. После установки в корпус тороидального трансформатора в программе Sprint Layout v4.0 (RUS) была нарисована плата с учетом оставшегося пустого места.
Я измерил и посчитал площадь родного радиатора, подобрал из имеющихся запасов красивый радиатор от материнской платы ASUS.
Для диодного моста был установлен дополнительный небольшой алюминиевый радиатор (покрашенный в черный цвет).
Переменные резисторы запаяны в плату и закреплены на алюминиевом кронштейне.
Ручки для регуляторов покупал разные, чтобы выделить тембр и регулятор громкости, но оказалось, что конические ручки очень неудобно крутить, да и дизайн был не очень, поэтому в окончательном варианте ручки все одинаковые большие.
Немного поцарапанный корпус был заново покрашен баллончиком. Лицевая панель отпечатана на принтере и заламинирована скотчем.
Спустя годы эксплуатации скотч немного отклеился по краям (возможно из-за неаккуратной эксплуатации, так как радиатору и выключателю тоже досталось), так что это не самый лучший вариант лицевой панели. Фото апрель 2021 года:
Хотя я как-то делал новую лицевую панель для пульта дистанционного управления, там все нормально. Пульт живой и выглядит достаточно хорошо.
В качестве колонок, как я выше указал, используются Radiotehnika S-30.
Радиатор усилителя на максимальной громкости прилично греется. Поверхность у него конечно развитая, но для эффективной работы такому радиатору требуется активное охлаждение. Даже симпатичную пластину с надписью ASUS снял, чтобы хоть чуть улучшить ситуацию. Договорились, если усилитель будет глючить, поставим вентилятор. Вентилятор не понадобился. В предельные по характеристикам 75 градусов ИМС LA4663 вписывается.
Товарищ остался доволен усилителем. И я рад, что может быть лучше, чем помочь хорошему человеку!
Становитесь автором сайта, публикуйте собственные статьи, описания самоделок с оплатой за текст. Подробнее здесь.































