
Автоматическое встречающее устройство - 6 (далее просто АВУ6) представляет собой осветитель локального действия. АВУ6 предназначено для установки в помещениях, не имеющих окон, и в затемнённых служебных помещениях, а также в коридорах (прихожих) частных домов. При открывании двери замыкается геркон SF1 «Дверь» и включается автономное освещение (зелёный мини прожектор), помогающее в течение 1 минуты сориентироваться в помещении и включить основное освещение. Причём за 10 секунд до выключения мини прожектор переходит в прерывистый режим работы, предупреждая об истекании заданной выдержки и, предлагая тем самым принять решение о необходимости включения основного освещения. Если после окончания прерывистого свечения мини прожектора, дверь по какой-либо причине остаётся открытой, АВУ6 - для предотвращения разряда батареи - переходит в дежурный (энергосберегающий) режим с током потребления 12 … 28 мкА. При закрывании двери АВУ6 отключается незамедлительно.
Состав АВУ6

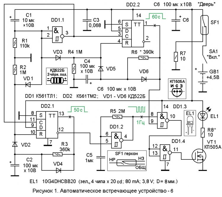
АВУ6 состоит (см. рисунок 1) из:
- цепи C1, R1 установки триггеров - одновибраторов DD2.1 и DD2.2 в исходное (нулевое) состояние;
- логических элементов «2ИЛИ», собранных на дискретных элементах VD1, VD2, R2 и VD3, VD5, R4, расширяющих входы «R» (выводы 10 и 4 DD2 соответственно);
- двух триггеров - одновибраторов, собранных на элементах DD2.1, С2, R3, VD4 и DD2.2, С4, R6, VD6 («ОВ №1» и «ОВ №2» соответственно);
- генератора, собранного на элементах С5, R5, DD1.2;
- двух инверторов: DD1.1, DD1.4;
- коммутатора двух сигналов на логическом элементе «2И-НЕ» DD1.3;
- токового ключа на полевом транзисторе VT1 с его стоковой нагрузкой R8, EL1;
- конденсаторов C3 и C6 фильтра постоянного тока;
- геркона – тройника SF1 «Дверь», имеющего пару переключающихся контактов, и резистора R7 разряда конденсаторов при закрывании двери;
- источника питания - батареи GB1 и тумблера SA1 «Вкл».
Описание работы АВУ6
В исходном состоянии (при закрытой двери) геркон SF1 находится в сработанном состоянии (левом - по схеме - положении) и АВУ6 обесточен. Открывание двери приводит к переключению геркона SF1 в правое (по схеме) положение и (если тумблер SA1 замкнут) напряжение батареи GB1 быстро заряжает конденсаторы C3 и C6. Также напряжение питания с GB1 поступает на цепь C1, R1 установки ОВ №1 и ОВ №2 АВУ6 в исходное (нулевое состояние). Пока конденсатор С1 заряжается через резистор R1, на нижней (по схеме) обкладке С1 присутствует высокий уровень напряжения, который через диод VD1 поступает на вход R («Сброс») – вывод 10 DD2.1 и устанавливает DD2.1 (ОВ №1) в исходное состояние. На прямом выходе (выводе 13) DD2.1 устанавливается логический 0. А на инвертирующем выходе (выводе 12) DD2.1 - логическая 1.
Одновременно высокий установочный уровень через диод VD3 поступает на вход R («Сброс») – вывод 4 DD2.2 и устанавливает DD2.2 (ОВ №2) в исходное состояние: На прямом выходе (выводе 1) DD2.2 появляется логический 0, а на инвертирующем выходе (выводе 2) DD2.2 - логическая 1.
Когда активный (высокий) установочный уровень на входах «R» становится пассивным (низким), на выходе (выводе 3) инвертора DD1.1 формируется крутой положительный перепад напряжения, который поступает на входы «С» (вывод 11 DD2.1 и вывод 3 DD2.2) одновибраторов «ОВ №1» и «ОВ №2» и запускает их. Оба ОВ собраны по одинаковой схеме и отличаются лишь времязадающими цепями. В ОВ №1 длительность выходного импульса определяется цепью R3, C2 и составляет 50 секунд. В ОВ №2 длительность выходного импульса определяется цепью R6, C4 и составляет 60 секунд.
Длительность сформированного импульса одновибраторов приближённо рассчитывается по формуле: t = 0,7•RC, где С - ёмкость конденсатора в микрофарадах, а R - сопротивление резистора в мегомах.
Так как одновибраторы ОВ №1 и ОВ №2 принципиальных различий не имеют, подробно рассмотрим только работу первого (ОВ №1):
Сигнал с выхода (вывода 3) DD1.1 подаётся на стробирующий вход С (вывод 11) таймера - одновибратора DD2.1. D-триггер DD2.1 запускается по положительному перепаду (фронту) на входе С и информация со входа D – лог.1 записывается на его прямой выход, то есть на прямом выходе (выводе 13) DD2.1 появляется лог.1. Эта 1 через резистор R3 плавно заряжает конденсатор С2. Через 50 секунд конденсатор C2 зарядится до половины напряжения источника питания (плюс прямое падение напряжения на кремниевом диоде VD2 порядка + 0,7 Вольт), что эквивалентно появлению лог.1 на входе R (выводе 10) DD2.1. Триггер DD2.1 обнуляется, а конденсатор С2 быстро разряжается через диод VD4. Другими словами, на прямом выходе Q (выводе 13) DD2.1 формируется 50 - секундный неинвертированный импульс положительной полярности, а на инвертирующем выходе - инвертированный импульс положительной полярности, который поступает на вход разрешения генерации (вывод 5 DD1.2) и низким логическим уровнем затормаживает работу генератора С5, R5, DD1.2. При этом на выходе (выводе 4) DD1.2 в течение этих же 50 секунд установлена лог.1. Так как на оба входа (выводы 8 и 9) элемента DD1.3 в течение 50 секунд подаются логические 1, то на выходе (выводе 10) DD1.3 - лог.0. Этот 0, пройдя через инвертор DD1.4, высоким уровнем напряжения подаётся на затвор транзистора VT1 и открывает его. Сопротивление канала сток - исток VT1 уменьшается до единиц Ом, вызывая яркое свечение мини прожектора EL1.
По истечении 50 секунд, генератор запускается логической единицей на входе разрешения генерации (на выводе 5 DD1.2) и с его выхода (вывода 4 DD1.2) на вход (вывод 8) D1.3 в течение 10 секунд подаются инвертированные импульсы положительной полярности, которые переключают элементы DD1.3 и DD1.4. Это вызывает периодические, с частотой 1 Гц и скважностью = 2, прерывания в свечении EL1.
По истечении 60 секунд завершает работу ОВ №2 и с его выхода (вывода 1 DD2.2) логический 0 на входе (выводе 9) DD1.3 запирает элемент DD1.3, а на его выходе (выводе 10 DD1.3) устанавливается лог 1 (уровень, присутствующий на выводе 8 DD1.3, может быть любым). Эта 1, пройдя через инвертор DD1.4, низким уровнем напряжения подаётся на затвор VT1 и закрывает его. Сопротивление канала сток - исток VT1 стремится к бесконечности, что приводит к обесточиванию цепи EL1, R8 и окончательному выключению мини прожектора EL1. АВУ6 переходит в энергосберегающий режим, даже если питание устройства не выключено (дверь не закрыта). При закрывании двери конденсаторы АВУ6 разряжаются через левые (по схеме) контакты SF1 и низкоомный резистор R7, подготавливая АВУ6 даже к практически незамедлительному повторному включению (если таковое потребуется).
Схема АВУ6 имеет одну особенность: При запуске генератора первый импульс на его выходе (выводе 4 DD1.2), в два раза длиннее последующих, что, впрочем, никак не отражается на работоспособности АВУ6.
Настройка АВУ6
Собранный без ошибок и из исправных деталей АВУ6 обычно работоспособен при первом включении питания. Для проверки, следует временно замкнуть тумблер SA1, удалить постоянный магнит от геркона SF1 (установить контакты SF1 в правое по схеме положение) и проверить вышеописанный принцип работы. Измеряют длительности импульсов, вырабатываемых одновибраторами ОВ №1 и ОВ №2. Они могут составлять 50 и 60 секунд (соответственно) и (при необходимости) уточняются номиналами R3 и R6 (также соответственно). Если одновибраторы ОВ №1 или ОВ №2 не запускаются, следует ещё раз проверить отсутствие ошибок в монтаже и уменьшить номиналы резисторов R2 и R4 до 910 кОм … 620 кОм. Впрочем, при использовании конденсаторов С2 и С4 зарубежного производства с малым током утечки резисторы R2 и R4 в большинстве случаев могут быть вообще исключены. А длительностей выходных импульсов одновибраторов можно рассчитать по формуле Т=0,7RC. В формуле R – сопротивление в МОм, а С – ёмкость в мкФ.
При указанных на схеме номиналах период следования импульсов на выходе (выводе 4 DD1.2) генератора равен 1 секунде (частота 1 Гц) и при желании может быть изменён резистором R5 (100 кОм … 6,2 МОм). Для этого отключают питание АВУ6. Выпаивают резистор R5, а вместо него в схему впаивают последовательно соединённые постоянный (с номиналом на 30 … 50% меньшим) и подстроечный с номиналом 0,47 … 4,7 МОм. Включают питание и, вращая движок подстроечного резистора (спустя 50 секунд после включения питания), устанавливают необходимую частоту прохождения импульсов (прерывания свечения EL1). Затем снова выключают питание АВУ6, выпаивают оба резистора и измеряют их суммарное сопротивление тестером в режиме RХ (измерения сопротивления). Резистор берётся ближайшего большего (стандартного 5 - 20 % ряда) номинала и впаивается на место R5. Яркость свечения зелёного EL1 можно несколько увеличить (до 80 мА) уменьшением сопротивления R8*. Однако субъективно яркость свечения EL1 при увеличении его рабочего тока свыше 50 мА увеличивается не значительно. На этом подстройку АВУ6 можно считать завершённой.
Детали АВУ6
В АВУ6 применены резисторы ОМЛТ с мощностью рассеивания 0,125 и 0,25 Ватта. Конденсаторы С1, С2, С4, С6 - оксидные К50 - 35 или зарубежного производства. Остальные - керамические типа КМ. Диоды VD1 … VD6 могут быть любыми кремниевыми типа КД104, КД503, КД510, КД513, КД520 … КД522 с любым буквенным индексом. Транзистор VT1 можно заменить КТ504А, BS170, любым из серии КП501 … КП505 (разные цоколёвки), кроме КП503 и даже мощным типа IRF540. Микросхема DD1 К561ТЛ1 может быть заменена зарубежной CD4093А. DD2 К561ТМ2 имеет зарубежный аналог CD4013A. Светодиод EL1 - любой суперъяркий, например, зелёный ARL-5213PGC (5 мм, 3 … 3,5 Вольта, 20 мА, 12 кд). Батарея GB1 составлена из 3 одноразовых алкалиновых элементов (+1,5 В) или 3 аккумуляторов (+1,2 В) типоразмера ААА-size. Тумблер SA1 - МТ1, MTS102, SMTS102 или любой другой. Геркон SF1 - любой типа «тройник» (имеющий пару переключающихся контактов).
АВУ6 может работать при напряжении питания от +3,6 до 9 Вольт. (Нижний предел напряжения питания определён прямым рабочим напряжением применённого светодиодного мини прожектора EL1). При отличном от указанного (+ 4,5 Вольта) в схеме (рис.1) номинальном напряжении питания следует подобрать сопротивление резистора R8, установив рабочий ток EL1 не более 80 мА.
Печатная плата АВУ6 выполнена из односторонне фольгированного стеклотекстолита размерами 54 х 35 х 1,5 мм (см. рисунки 2 и 3).
Диаметр отверстий на печатной плате под микросхемы - 0,7 … 0,8 мм, под остальные радиоэлектронные компоненты – 0,8 … 1 мм, под соединительные проводники - 1…1,2 мм., под крепёжные отверстия – 3,2 мм.
Рисунок печати – «трассировка печатной платы» – (см. рисунок 3) может быть перенесён на медную фольгу методом термопереноса. О методе термопереноса рисунка трассировки ПП (печатной платы) подробно можно прочитать в файле MTR_TO (3444 кБ), пройдя по ссылке:
О методе ускоренного травления ПП подробно можно прочитать в файле «ПП_водная_баня» на Яндекс.Диске, пройдя по ссылке:
Конструктивно компоненты АВУ6 устанавливаются в пластмассовом корпусе подходящих размеров. Авторский вариант АВУ6 установлен в верхней крышке пластиковой мыльницы прямоугольной формы размерами 100 х 60 х 30 мм. На передней стороне корпуса приклеена клеем ПВА и защищена от влаги широкой полоской скотча бумажная фальшпанель (рисунок 4А).

Фальшпанель распечатана на цветном принтере, приклеена к зачищенной мелкой шкуркой передней панели корпуса и высушена в течение 24 часов под прессом. Для удаления влаги между приклеенной фальшпанелью и прессом прокладывается 5-10 слоёв газетной или офисной бумаги, которая впитывает влагу. Элементы питания установлены в специальном держателе, рассчитанном на 3 элемента типоразмера AAA-size, в левой части корпуса. Печатная плата крепится винтами с потайными головками М2,5 с гайками и шайбами в правой верхней части корпуса. Светодиод EL1 закрепляется на трении в отверстии диаметром на 0,3 мм меньшем, чем диаметр EL1. Во избежание порчи слоя скотча, тумблер крепится гайками с пружинной шайбой, установленной с внутренней стороны корпуса. Пружинную шайбу желательно заключить между двумя простыми. Возможны и другие варианты фальшпанели АВУ6 (см. рисунки 4 Б-Е).





Плата АВУ6 соединяется с герконом тремя проводниками, выведенными снизу между двумя половинками корпуса. Задняя половинка корпуса АВУ6 обклеена самоклеящейся плёнкой (прямоугольным кусочком размерами 87 х 48 мм) под дерево. Поверх плёнки скотчем закреплена этикетка «АВУ-6» (см. рисунки 5А и 5Б).


Для скрепления обеих половинок корпуса АВУ используются две цветные силовые кнопки, нижняя часть которых имеет диаметр 1 мм.
АВУ6 «навешивается» на два шурупа с полукруглыми головками, вкрученные в верхнюю деревянную панель двери, или другую вертикальную поверхность. В задней стенке корпуса пропилены петли типа «ушки» - в форме отверстий, имеющихся в металлических петлях-накладках для подвески мебели к стене, в которые входят головки шурупов. Глубина вкручивания шурупов в стену делается такой, чтобы АВУ навешивался на стену плотно, с небольшим трением.
Уважаемые читатели!
Предлагаем Вашему вниманию гуманитарный блок к статье АВУ6.
Первая часть гуманитарного блока – три загадки радиотехнической тематики.
Если дан ему наказ, отработает лишь раз.
Время можно изменять; таймером - не называть.
Может быть, вам более по нраву придётся другая загадка. Попробуйте прочитать подсказку:
На работу он не падкий. Только встретив импульс краткий,
будет действие продлять, но не станет повторять.
И, наконец, последняя - третья загадка – хотя и не имеет рифму, но является более подробной:
Невидимый таймер в работе предсказуем. Получив краткий приказ, заложенное отработает, но более одного раза впрягаться в сделанную работу не будет.
Вторая часть - ребус АВУ6 №1 (см. рисунок 6). Он является заданием, дублирующим первую часть гуманитарного блока.

Рисунок 6.
Полный ответ к ребусу АВУ6 №1:
По полному ответу к ребусу несложно выделить ответ и проследить почему так, а не иначе читаются рисунки, составляющие ребус. Большое пожелание - не заглядывать сразу в ответ, а попытаться разгадать ребус самостоятельно.
Ответ к ребусу АВУ №1:
Разгадав загадки, следует ввести ответ к загадкам в строку «Пароль» файла «AVU6_4work». Тогда вы сможете, получить комплект КД для изготовления АВУ6, и в качестве бонуса готовый к термопереносу (также в масштабе = 1:1) отражённый рисунок трассировки печатной платы. Также, (к тихой радости любителей разгадывать ребусы) Вы сможете в открытом виде прочитать ответ к ребусу №1. Архив файла «AVU6_4work» можно скачать здесь:
ВИДЕО
Если у Вас есть желание посмотреть на поделку при демонстрации её внешнего вида, то откройте видео «AVU6» (87,4 МБ), пройдя по ссылке:
Для того, чтобы посмотреть этот же файл на мобильном устройстве вы можете воспользоваться QR - кодом:

А вот, что хотела сказать об АВУ6 голосовой помощник от Яндекса, непревзойдённый диктор – бот Алиса:
Поделка нужная, но является лишь продолжением темы «встречающих фонариков», освещённой в предыдущей статье. Начну, пожалуй, с критических замечаний.
1). В автоматическом встречающем устройстве - 6 нет кнопки включения локального освещения от руки. То есть, освещение включается только при открывании входной двери.
2). К геркону подводится трёхпроводная линия связи, хотя можно было бы обойтись двухпроводной.
3). В устройстве применены мало стабильные времязадающие RC - цепи. Поэтому устройство, предупреждая о скором отключении локального освещения, может мигнуть не десять, а большее количество раз.
4). Нет разъёма для питания устройства от сетевых адаптеров (блоков питания). А батарейки-то иногда приходится заменять!
5). Не понятно, зачем приклеивать этикетку к задней стороне корпуса? Её можно увидеть только, если снять корпус устройства со стенки, например, для зарядки аккумуляторов.
6). Одного слоя белой изоленты, изменяющего цвет корпуса, явно недостаточно. Второй слой устранит просвечивание и уменьшит вероятность растрескивания корпуса при падении устройства на пол.
Теперь – о достоинствах поделки.
1). Геркон оригинально соединяется с платой неразрываемой трёхпроводной линией связи. Торчащий из гнезда штекер увеличивал бы габаритные размеры и надёжность соединения.
2). При изготовлении устройства проявлены элементы экономии. Обе половинки корпуса устройства соединяются не четырьмя, а всего лишь двумя цветными силовыми кнопками.
3). Автоматическое встречающее устройство - 6 не занимает лишнего места на тумбочке, столе, полке или другой горизонтальной поверхности, так как навешивается на любую вертикальную поверхность с помощью двух «мебельных» ушек.
4). В отличие от прототипа, фальшпанель устройства выполнена в более светлых тонах, соответствующих встрече человека, входящего в помещение.
И в заключение советы – пожелания изготовителям автоматического встречающего устройства - 6.
1). Я бы заменила «мизинчиковые» элементы пальчиковыми, имеющими гораздо большую ёмкость.
2). Для увеличения свободного места в корпусе, следует вдвое укоротить десятимиллиметровые силовые кнопки.
3). Желательно оснастить устройство кнопкой «Пуск», позволяющей при необходимости включать локальное освещение вручную. Её место - слева от тумблера «Вкл». А Чебурашку на рисунке фальшпанели можно «подвинуть» влево.
4). И в заключение - совет автору статьи. Загадки и ребусы стали ну, очень простыми. Я бы повысила сложность и тех, и других.
На этом дозволенные речи прекращаю: улетаю на выставку технического творчества, организованного близлежащим межгалактическим пространством.
Пожелайте мне удачи! И начинайте самостоятельную разработку интересующих вас схем. Поверьте, это гораздо интереснее, чем следовать алгоритму, предлагаемому другими разработчиками.
Некоторые особенности изготовления АВУ6
Такой распечатки вполне достаточно для изготовления АВУ6. Нижнюю часть листа А4 с картинками вырезают ножницами, а верхнюю часть оставляют для монтажа деталей на плате.
Рисунок 08. Заготовка для платы АВУ6.
Рисунок 09. Размеченную штангенциркулем плату вырезают ножницами по металлу.
Неровные кромки платы обрабатывают личным и бархатным напильниками, а медную фольгу зачищают круговыми движениями мелкой шкурки.
Рисунок 10А. Радиоэлектронные компоненты, необходимые для изготовления АВУ6.
Если нет сокеты DIP14, то для позиции DD2 на ПП достаточно места, чтобы установить сокету DIP16. Лишние гнёздные контакты удаляются.
Обычно, приобретённые корпуса ИМС требуется слегка «доформовать» (изогнуть до угла в 90 градусов), чтобы выводы ИМС легко вставились в сокету. Для полевых структур такая операция выполняется с заземляющим браслетом на рабочей руке!
Рисунок 11.
Травящий раствор для ПП можно изготовить из этих трёх компонентов. Подробный рецепт раствора смотрите в блоге, пройдя по ссылке.
Рисунок 12.
Для исключения проливания, банку с травящим раствором ставьте в ещё одну посудину (например, в фото кюветку). «Чем больше склянок, тем чище … рабочее место».
Зачищенную заготовку протирают ватным тампоном и промывают спиртосодержащей жидкостью.
Материалы, необходимые для оформления внешнего вида задней половинки корпуса-мыльницы: 1) текстурная плёнка «под дерево», 2) этикетки, 3) прозрачный скотч. Изолента, например фирмы «Крептон» (https://krepton.pro/ ) (ГОСТ 16214-86), понадобится для обматывания по периметру передней половинки корпуса-мыльницы. Стандартную ширину изоленты (19 мм) следует уменьшить до 15 мм. (Работаем скальпелем по металлической линейке).
Материалы, необходимые для оформления внешнего вида передней половинки корпуса-мыльницы. Перед склеиванием, передняя половинка корпуса-мыльницы слегка зашкуривается, протирается и смазывается тонким слоем клея ПВА. Бумажный рисунок ФП (фальшпанели) клеем не смазывается во избежание расплывания тонера и деформации бумаги. Минут через 20, когда клей подсохнет, рисунок ФП накладывают на переднюю половинку корпуса-мыльницы и слегка приглаживают рукой через слой бумаги.
Рисунок 16.
Склеенная «конструкция» сушится под грузом (на нескольких листах бумаги, впитывающей влагу) в течение 24 часов.
Рисунок 17.
Центры отверстий размечаются при помощи штангенциркуля и слегка углубляются шилом. Большие отверстия (под тумблер D=6,1мм, под LED D=7,9 мм) первоначально просверливаются сверлом меньшего диаметра. В случае децентровки, правильное местоположение отверстия можно восстановить круглыми напильником и надфилем.
При «ламинировании», этикетку скальпелем подносят к полоске скотча и слева направо (можно и наоборот) плотно приглаживают пальцем к клеевой стороне скотча. При попытке придавить сразу всю этикетку к скотчу, между скотчем и этикеткой могут образоваться воздушные пузыри, которые портят внешний вид поделки, особенно при просмотре в отражённом свете.
Рисунок 19.
Ушки для навешивания корпуса АВУ6 на шурупы М3 должны иметь отверстия диаметром на 0,1 … 0,2 мм большие, чем диаметр головок этих шурупов (в авторском варианте 5,8 … 6 мм).
О замене К561ТЛ1 микросхемой К561ЛА7
Замена ИМС DD1 К561ТЛ1 другой, одинаковой по логике работы микросхемой К561ЛА7 (так же содержащей 4 логических элемента «2И-НЕ»), но не имеющей триггеров Шмитта на каждом входе, не желательно. При такой замене АВУ6 не теряет работоспособность, но начинает работать следующим образом: Через 1 секунду после переключения геркона в правое (по схеме) положение «мини прожектор» EL1 включается на 50 секунд, затем гаснет на 1 секунду, предупреждая о скором (через 9 секунд) выключении, но «финальные» 9 секунд EL1 не мигает с частотой 1 Гц, а светится вполнакала. Режим работы «вполнакала», объясняется тем, что частота генератора, собранного на элементах С5, R5, DD1.2 увеличивается с 1 до 30 Гц, а скважность (частное от деления периода следования на длительность импульса) изменяется с 2 до 4 … 5. Затем АВУ6 переходит в дежурный режим, однако, потребляемый ток дежурного режима (при применении К561ЛА7) составляет 800 мкА и такой режим вряд ли можно назвать энергосберегающим. Поэтому варианту АВУ6 с использованием ИМС К561ЛА7 более целесообразно питание от сетевого блока питания.
Вариант применения мини прожектора EL1 (особенно когда EL1 заменён менее ярким светодиодом) - подсветка места расположения в помещении бытового выключателя сетевого (~ 230 В) освещения. Такое применение АВУ6 особенно полезно, если от входной двери до выключателя большое расстояние или на пути от двери до выключателя много препятствий. В этом случае корпус АВУ6 располагается, например, на двери, рядом с герконом, а мини прожектор EL1 можно вынести из корпуса АВУ6 при помощи двухпроводного кабеля в нужное место помещения.
Конструктивные особенности установки геркона
Геркон SF1 «Дверь» устанавливается на верхней планке дверного проёма. Постоянный магнит крепится к верхней части двери так, чтобы при закрытой двери расстояние между магнитом и герконом было минимальным (не более 5 … 10 мм), и геркон надёжно удерживался в сработанном состоянии. При открывании двери контакты геркона SF1 возвращаются в исходное состояние - правое (по схеме на рисунке 1) положение и питание АВУ6 включается. Для срабатывания АВУ6 в самом начале открывания двери (даже при слегка приоткрытой двери) место крепления геркона следует выбрать в том углу дверного проёма, который максимально удалён от места расположения дверных шарниров. И магнит, и геркон крепятся с внутренней (а не внешней) стороны двери и дверного проёма.
Примечание: В статье АВУ6 использованы ребус РТТ №075 и загадки ЗРТ2 № 99 … 101.



















