И птицы - по расписанию, и кормушка с балконом чистые!!!
Во многих регионах нашей страны зимы довольно суровые. Многие люди зимой подкармливают птиц, но в большинстве своём делают это не регулярно. Опасны для жизни птиц резкие похолодания, но если холодные дни совпадают ещё и с «диетическими» (когда в кормушке не оказалось корма), то многие птицы могут не перенести такого сочетания. Например, в Сибири каждая вторая синица не переживает зиму и погибает, причём не столько от холода, сколько от голода. Автор статьи в течение нескольких лет регулярно подкармливает птиц, и птицы настолько привыкли к регулярному «шведскому столу» (наполнение и мгновенное «опустошение» кормушки осуществляется 2 раза в день), что готовы часами сидеть на балконе в ожидании пищи, радуя «спонсоров» своим присутствием. Впрочем, фотографироваться птицы предпочитают на голодный желудок. Радость «общения» с пернатыми омрачается тем, что кормушка после кормления требует чистки. Хорошо бы, если только кормушка! В последнее время птицы вместо того, чтобы летать и активно разминаться перед гарантированным приёмом пищи, предпочитают сидеть на близлежащем к кормушке дереве. А в последнее время, увидев за оконным стеклом кого-нибудь из «кормильцев», летят к кормушке и рассаживаются на балконе в ожидании корма. Такие ожидания, естественно, не проходят бесследно для чистоты балконной решётки, перилл и пола балкона. Не «засиживать» телевизионную антенну воробьи худо-бедно научились, но каждый год (особенно среди вновь народившихся птенцов) приходится проводить «разъяснительную работу» (махать руками, если на «телескопы» антенны уселась необученная молодёжь), благо антенна расположена в противоположном от кормушки углу балкона. А вот убедить птиц (теми же взмахами рук) подолгу не сидеть на балконе (и не использовать его в качестве туалета) простыми средствами у меня никак не получалось. Птицы просто становились более пугливыми, не понимая зачем это им дают корм и тут же отгоняют руками.
Разрешить подобную проблему помогло простое устройство «Чистая кормушка для птиц - 5» (далее просто ЧКП5), которое позволило перенести место предобеденной дислокации птиц с балкона на близлежащее дерево. Теперь птицы принимают пищу строго по расписанию (против чего они никак не возражают), а если изредка и испачкают, то не балкон, а кормушку, которая вынесена за пределы балкона на метр.
ЧКП5 представляет собой полуавтоматическое устройство, сдерживающее присутствие птиц на территории балкона, балконной решётке и кормушки, вынесенной за габариты балкона, при отсутствии в кормушке корма.
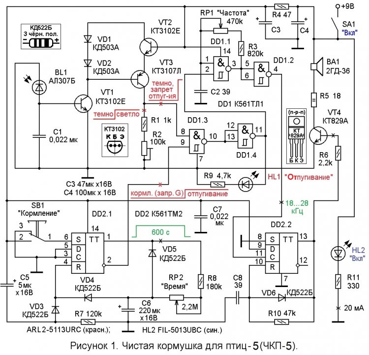
Устройство ЧКП5 составлено из трёх основных блоков: 1) фотореле, автоматически выключающего отпугивающий УЗ-генератор (ультразвуковой генератор) в светлое время суток; 2) таймера, запускаемого кнопкой «Кормление» перед выдачей корма птицам, и отключающего отпугивающий УЗ-генератор на время, установленное регулятором «Время»; 3) УЗ-генератора. В тёмное время суток птицы от кормушки всё равно куда-то улетают и их отпугивание не требуется. А пяти - десяти минут времени (особенно в большие морозы) вполне достаточно, чтобы весь корм (хлебные крошки, пшёнка, гречка - воробьям; семечки, конопляные зёрна, кусочки мяса - синицам) выложенный в кормушку, был съеден.
Отличительной особенностью фотореле является использование широко распространённого светодиода в качестве фотодатчика. Светодиод АЛ307Б имеет фото ЭДС от нескольких милливольт до 1,3 Вольта (при освещении) и выполняет роль датчика наружной освещённости. Светодиод АЛ307Б слабо чувствителен к ИК-излучению, а его ЭДС имеет отрицательный температурный коэффициент. Чувствительность BL1 повышается усилительным каскадом на транзисторе с высоким (более 500) коэффициентом усиления.
Вторая отличительная особенность фотореле – его стабильно-однократное переключение при медленно изменяющемся (нарастающем и спадающем) уличном освещении. Достигнуто это применением в фотореле порогового устройства (с петлёй гистерезиса 0,1 … 0,2 Вольта) на биполярных транзисторах разной структуры и - в дополнение к этому - использованием логических элементов с триггерами Шмитта на входе (ИМС К561ТЛ1).
Состав ЧКП5
Чистая кормушка для птиц - 5 (см. рисунок 1) состоит из:
- фоточувствительного прибора - обыкновенного СДИ (светодиодного индикатора) АЛ307Б красного цвета свечения BL1 с конденсатором C1 фильтра помех (световых вспышек);
- усилительного каскада на транзисторе VT1 с высоким (более 500) коэффициентом усиления;
- порогового устройства, собранного на элементах VD1, VD2, VT2, VT3, R1, R2;
- элемента «2И», составленного из логических элементов DD1.3, DD1.4 с триггерами Шмитта на всех входах;
- УЗ - генератора на элементах DD1.1, C1, RP1, R3 с буферным элементом DD1.2;
- токового ключа VT4 (h21Э = 750) с базовым резистором R6, с коллекторной нагрузкой VT4 - высокочастотной головкой динамической ВА1 и ограничителя мощности - резистора R5;
- установочной цепи С5, R7 и логического элемента «2ИЛИ», выполненного на диодах VD3, VD4;
- таймера - одновибратора («таймера»), собранного на элементах DD2.1, C6, RP2, R8, VD5;
- одновибратора увеличения численного значения скважности, собранного на элементах DD2.2, C8, R10, VD6 и повышающего экономичность ЧКП5;
- красного светодиодного индикатора HL1 «Отпугивание» с токоограничительным резистором R9 (на разных фальшпанелях HL1 называется «Отпугивание» или «УЗИ»);
- индикатора включения питания HL2 «Вкл» (синего цвета свечения) с токоограничительном резистором R11;
- П - образного фильтра постоянного тока С4, R4, C3 и керамического конденсатора С7 - подавителя импульсных помех;
- органов управления: тумблера SA1 «Вкл» включения питания; регулятора «Частота» (18 … 27 кГц); кнопки SB1 «Кормление»; регулятора «Время», предназначенного для установки времени кормления.
Принцип работы ЧКП5
При замыкании тумблера SA1 «Вкл.» быстро заряжаются конденсаторы фильтра С4 и С3. В подтверждение включения питания начинает светиться синий СДИ HL2. Конденсатор С5 в течение 1-2 секунд заряжается через резистор R7. При этом на обкладке «-» конденсатора С5 формируется импульс положительной полярности, обеспечивающий установку таймера DD2.1 в исходное (нулевое) состояние. На прямом выходе (выводе 1) DD2.1 устанавливается лог.0, а на инвертирующем выходе (выводе 2) DD2.1 – лог.1. Эта 1 (в светлое время суток) обеспечивает прямое падение напряжения в цепи R9 HL1 и вызывает свечение красного СДИ HL1 «Отпугивание».
Если на улице темно, датчик BL1 вырабатывает незначительную фото ЭДС, не достаточную для открывания VT1 и формирования пороговым устройством (VD1, VD2, VT2, VT3, R1, R2) высокого уровня напряжения. Поэтому на входе (выводе 8) DD1.3 установлен лог. 0, затормаживающий (также логическим нулём) УЗ-генератор DD1.1, C2, RP1, R3 по входу (выводу 2) DD1.1.
С наступлением утра интенсивность освещения датчика BL1 плавно нарастает. Увеличение фото ЭДС на базе кремниевого транзистора VT1 до +0,6 … 0,7 Вольта, открывает VT1 и срабатывает пороговое устройство. При этом на выходе порогового устройства - коллекторе VT3 резко возрастает выходное напряжение. Так как коллектор VT3 соединён со входом (выводом 8) DD1.3, а на другом входе (выводе 9) DD1.3 также лог.1, то на выходе (выводе 10) DD1.3 устанавливается логический 0. Этот логический 0 инвертируется элементом DD1.4 в логическую 1 и с выхода (вывода 11) DD1.4 поступает на управляющий вход (вывод 2 DD1.1) УЗ-генератора, разрешая его работу.
С выхода (вывода 4) буферного элемента DD1.2 импульсы прямоугольной формы частотой от 18 до 28 кГц (устанавливается потенциометром RP1) поступают на одновибратор увеличения численного значения скважности, собранного на элементах DD2.2, C8, R10, VD6. По положительному перепаду на входе С (выводе 11) DD2.2 информация (лог.1) со входа D (вывода 9) перезаписывается на прямой выход (вывод 13) DD2.2. Эта лог.1 через резистор R10 заряжает конденсатор С8. Сразу после его заряда до половины напряжения источника питания DD2.2 обнуляется по входу R (выводу 10) и на прямом выходе (выводе 13) DD2.2 снова появляется лог.0. Конденсатор С8 быстро разряжается через диод VD6. Таким образом, с каждым положительным перепадом на входе С (выводе 11) DD2.2, на выходе (выводе 13) DD2.2 формируются укороченные (для уменьшения потребляемого тока ЧКП5) импульсы положительной полярности, которые через резистор R6 поступают на базу транзистора VT4, имеющего большой коэффициент усиления. Импульсы прямоугольной формы, усиленные по току, поступают в коллекторную нагрузку VT4 - высокочастотную динамическую головку ВА1, имеющую паспортную полосу воспроизведения от 2,5 кГц до 20 кГц. Резистор R5 дополнительно ограничивает потребляемый нагрузкой ток. Длительность импульсов одновибратора в секундах можно приближённо рассчитать по формуле:
τ ≈ 0,7RC,
где С – ёмкость конденсатора С8 в микрофарадах, а R – сопротивление резистора R10 в мегомах.
Если наступило время кормления птиц (а они приучены к расписанию и дожидаются обеденного часа на соседних деревьях), следует нажать кнопку SB1 «Кормление» и запустить таймер на время, заранее установленное потенциометром RP2 «Время».
Таймер собран на D - триггере DD2.1 и имеет времязадающую цепь C6, RP2, R8. В исходном состоянии установочный вход S (вывод 6) DD2.1 контактами 1 и 3 кнопки SB1 подключён к общему проводу и таймер заторможен: На его выходе (выводе 1) DD2.1 установлен лог.0. Нажатие SB1 «Кормление» приводит к подаче на вход S (вывод 6) DD2.1 через контакты 2 и 1 логической 1 (с дребезгом). Первый же положительный перепад напряжения на входе S (выводе 6) DD2.1 устанавливает на выходе (выводе 1) DD2.1 логическую 1. При этом диод VD5 закрыт, а конденсатор С6 медленно начинает заряжаться через резисторы R8 и RP2. Когда С6 зарядится до половины напряжения источника питания (плюс прямое падение напряжения +0,5 … +0,7 Вольта на кремниевом диоде VD4), что эквивалентно появлению логической 1 на входе «Reset» (Сброс) – выводе 4 DD2.1, «взведённый» триггер DD2.1 возвращается в исходное состояние. То есть на выводе 1 DD2.1 установится логический 0. Конденсатор С6 быстро разряжается через диод VD5. В течение всего этого времени, когда таймер отрабатывал установленную выдержку, на вход (вывод 9) DD1.3 поступал логический 0, что приводило к отсутствию УЗ-генерации и нахождению VT4 в энергосберегающем (закрытом) состоянии.
Длительность импульса τ таймера в секундах можно приближённо рассчитать по формуле:
τ ≈ 0,7RC,
где С – ёмкость конденсатора С6 в микрофарадах, а R – суммарное сопротивление потенциометра RP2 и резистора R8 в мегомах.
Если на улице светло, датчик BL1 вырабатывает фото ЭДС, достаточную для открывания VT1 (при напряжении на базе относительно эмиттера более + 0,6 … 0,7 Вольта) и формирования пороговым устройством VD1, VD2, VT2, VT3, R1, R2 высокого уровня напряжения. Поэтому на входе (выводе 8) DD1.3 устанавливается логическая 1, разрешающая работу УЗ-генератора DD1.1, C2, RP1, R3. (Логическая 1 на выводе 9 DD3.1 также не препятствует работе УЗ-генератора пока кнопкой SB1 «Кормление» не будет запущен таймер).
Красный СДИ HL1 «Отпугивание» светится только в том случае, если на улице светло (на выводе 8 DD1.3 логическая 1), а таймер «Кормление» пассивен (т. е. на выводе 9 DD1.3 логическая 1). При этом на выходе (выводе 10) DD1.3 логический 0, а на выходе (выводе 11) DD1.4 лог.1. Созданное падение напряжения на цепочке HL1, R9 и вызывает свечение HL1. Другое сочетание логических уровней на входах (выводах 8 и 9) элемента DD1.3 не вызывает свечения HL1, так как при этом на выходе (выводе 11) DD1.4 установлен лог.0 и падение напряжения на цепочке HL1, R9 также равно нулю.
Настройка ЧКП5
Настройка ЧКП5 заключается в уточнении номинала R8 при нулевом (движок в крайнем левом положении) сопротивлении потенциометра RP2. При этом τ должна составлять 60 секунд. (За меньшее время птицы просто не успеют съесть весь корм). Подстроечным резистором R2 в небольших пределах можно изменить порог срабатывания фотореле ЧКП5. При увеличении сопротивления резистора R2 чувствительность фотореле возрастает. Яркость свечения HL2 «Вкл» FIL-5013UBC, имеющего прямое рабочее напряжение 3 Вольта, можно уменьшить, увеличив сопротивление токоограничительного резистора R11. При указанном на схеме сопротивлении резистора R11 рабочий ток HL2 составляет 20 мА (номинальное значение).
Порядок работы с ЧКП5.
Работа с ЧКП5 состоит в следующем: Устанавливают на подоконнике корпус ЧКП5 так, чтобы датчик BL1 был направлен в окно. Включают питание тумблером SA1 «Вкл». При этом, если на улице светло, начинает работать УЗ-генератор, вносящий дискомфорт в близко расположившихся птиц и предлагающий им слегка отдалиться от балкона. Человек такие УЗ-колебания (свыше 16 … 20 кГц) не слышит, а большинство теплокровных млекопитающих, к которым относятся и птицы, имеют несколько другое устройство слуха. Это позволяет им хорошо воспринимать УЗ-частоты, но если их громкость оказывается чрезмерной, то УЗ вызывает у птиц дискомфорт и они предпочитают отдалиться от источника звука. Для того, чтобы УЗ сильно не распространялся за габариты балкона, излучатель ВА1 установлен в верхнем левом углу железобетонной коробки балкона. Излучатель направлен вниз под углом 45 градусов (параллельно балконной решётке), а со стороны улицы защищён от атмосферных осадков листом оргстекла. Головка ВА1, размещённая в защитном корпусе, выведена из основного корпуса ЧКП5 многожильным проводом длиной 5 метров через разъемный соединитель типа ОНЦ-ВГ-4-5/16. (на рисунке 1 не показан).
Перед началом кормления нажимают кнопку SB1 и УЗ-генератор (на время, установленное RP2) отключается, открывая птицам путь к кормушке.
Если, спустя некоторое время, птицы привыкнут к установленной частоте УЗ-генератора, следует поворотом ручки потенциометра RP1 «Частота», изменить частоту генератора. Если балкон большой и излучаемой мощности недостаточно для удержания птиц на требуемом расстоянии от балкона, можно повысить мощность, увеличив коллекторный ток транзистора VT4. Так, например, при уменьшении сопротивления R5 до 10 Ом, коллекторный ток VT4 составит 250 мА. Рассчитывая (уменьшая номинал резистора R5 следует учесть, что номинальная мощность головки динамической ВА1 2ГД-36 равна 2 Ваттам, импеданс её катушки 8 Ом.
Таймер разрешения кормления автоматизирует процесс и начала, и окончания приёма пищи, требуя присутствия человека (для нажатия на кнопку SB1) только в момент начала кормления. Если человек изъявит желание присутствовать (работать с органами управления ЧКП5) и при окончании кормления, таймер из схемы можно исключить, а УЗ-генератор выключать (в начале кормления) и включать (в конце кормления) тумблером питания SA1 «Вкл».
Кормушка представляет собой горизонтально расположенный лист фанеры размерами 60 х 40 см с прибитыми по краям рейками, служащими одновременно удобным сиденьем и предотвращающими лёгкое разбрасывание (в процессе конкурентного поедания) корма из кормушки.
Детали ЧКП5
В ЧКП5 применены подстроечный резистор R2 СП3-38а; потенциометры RP1, RP2 типа СП4-1. Остальные резисторы – С2-23, С2-33, ОМЛТ. Номинал резистора R7 не критичен и может быть от 51 кОм до 130 кОм. Конденсаторы С1, С2, C7, С8 – керамические типа КМ. Остальные конденсаторы оксидные типа К50-35 или зарубежного производства. Диоды VD1 и VD2 должны иметь окрашенный (светонепроницаемый) корпус и могут быть заменены КД509А; остальные диоды КД503, КД510, КД520 … КД522 с любой буквой. Транзисторы VT1, VT2 можно заменить КТ3102Г (или КТ3102 с литерами В, Д, но с h21Э более 350); VT3 - КТ3107К; VT4 - КТ973А. Микросхема DD1 К561ТЛ1 может быть заменена микросхемами HCF4093BE, CD4093A; DD2 К561ТМ2 - CD4013A. Светодиод HL1 заменим АЛ307К, другими красного или жёлтого цвета свечения, вырабатывающими при освещении фото ЭДС 1,3 … 1,6 Вольт, не менее. Практически все красные СДИ гарантированно вырабатывают такую ЭДС, а ЭДС жёлтых СДИ неизвестного типа перед установкой в схему, следует проверить вольтметром постоянного тока. Синий СДИ HL2 можно заменить, например, зелёным суперъярким ARL-5213PGC (12 кд; 3…3,5 Вольта; d = 5 мм.). Головка ВА1 может быть заменена любой высокочастотной типа: ГДВ-2 (4ГД-56), 10ГДВ-1 (10ГД-20), 20ГДВ-1 (20ГД-4). Тумблер SA1 типа П1Т-1-1. Кнопка SB1 типа МП9, МП10 или КМ1.
Во втором экземпляре ЧКП5 в позиции SB1 применена малогабаритная кнопка без фиксации PBS-10B-2 (30 рублей), имеющая всего 2 НР контакта. Поэтому в схему дополнительно введён резистор сопротивлением 100 кОм (22 … 100 кОм) 0,125 Вт, подключённый между выводом 6 DD2.1 и общим проводом.
Разъём подключения питания (+9В), датчика BL1 и головки динамической на рисунке 1 не показан. Этот разъём установлен на передней стенке корпуса ЧКП5.
Печатная плата ЧКП5 выполнена из односторонне фольгированного стеклотекстолита размерами 60 х 43 х 1,5 мм (см. рисунки 2 и 3). Диаметр отверстий на печатной плате под микросхемы - 0,7 … 0,8 мм, под остальные радиоэлектронные компоненты – 0,8 … 1 мм, под соединительные проводники - 1…1,2 мм., под крепёжные отверстия – 2,5 мм.


Рисунок печати – «трассировка печатной платы» – (см. рисунок 3) может быть перенесён на медную фольгу методом термопереноса. О методе термопереноса рисунка трассировки ПП (печатной платы) подробно можно прочитать в файле MTR_TO (3444 кБ), пройдя по ссылке:
О методе ускоренного травления ПП подробно можно прочитать в файле «ПП_водная_баня» на Яндекс.Диске, пройдя по ссылке:
Конструктивно компоненты ЧКП5 устанавливаются в пластмассовом корпусе подходящих размеров. Авторский вариант ЧКП5 установлен в нижней левой части пластиковой мыльницы прямоугольной формы размерами 100 х 60 х 30 мм. На передней стороне корпуса приклеена клеем ПВА и защищена от влаги широкой полоской скотча бумажная фальшпанель. Варианты фальшпанелей смотрите на рисунках 4А … 4З.








Выбранная фальшпанель распечатана на цветном принтере, приклеена к зачищенной мелкой шкуркой передней панели корпуса и высушена под прессом в течение 24 часов. Для удаления влаги между приклеенной фальшпанелью и прессом прокладывается 5-10 слоёв старой (не пачкающей краской) газетной или офисной бумаги, которая впитывает влагу. Печатная плата крепится в правой верхней части корпуса винтами с потайными головками М2,5 с гайками и шайбами. Светодиоды закрепляются на трении в отверстиях диаметром на 0,2 мм меньших, чем диаметр головки светодиодов. Во избежание порчи слоя скотча, установочные изделия крепятся гайками с пружинной шайбой, установленной с внутренней стороны корпуса. Пружинные шайбы желательно заключить между двумя простыми.
Задняя стенка (радиатор) корпуса ЧКП5 обклеена самоклеящейся плёнкой (прямоугольным кусочком размерами 100 х 60 мм) под дерево. Для скрепления обеих половинок корпуса ЧКП5 используются две цветные силовые кнопки. Под силовые кнопки PUSH PINS фирмы BRAUBERG отверстия в собранном корпусе - мыльнице делаются сверлом диаметром 1 мм. (Диаметр острой части силовой кнопки 1,1 мм.).
Уважаемые читатели!
Предлагаем Вашему вниманию гуманитарный блок к статье ЧКП5.
Первая часть гуманитарного блока – три загадки радиотехнической тематики.
У сплюснутой воронки магнитная заколка,
бумажный воротник дрожит и не молчит.
Может быть, вам более по нраву придётся другая загадка. Попробуйте прочитать подсказку:
Женское имя напишем сначала; но только не Зина, не Нина, не Алла. Далее - ноту, и в самом конце - восьмую согласную в «грузовике».
И, наконец, последняя - третья загадка – самая длинная, подробная, а поэтому и совсем не сложная:
Бумажная юбка, катушка из меди,
зазор не большой, а по кругу – магнит.
Надумал размяться и мощность качает,
одёжка трясётся, ей в такт звук летит.
Вторая часть - ребус ЧКП5 №1 (см. рисунок 5). Он является заданием, частично дублирующим первую часть гуманитарного блока. Это хорошая подсказка, но ответ к ребусу ЧКП5 №1 паролем для открытия поставленного на пароль файла не является. Почему? Разгадайте ребус – узнаете.

Рисунок 5.
Полный ответ к ребусу ЧКП5 №1:
По полному ответу к ребусу несложно выделить ответ и проследить почему так, а не иначе читаются рисунки, составляющие ребус. Большое пожелание - не заглядывать сразу в ответ, а попытаться разгадать ребус самостоятельно.
Ответ к ребусу ЧКП5 №1:
Разгадав загадки, следует ввести ответ к загадкам в строку «Пароль» файла «ChKP5_4work». Тогда вы сможете, получить комплект КД для изготовления ЧКП5, и в качестве бонуса готовый к термопереносу (также в масштабе = 1:1) отражённый рисунок трассировки печатной платы. Также, (к тихой радости любителей разгадывать ребусы) Вы сможете в открытом виде прочитать ответ к ребусу №1. Архив файла «ChKP5_4work» можно скачать здесь:
ВИДЕО
Если у Вас есть желание посмотреть на поделку при демонстрации её работы и внешнего вида, то откройте видео «ChKP5» (74,9 МБ), пройдя по ссылке:
Для того, чтобы посмотреть этот же файл на мобильном устройстве вы можете воспользоваться QR - кодом:

А вот, что хотела сказать о ЧКП5 вечная студентка, голосовой помощник от Яндекса, непревзойдённый диктор – бот Алиса:
Начну, пожалуй, с критических замечаний.
1). Еле заметно свечение красного светодиода «Отпугивание». Нужно было установить усилитель тока. Достаточно добавить всего одну деталь – полевой транзистор типа КП501А.
2). На потенциометрах «Время» и «Частота» нет ручек.
3). В ЧКП5 вместо 7-контактного разъёма достаточно применить 5-контактный. И вынимать такой штекер из гнезда будет заметно легче, и вставлять.
4). Название «УЗИ» красного светодиода на фальшпанелях №7 и 8 я бы заменила на более понятное: «Отпугивание».
5). В авторской конструкция двухполюсная вилка применена явно для лабораторного блока питания. Лучше бы заменить вилку или хотя бы диод – защиту от переполярности поставить.
6). ЧКП5 будет отлично управлять птичьим контингентом, но при одном условии. Птиц нужно сначала крепко приучить к кормушке, а уж затем начинать их воспитывать.
Теперь – о достоинствах поделки.
1). Автору удалось удачно дополнить уже законченную конструкцию оригинальным, но так нужным охлаждающим радиатором. Внешний вид поделки сильно не пострадал.
2). Хороша идея увеличить численное значение скважности ВЧ-импульсов применением одновибратора на D-триггере.
3). Следует отметить полезность эпюр напряжения (в двух точках схемы), для понимания принципа её работы. Цоколёвки деталей, приведённые на схеме, делают изготовление ЧКП5 проще.
4). Оригинальна вторая загадка – шарада, ведущая к отысканию пароля. Если бы не гуманитарный справочник на бортовом компьютере моего космолёта, то я бы ни за что не нашла ответ.
И в заключение советы изготовителям ЧКП5.
1). Повесьте корпус ЧКП5 на стену, и поделка не будет занимать место на столе, шкафу, подоконнике или другой горизонтальной поверхности. Для этого раздвиньте пластины радиатора и оснастите радиатор петлями в форме мебельных ушек.
2). Дополнительно можно форсировать отпугивание птиц, нарушающих пищевой регламент, если покрутить «туда-сюда» ручку переменного резистора «Частота».
3). КПД излучателя ЧКП5 можно повысить, если резистор R5 заменить двумя ВЧ - головками. Тогда все три головки, имеющие импеданс 8 Ом, следует соединить последовательно.
4). Ёмкость керамического блокировочного конденсатора C7 можно увеличить до 68 нано Фарад.
На этом дозволенные речи прекращаю: улетаю на выставку технического творчества, организованного близлежащим межгалактическим пространством.
Пожелайте мне удачи! И начинайте подкармливать птиц, прежде чем изготовите описанное отпугивающее устройство.
Некоторые особенности изготовления ЧКП5
Рисунок 06.
Такой распечатки формата А4 вполне достаточно для изготовления ЧКП5.
Заготовка для платы ЧКП5. От прямого угла на куске стеклотекстолита штангенциркулем размечают габаритные размеры ПП.
Вырезать ПП можно, например, ножницами по металлу.
Рисунок 09.
Обрезки ПП (на рисунке 09 они перечёркнуты) не выбрасываются, а сохраняются в специально отведённом ящике. Вырезанная ПП, последовательно обрабатывается на личном и бархатном напильниках, зажатых струбцинкой на рабочем столе. Возможен, также и вариант зажатия ПП в тисках.
Рисунок 10.
Фольгированную сторону ПП зачищают от грязи круговыми движениями мелкой шкурки и протирают ватным тампоном, смоченным спиртосодержащей жидкостью. Вместо шкурки можно использовать канцелярский ластик.
Детали, необходимые для сборки ЧКП5. Однотипные детали (резисторы, диоды, ...) для экономии места, представлены единичными экземплярами. Транзистор VT4 КТ829А смотрите на рисунках 19 и 21.
Рисунок 11.
Распечатанные на цветном принтере рисунки ФП (фальшпанели) вырезаются по внутренней стороне чёрной линии простыми ножницами.
Склеиваемые поверхности слегка зачищаются (оцарапываются) шкуркой-нулёвкой.
Рисунок 13.
Клей ПВА наносится только на пластмассовую поверхность корпуса ЧКП5. Обратная сторона рисунка ФП клеем не смазывается во избежание размокания бумаги и расплывания тонера (чернил).
Рисунок 14.
Нанесённый слой клея равномерно распределяется по поверхности кусочком вчетверо сложенной бумажки или канцелярской кисточкой. Затем в течение 20 … 30 минут клею дают подсохнуть. И только тогда, рисунок ФП аккуратно накладывают на пластмассовый корпус и осторожно (через лист чистой бумаги) разглаживают.
Рисунок 15.
Сушка склеенных деталей ведётся под прессом в течение 24 часов. Но если под ФП положить пакет из 4-8 слоёв бумаги, которая будет впитывать влагу, то время склеивания можно сократить до 2 часов. При этом каждые 30 минут следует переворачивать впитывающий влагу пакет или удалять слои бумаги, впитавшие влагу.
«Ламинирование» ФП осуществляется прозрачным скотчем, имеющим ширину не менее 50 мм. Подробнее о ламинировании смотрите, например, в статье Управляемое устройство «Ирида и Перун»
на рисунках 9 … 12. Или в статье Монохромная светомузыка на рисунках 13 … 17.
Рисунок 17.
Центры отверстий в корпусе ЧКП5 намечаются шилом. Первоначально отверстия сверлятся на деревянной болванке и сверлом меньшего диаметра. В случае брака (децентровки получившихся отверстий) восстановить правильное местоположение отверстия можно круглым надфилем или напильником.
Рисунок 18. ЧКП5 в сборе.
Первые включения ЧКП5 показали, что поделка перегревается. Поэтому в конструкцию ЧКП5 пришлось ввести охлаждающий радиатор из листовых пластин размерами 100 х 60 х 1 мм.
Рисунок 19.
Пластины для радиатора вырезаются из куска красной меди при помощи обычного резака, изготовленного из отслужившего полотна для ножовки по металлу. Прорезание делается с обеих сторон. Когда резак начнёт проваливаться, то пластину разламывают, а её края обрабатываются напильниками.
Чертёж развёртки радиатора. Для ЧКП5 изготавливаются две заготовки из листовой красной меди размерами 100 х 60 х 1 мм. Во второй заготовке сверлятся только 4 угловых отверстия диаметром 3,2 мм.
Кроме биполярного составного транзистора VT4 на радиатор вынесен и греющийся 2-ваттный резистор R5. Вторая заготовка радиатора обклеена декоративной плёнкой «под дерево».
Рисунок 22.
Сборка задней части ЧКП5. Первоначально в корпус ЧКП5 продевают 3 провода, идущие от деталей на радиаторе. Затем радиатор устанавливают (нанизывают) на 4 стойки с резьбой М3 и закрепляют радиатор гайками. В последнюю очередь устанавливается вторая пластина радиатора, которая одновременно становится декоративно украшенной задней стенкой ЧКП5. Как крепится вторая заготовка радиатора показано на рисунке 23.
Рисунок 23.
На рисунке 23 показаны: вид спереди и сзади – со стороны радиатора – (соответственно)
Рисунок 24.
ЧКП5 в сборе с охлаждающим радиатором из красной меди
Рисунок 25.
В состав дополнительного оборудования ЧКП5 входят: 1). Датчик освещённости BL1, выполненный на красном LED типа АЛ307Б. 2). Двухполюсная вилка подключения к БП (+9 Вольт; 0,3 Ампера). 3). ВЧ - динамик 2ГД-36. 4). Кабель – рогулька с 7-контактной вилкой СШ7.
Рисунок 26.
Устройство ЧКП5 в комплекте с дополнительным оборудованием. Не подключённый белый провод (над жёлтой скрепкой) является резервным. Конец этого провода свёрнут в петлю, а его облуженная часть заправлена в ПВХ-трубку.
Рисунок 27.
Режим «Кормление». На улице светло, но отпугивание на несколько минут прекращено кратковременным нажатием на кнопку SB1 «Кормление». Красный светодиод HL1 «Отпугивание» погашен.
Рисунок 28.
Режим «Отпугивание». На улице светло, и отпугивание включено, так как птицам предписывается не сидеть постоянно на балконе, в ожидании корма, а летать или, в крайнем случае, сидеть на близлежащем дереве, где действие отпугивающего ВЧ – излучения им почти не слышно. И птицы не нервируются ультразвуком, и балкон остаётся не испачканным отходами жизнедеятельности птиц. Когда включается режим «Кормление», птицы заняты поеданием корма и им почти нет времени пачкать кормушку и балкон. К такому строгому режиму питания птицы быстро привыкли. Кормушка открытого доступа типа «аэродром», или ВВП (площадка 60 х 40 см) через 5 минут после вбрасывания корма остаётся пустой. Так что птицы без особого желания, но быстро покидают кормушку под действием ВЧ-отпугивания.
Рисунок 29.
Режим «Темно». В темноте птицы на кормушку не прилетают и поэтому отпугивание в тёмное время суток не требуется. Отпугивание отключается автоматически при значительном (R2*) снижении освещённости датчика BL1.
Замечено, что кормушка и балкон будут намного чище, если кормить птиц в СТРОГО определённое время (1 или 2 раза в сутки). Тогда у них не будет мотива дожидаться внеочередного кормления на кормушке или балконе и пачкать их отходами своей жизнедеятельности.
Примечание:
В статье ЧКП5 использованы загадки ЗРТ № 206, ЗРТ № 320, ЗРТ № 209 и ребус РТТ № 033.






























