Здравствуйте дорогие друзья самодельщики!
Сегодня мы соберем, а также рассмотрим управление реле тактовой кнопкой на 2 канала из LM358.
Многие делают подобные устройства на основе таймера NE555, но из опыта и ответов пользователей форумов вылезают из этого пару проблем: Если использовать NE555 то можно сделать всего один канал или делать на основе двух таймеров;
При подключению устройства рандомно на выходе может быть любое состояние; А также плохая помехоустойчивость из-за чего может возникнуть очень сильные проблемы.
ХАРАКТЕРИСТИКИ
-Помехоустойчивость: Сильная
-Количеств каналов: Два
-Состояния выхода: Всегда при подключению пиная имет на выходе логический ноль
-Напряжения питания: 12-24(9)В
-Защиты: Защита от долгого удержания кнопки, защита от дребезга
ДЕТАЛИ
-Конденсатор: 100мкФ 1шт
-Конденсаторы: 1мкФ 2шт
-Конденсаторы: 100нФ 4шт
-Резисторы: 100кОм 8шт
-Резисторы: 50кОм 4шт
-Резисторы: 2кОм 4шт
-Резисторы: 10кОм 2шт
-Резисторы: 1МОм 2шт
-Реле электромагнитное(норм. розом.): 12В(24В) 2шт
-Светодиоды: 2шт
-Диоды: 1N4007 2шт
-Транзисторы: 1N5551 2шт
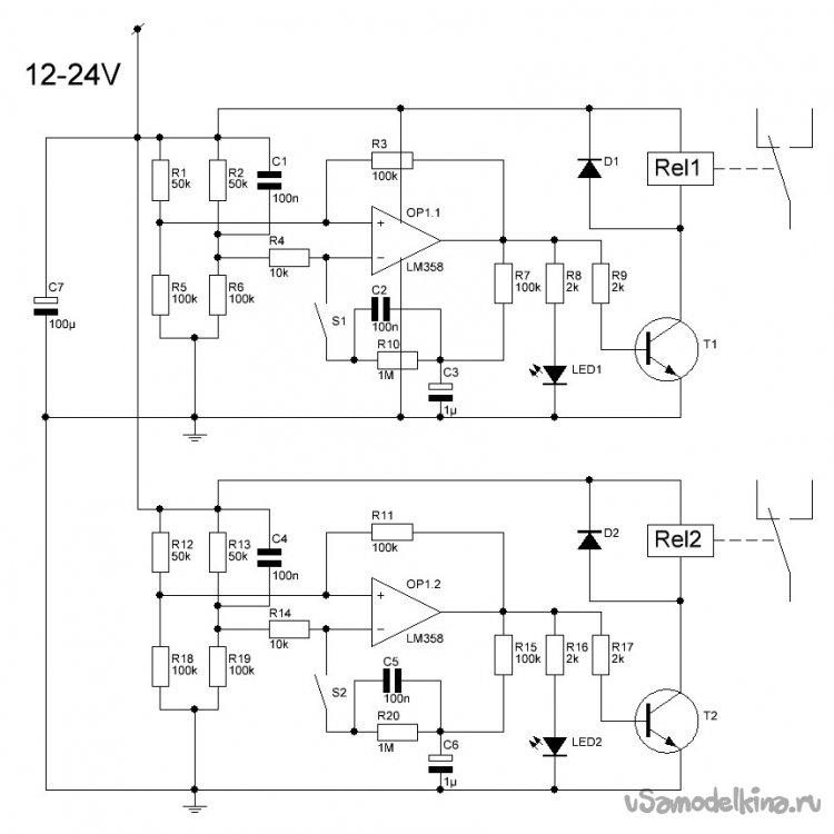
СХЕМА
Рис 1.1
ПРИНЦИП РОБОТЫ
Расмотрим на основе первого канала принцип роботы!!
При первоначальной подачи напряжения на инвертирующий вход операционного усилителя, подтянут к плюсу питания через конденсатор C1. а прямой вход операционного усилителя подтянут к напряжению питания через делитель R1 и R5(1 к 2). Соответственно потенциал на инвертирующем входе больше чем в прямого при этом на выходе низкий логический уровень, при нажатии кнопки S1 ток течет через конденсатор С2 соответственно напряжения уменьшается и на выходе уже высокий логический уровень. После этого этапа начинает заряжаться конденсатор С3,а через резистор R3 идет подтяжка с выхода ОУ на прямой вход при этом на нем 9В, а на самом конденсаторе С3 12В.А вот при повторном нажатии кнопки S1 на инвертирующем входе будет 12В (Помним что на прямом 9В) из за чего ОУ выдает на выходе низкий логический уровень и теперь схема вернулась в прежнее состояние.
С помощу емкости С3 можно менять минимальное время удержания кнопки, чем блольше тем дольше нужно держать(При 1мкФ это 100мкСекунд).
Включен первый канал
Включен второй канал
Оба канала включены
Спасибо всем за внимание!






