Доброго времени суток уважаемые самоделкины!
Предлагаемое устройство обеспечивает включение лампы светильника с помощью кнопки без фиксации.
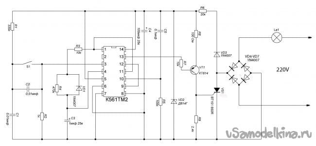
Устройство питается от сети переменного тока напряжением 220 В с помощью выпрямительного моста VD4-VD7. В одну диагональ моста включена лампа светильника, а в другую — тиристор VS1. Лампа горит только в том случае, если тиристор открыт. Максимальная мощность лампы определяется допустимым выпрямленным током диодов моста и при использовании диодов 1N4007 составляет 100 Вт
Шаг первый
Нам понадобиться макетная плата ,удобная вещь для сборки и настройки устройств.Паяльник ,провода, припой и куча радиодеталей согласно списку.
Список радиодеталей
Резисторы 9шт R1-330k, R2-1k, R3-10k, R4-470k, R5-100k, R6-20k, R7-10k, R8-100Ом, R9-2,4k
Конденсаторы 5шт C1,C2-0,01мкф, C3-1мкф 25в, С4-100мкф 25в, C5-0,1мкф
Диоды 6шт 1N4007
Стабилитрон VD2 Д814Г
Транзистор VT1 КТ814Б
Тиристор VS1 BT151-650R
Микросхема К561ТМ2
Разъем для подключения питания
Кнопка без фиксации
Шаг второй
Спаиваем все наши радиодетали как показано на схеме
У меня получилось вот так.
Шаг третий
Проверка работоспособности схемы,у меня схема заработала с первого раза!Внимание в схеме присутствует опасное для жизни напряжение 220 В поэтому используйте все меры предосторожности!
Резистор R6 20к желательно использовать мощностью 2Вт так как при работе он нагревается
Тиристор VS1 можно заменить отечественным КУ202Н,КУ202К
Микросхему К561ТМ2 можно заменить на зарубежный аналог CD4013
При работе устройства около двух часов с лампой 60Вт нагрев деталей не значительный радиатор на транзистор и тиристор можно не ставить
Это был опытный образец устройства полностью настроенный и проверенный,в дальнейшем я его уменьшу в 2 раза и буду использовать как проходной выключатель!
Небольшое видео по работе устройства
[media=http://youtu.be/C1f0yaYTcS8]
Надеюсь моя самоделка будет полезна как новичкам так опытным радиолюбителям!
Всем пока!До новых встреч!
Становитесь автором сайта, публикуйте собственные статьи, описания самоделок с оплатой за текст. Подробнее здесь.








