Многие гитаристы-самодельщики, в большинстве своём, обращают внимание только на такие типы эффектов обработки гитарного сигнала, как искажение перегрузкой и задержка звука (дилей). Что от части, грустно, ведь есть множество интересных эффектов обработки гитарного сигнала: вибрато, хорус, питч-шифтер, фленджер, и ещё много много интересного. Все эти эффекты позволяют украсить звук гитарного сигнала, сделав исполняемые произведения более уникальными, красивыми и выразительными. В этой статье хочу предложить Вам изготовление ещё одного эффекта, не указанного в перечисленном списке — тремоло, или амплитудное вибрато. Данный эффект очень простой, всё что он делает — меняет громкость с заданной частотой. Но даже такой простой эффект способен разнообразить партию. Чаще его конечно применяют вместе с синтезатором, вспомните композиции группы Pink Floyd. Но и гитаристы не обходят его стороной. Что-же, рассмотрим детальнее.
Схема была выбрана очень простая. Хотя...нет, давайте я буду честен с Вами, а Вы со мной. Схему я не выбирал. Сейчас карантин и жуть как чешутся руки что-то сделать. Порывшись в запасах старых платок, схем и деталюх я нашел платку от Tonepad Pulsar и корпус. Было решено оформить всё это в готовое изделие. Платку я, в итоге, переделал, но об этом позже.
Вспомнил свои начинания. Что мне нравится в тонепадовских проектах — всё на одном листе. И печатная плата, и схема, и список компонентов, и их расположение на плате. Очень удобно даже для тех, кто паяльник первый раз держит. Скачать файл Вы можете в конце статьи
.
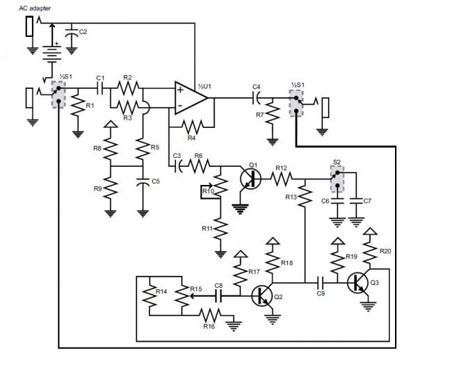
И так схему Вы можете наблюдать ниже. Работает она всего лишь на одном операционном усилителе и трех транзистор. Грубо говоря — регулятор громкости (на ОУ) который управляется генератором (на транзисторах).
TL072 думаю автором был выбран в силу его большой распространенности. Как всегда я советую использовать вместо него NE5532 или JRC4558. Эти операционные усилители имеют ту же цоколевку, что и TL072, но звучат намного чище. Что в этой педали особо актуально, так как гитарный сигнал не искажается, а лишь регулируется его громкость. По факту используется только один операционный усилитель из двух, находящихся в этой микросхеме, так что если решите повторить на своей плате — можете использовать любой чисто звучащий ОУ. Транзисторы 2N5088 можно заменить на любые аналогичные, в моём случае были использованы ширпотребные BC547. Некоторые номиналы в схеме довольно редковстречающиеся, к примеру резисторы на 200К и 2М, их я заменил просто последовательно соединенными резисторами на 100К и 1М.
Так же об органах управления. Устройство имеет два регулятора и один двухпозиционный переключатель. Регулятор RATE изменяет частоту затуханий, DEPTH - их глубину, то есть от небольшого уменьшения громкости до полного затухания. Переключатель CHOP изменяет форму этих затуханий
.Изначально устройство было собрано на найденной платке.
И хоть оно работало вполне исправно, некий внутренний ёж заставил меня изготовить нормальную плату, а не те отголоски гетинаксового прошлого. Благо, нашлась распечатка.
Но т.к. фотоотчет делался с первой платой, а потом дофоткалось изготовление второй, то в фотографиях будут всплывать то первая, то вторая, не обращайте на это внимание.
Печатная плата изготовлена обычным ЛУТ-ом, ничего нового. Всё это уже столько раз жевано-пережевано, что не вижу смысла повторяться. Термоперенос, травление в перекиси, лужение сплавом РОЗЕ, сверление.
Ну и собираем.
Вместо панелек использована цанговая гребенка. Её же поставил под транзисторы. Собираем дальше.
Потенциометры согласно схеме нужно ставить с логарифмической зависимостью. Работать будет конечно же с любыми, просто регулировка будет осуществляться не очень удобно. Хотя тут можете попробовать, как Вам нравится. На "глубину" я поставил линейный, с такой зависимостью регулировка более равномерная.
В данной самоделке был использован корпус GAINTA G0124. Это, можно сказать, классический корпус для гитарных педалей.Хотя корпус можно изготовить и самому, главное что бы он был прочный, а заэкранировать можно и алюминиевым скотчем.

Алюминий окрашивается довольно плохо. Но есть способ окрасить корпус обычными баллончиками, получив крепкое покрытие. Корпус зашкуривается зернистостью 150-180. Это нужно, что бы набить риску и увеличить адгезию.
Далее грунтуем.
А на грунт уже можно класть всё, что душе угодно.
Напоследок фиксируем парочкой слоёв лака.
Корпус я окрашивал тем, что осталось после покраски гитары. Оставалось там на донышке, по этому и сопло я не продувал, баллоны шли под выброс. Естественно баллоны начали плеваться, но немного сообразив я понял, что это не "баг" а "фича". Красиво вышло или нет судить конечно же не мне, но как минимум вышло необычно. После этого корпус нужно "запечь". Отправляем в духовку при температуре 50-60 градусов и сушим 2-4 часа. Вместо духовки можно изготовить сушильный шкаф из ламп накаливания.
Идею решил развить и попробовал покрасить ещё один корпус. Этот корпус, к стати, самодельный.
К слову корпуса эти продают и уже окрашенные.

Шильдик напечатан на фотобумаге и заламинирован пленкой для ламинации. Обычным утюгом. Если кому-то нужно — добавил файл шильдика в архив в конце статьи. Файл для программы FrontPanelDesigner, так что открывать и печатать нужно через неё.
Плата в корпусе крепиться за счет потенциометров, этого вполне достаточно.
Можно приступать к окончательной сборке. Для осуществления так называемого труЪ байпаса необходимо применять 3PDT переключатель.
Можно использовать и DPDT, тогда не будет светодиода индикации. Достать такие кнопки в наше время совсем не сложно, они есть почти в любом интернет магазине радиодеталей, молчу уже про китайцев. Однако когда-то эти кнопки были пределом мечтаний, и мы делали их сами. Как сделать кнопку для педали я скоро расскажу в ещё одной статье.
Чтобы не запутаться с подключением предлагаю вот такую вот схемку.

Собираем согласно ей и почти готово.
Ну и с новой платой.
Обратите внимание на гнёзда джеков. В моем случае конструкция гнезда устроена так, что корпус заземляется при установке самих гнезд. Если Вы будете использовать пластиковые гнезда, но заземлить корпус нужно например через корпус потенциометра, подпаяв к нему минус. Необходимо это для экранировки всей схемы от внешних наводок.
На крышку изнутри наклеиваем какой-то диэлектрик, можно просто изоленту. Это нужно, что бы плата не коротнула о голый алюминий в случае чего.
На дно я наклеил кусок коврика для мышки, что бы педаль меньше ёрзала по полу.
Ну в общем то и всё, готовый результат.
Видео работы можно посмотреть тут.
Архив проекта в формате PDF и шильдик можно скачать в архиве тут:
Печатать PDF файл нужно в масштабе 100%.
Ну а на этом всё и всем удачи в творчестве!
Становитесь автором сайта, публикуйте собственные статьи, описания самоделок с оплатой за текст. Подробнее здесь.







































